yandex track
Клинические рекомендации - Острая ишемия конечностей - 2025 - МКБ 10

Острая ишемия конечностей

ID: 1006_1
Кодирование по Международной статистической классификации болезней и проблем, связанных со здоровьем: I74.0, I74.1, I74.2, I74.3, I74.5, I74.8, I74.9, I77.0, I77.8, S55.1
Возрастная категория: Взрослые, Дети
Год утверждения: 2025
Пересмотр не позднее: 2027
Дата размещения КР: 29.12.2025
Статус: Действует
Статус применения: Применяется
Статус одобрения НПС: Да
Разработчик клинической рекомендации: Российское общество ангиологов и сосудистых хирургов, Ассоциация сердечно-сосудистых хирургов России, Ассоциация флебологов России, Общероссийская общественная организация "Российское общество хирургов", Российское научное общество специалистов по рентгенэндоваскулярной диагностике и лечению

Список сокращений

АД – артериальное давление

АК – антикоагуляция

АПА – аневризма подколенной артерии

АСК – ацетилсалициловая кислота**

АЧТВ – активированное частичное тромбопластиновое время

ДИ – доверительный интервал

ДСА – цифровая субтракционная ангиография

Дуплекс-УЗИ – дуплексное ультразвуковое исследование

ЕОК – Европейское общество кардиологов

ЕОСХ – Европейское общество сосудистой хирургии

ЗББА – задняя большеберцовая артерия

ЗНПК – значительные неблагоприятные последствия в конечности

ЗПА – заболевание периферийных артерий

ИКС – инициатива качества сосудов

ИРСД – индекс регионарного систолического давления

КК – креатинкиназа

КС – компартмент-синдром

КТА – компьютерно-томографическая ангиография аорты

КТЛ – катетерный тромболизис (Локальный эндоваскулярный трансартериальный тромболизис)

КУТ – катетер-управляемый тромболизис (Локальный эндоваскулярный трансартериальный тромболизис)

ЛПИ – лодыжечно-плечевой индекс (аналог ИЛД – индекс лодыжечного давления)

ЛСК – линейная скорость кровотока

МЕ – международная единица

МР-ангиография с контрастированием – магнитно-резонансная ангиография с контрастированием

НК – нижние конечности

НМГ – низкомолекулярный гепарин (АТХ B01AB Группа гепарина)

НОВС – Национальный опрос выписки из стационаров

НФГ – нефракционированный гепарин (гепарин натрия**)

ОБА – общая бедренная артерия

ОИК – острая ишемия конечностей

ОР – относительный риск

ОШ – отношение шансов

ООА – острая окклюзия аорты

ПАПД – пероральные антикоагулянты прямого действия (АТХ B01AE Прямые ингибиторы тромбина, B01AF Прямые ингибиторы фактора Xa)

ПБА – поверхностная бедренная артериям

ПББА – передняя большеберцовая артерия

РКИ – рандомизированное контролируемое исследование

РТАП – рекомбинантный тканевой активатор плазминогена

СИР – синдром ишемии-реперфузии

СПД – систолическое пальцевое давление

СРБ – C-реактивный белок

ТС – триплексное сканирование

УЗДГ – ультразвуковая допплерография

УЗДАС – ультразвуковое дуплексное ангиосканирование

ФМТ – фармакомеханический тромболизис

ФП – фибрилляция предсердий

ЦСА – ангиография артерий или цифровая субтракционная ангиография (DSA)

ЭКГ – регистрация электрокардиограммы

ЭКМО – экстракорпоральная мембранная оксигенация

Термины и определения

Эмболия – острая закупорка артерии патологическими частицами (как правило тромбами), циркулирующими по артериальному или венозному руслу.

Этажная эмболия – несколько острых окклюзий артериального сосуда на разных его уровнях.

Веерная эмболия – одномоментная эмболия в разные бассейны сосудистого русла (н-р, левую внутреннюю сонную + левую плечевую + верхнюю брыжеечную артерии).

Парадоксальная эмболия – острая закупорка артерии частицами тромба, который мигрировал из венозного русла при не заращении межпредсердной или межжелудочковой перегородок.

Острый артериальный тромбоз – внезапное прекращение кровообращения в связи с обтурацией просвета артерии тромбом, который образовался в зоне измененной сосудистой стенки (заболевание, травма).

Спазм артерии – функциональное состояние, вызванное либо закрытым непроникающим повреждением (ушибы), либо открытой проникающей травмой (пункция, катетеризация).

Острое расслоение артерии (аорты) – разрыв интимы артерии (аорты) с проникновением крови между слоями стенки сосуда, часто сопровождающееся полным перекрытием просвета сосуда и развитием острой ишемии конечностей.

Эмболэктомия, эмболтромбэктомия, тромбэктомия – различные варианты удаления эмболов и/или тромбов из просвета артериального русла.

1. Краткая информация по заболеванию или состоянию (группы заболеваний или состояний)

1.1 Определение заболевания или состояния (группы заболеваний или состояний)

Острая ишемия конечностей (ОИК) или острая артериальная недостаточность конечностей (ОАНК) – внезапное прекращение или снижение артериальной перфузии конечности с потенциальной угрозой ее выживанию, что требует неотложной диагностики и лечения. Острая ишемия конечностей рассматривается, когда продолжительность симптомов составляет менее двух недель.

1.2 Этиология и патогенез заболевания или состояния (группы заболеваний или состояний)

1.2.1 Этиология

Основные причины ОИК – тромбозы, эмболии, травма и сосудистый спазм. Среди причин нетравматической ОИК наиболее распространенной является острый тромбоз артерии в зоне выполненного шунтирования или стентирования или прогрессирование атеросклероза в аорте и сосудах конечностей [1–4]. Отмечается рост доли ОИК, связанной с тромбозом патологически изменённых артерий или эмболизацией в атеросклеротическое русло, что существенно влияет на выбор тактики лечения [5].

Факторами риска развития ОИК у пациентов со стабильной хронической ишемией конечностей, связанной с атеросклеротическим процессом, являются предшествующая периферическая реваскуляризация, фибрилляция предсердий (ФП) и более низкий лодыжечно-плечевой индекс (ЛПИ) [6], а также высокая ампутация в анамнезе [7].

Достаточно редко ОИК могут вызывать тромбозы артериальных аневризм (обычно подколенной артерии) и расслоение аорты.

В 90-96% случаев причиной артериальных эмболий, являются заболевания сердца (ИБС, инфаркт миокарда, ФП, атеросклеротические кардиомиопатии, пороки сердца). За последнее столетие произошел общий сдвиг в этиологии эмболии от ревматических или врожденных пороков клапанов сердца у относительно молодых пациентов, к эмболизации вследствие сердечной патологии, обусловленной атеросклеротическим процессом [8]. К ятрогенным причинам относятся повреждения артерий при эндоваскулярных процедурах (баллонирование, стентирование, эндопротезирование).

Около 10% эмболий нижних конечностей обусловлены пристеночными тромбами или разрушением атеросклеротических бляшек в аорте и крупных артериях, включая случаи, спровоцированные эндоваскулярной пластикой аневризмы брюшной аорты [9, 10].

Основные причины развития ОИК представлены в таблице №1.

Таблица №1. Основные причины острой ишемии конечностей.

Эмболия

Тромбоз

  • Аритмия (ФП)
  • Атеросклероз (с разрывом бляшки или критическим стенозом)
  • Острый инфаркт миокарда
  • Аневризма ЛЖ
  • Ятрогении (центральные и периферические интервенции)
  • Операции шунтирующие на артериях или стентирование артерий нижних конечностей
  • Клапанная болезнь сердца(ревматизм, эндокардит, дегенеративные изменения)
  • Травма
  • Аневризмы (аорты, подвздошных или подколенных артерий).
  • Разорванная атеросклеротическая бляшка аорты
  • Диссекция аорты
  • Ятрогении (центральные и периферические интервенции)
  • Гиповолемический шок

Значительно менее распространенные  причины – венозные тромбозы с развитием парадоксальных эмболий (через дефекты сердечной перегородки); васкулиты и ангионеврозы (болезнь Рейно для верхних конечностей, облитерирующий тромбоангиит для нижних конечностей); гиперкоагуляционные состояния (антифосфолипидный синдром, мутация фактора V Лейдена и дефицит белка C/S) и другие [11–14] (таблица №2).

Таблица №2. Редкие причины острой ишемии конечностей.

Причина

Патология

Знаки, которые необходимо искать

Васкулит

Воспаление артерий

Двустороннее заболевание. Системные симптомы (н-р лихорадка). Признаки заболевания соединительной ткани.

Синдром подколенной ловушки

Подколенная артерия сжимается мышцами или сухожилием во время подошвенного сгибания.

Молодой активный пациент без атеросклеротических факторов риска.

Адвентициальная кистозная болезнь

Киста в стенке сосуда, блокирующая кровоток.

Острый артериальный тромбоз у молодого пациента. Нет атеросклеротических факторов риска.

Парадоксальная эмболия

Дефект межпредсердной перегородки, венозная тромбоэмболия (часто с легочной гипертензией).

Венозный тромбоз и тромбоэмболия легочной артерии.

Опухолевая эмболия

ЗНО

Признаки злокачественного новообразования (обычно прогрессирующего) в сердце.

Острый компартмент-синдром

Отек тканей внутри фасциального футляра (особенно переднего футляра), сдавливающий сосуд.

В анамнезе реваскуляризация или длительная операция с фиксацией конечностей.

Эмболизация инородным телом

Наркомания

Потребители внутривенных наркотиков, признаки инфекции, дефекты кожи в проекции артерии.

Тромбофилия

Артериальный тромбоз

Молодые пациенты, часто с семейным анамнезом тромбозов.

Синдром малого сердечного выброса

Низкий приток крови к конечностям

Пациенты с сердечной недостаточностью или шоком.

У пациентов с ОИК риск серьёзных сердечно-сосудистых событий в 1,4 раза выше, смертности – в 3,3 раза, а высокой ампутации – в 14,2 раза выше, чем у пациентов с перемежающейся хромотой. [15–19]. 

Отмечено резкое возрастание частоты ОИК в период пандемии COVID 19 (SARS-COV-2), более чем 3-кратное по сравнению с пациентами, не переносившими коронавирусную инфекцию [20, 21].

1.2.2 Патогенез

Острая ишемия конечности (ОИК) – результат резкого снижения артериального кровотока, быстро ведущий к гибели тканей из-за отсутствия времени для формирования коллатералей.

Основные механизмы:

– Быстрая окклюзия артерии (обычно в зоне бифуркации) с ростом тромба в обе стороны, перекрытием коллатералей и усилением ишемии.

– Вторичный тромбоз, спазм сосудов и венозный тромбоз усугубляют состояние.

– На фоне атеросклероза процесс может начаться медленнее, но при блокаде коллатералей прогрессирует так же быстро.

На клеточном уровне:

– Нарушение ионного баланса → отёк мышц, компрессия, гипоксия, метаболический ацидоз.

– Разрыв клеточных мембран, высвобождение калия (гиперкалиемия), активация фосфолипаз, накопление токсичных продуктов (СЖК, миоглобин), что усиливает повреждение тканей. 

Необратимый мышечный некроз развивается через 4-6 часов при эмболии или через 12-24 часа при тромбозе после артериальной окклюзии [22–29].

1.3 Эпидемиология заболевания или состояния (группы заболеваний или состояний)

Заболеваемость острой ишемии конечностей (ОИК) остаётся низкой: по данным различных источников, она составляет от 1 до 2 случаев на 100 000 человек в год [12, 30]. Для нижних конечностей этот показатель выше – 9-16 на 100 000, тогда как для верхних – лишь 1-3 случая на 100 000 [30, 31]. В исследовании EUCLID среди пациентов с перемежающейся хромотой ОИК возникла у 1,7% больных, что соответствует частоте 0,8 случая на 100 пациенто-лет [12, 30].

В Швеции заболеваемость ОИК составила от 3 до 14 случаев на 100 000 человеко-лет, преимущественно у пациентов старше 80 лет [33, 34]. В США анализ данных за 1988-2007 гг. показал снижение частоты госпитализаций по поводу ОИК с 42,4 до 23,3 на 100 000 человек, а также уменьшение госпитальной смертности (с 8,3% до 6,3%) и частоты ампутаций (с 8,1% до 6,4%) [35, 36]. Аналогичные показатели зарегистрированы в Швеции [37–39].

Несмотря на более раннюю реваскуляризацию, прогноз остаётся неблагоприятным: частота ампутаций достигает 10-15% [12, 30]. Применение тромболизиса у 20,7% пациентов связано с улучшением исходов [40], однако данные о структуре ампутаций ограничены: 34% из них выполнялись выше колена в течение 30 дней после поступления [41].

1.4 Особенности кодирования заболевания или состояния (группы заболеваний или состояний) по Международной статистической классификации болезней и проблем, связанных со здоровьем

Эмболия и тромбоз артерий (I74)

I74.0 Эмболия и тромбоз брюшной аорты;

I74.1 Эмболия и тромбоз других и неуточненных отделов аорты;

I74.2 Эмболия и тромбоз артерий верхних конечностей;

I74.3 Эмболия и тромбоз артерий нижних конечностей;

I74.5 Эмболия и тромбоз подвздошной артерии;

I74.8 Эмболия и тромбоз других артерий;

I74.9 Эмболия и тромбоз неуточненных артерий;

I77.0 Артериовенозный свищ приобретенный;

I77.8 Другие уточненные изменения артерий и артериол;

S55.1 Травма лучевой артерии на уровне предплечья.

1.5 Классификация заболевания или состояния (группы заболеваний или состояний)

Классификация острых нарушений кровообращения претерпела множество модификаций. В России принята классификация острой ишемии конечностей, предложенная в 2002 году И.И. Затевахиным с соавт. (таблица 3) [22]

Таблица 3. Классификация острой ишемии конечностей.

Острая ишемия

Степень ишемии

Клинические признаки

УЗДГ у лодыжки

 

 

 

Артерия

Вена

Не угрожающая

1

Онемение, парестезии, боль

Кровоток определяется

Кровоток определяется

Угрожающая

Парез

Кровоток определяется

Кровоток определяется

Паралич

Кровоток не определяется

Кровоток определяется

Субфасциальный отек

Кровоток не определяется

Кровоток определяется

Необратимая

Дистальная контрактура

Кровоток не определяется

Кровоток не определяется

Тотальная контрактура

Кровоток не определяется

Кровоток не определяется

В основу классификации положены клинические признаки, что никак не ограничивает возможности ее применения. По мере возрастания степени ишемии появляются новые признаки вспомогательного характера с сохранением основных признаков, присущих более низким степеням ишемии. Течение ишемии может быть стабильным, прогрессирующим и регрессирующим (табл. 4) [42].

Таблица 4. Клинические проявления острой ишемии.

Степень ишемии

Клиническая характеристика

1 степени

Появление онемения, боли и (или) парестезий в покое, либо при малейшей физической нагрузке. При стабильном течении, непосредственно, в ближайший период времени не угрожает жизни конечности.

2 степени

Появление двигательных расстройств и объединяет ишемические повреждения, угрожающие жизнеспособности конечности, т.е. прогрессирование ишемии неминуемо ведет к гангрене конечности. Необходимо восстановление кровообращения в конечности, что приводит к регрессу ишемии и восстановлению её функции.

2A

Парез конечности, активные и пассивные движения сохранены, мышечная сила ослаблена.

Паралич конечности. Активные движения отсутствуют, пассивные возможны, подвижность суставов сохранена.

2B

Присоединяется субфасциальный отек мышц

3 степени

Финальная стадия ишемических повреждений тканей конечностей и, прежде всего мышц, но ещё не гангрена. Ишемия при этом носит необратимый характер. Развитие мышечных контрактур на разном уровне.

3A

Ограниченные, дистальные контрактуры

3B

Тотальная контрактура конечности делает реваскуляризацию смертельно опасной из-за риска тяжёлого постишемического синдрома. При ограниченных контрактурах голеностопного сустава и пальцев стопы возможны необратимые повреждения лишь мышц голени, поэтому восстановление магистрального кровотока оправдано. Это позволяет выполнить ампутацию на более низком уровне или провести некрэктомию, что значительно повышает шансы на выживание.

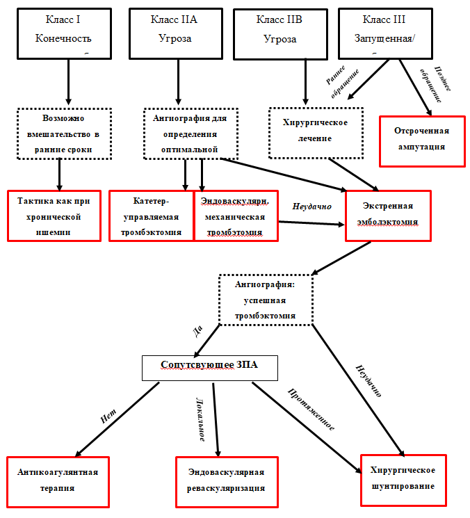
В рекомендациях ESVS 2020 года предложено использовать классификацию ишемии конечностей по Rutherford (табл. 5)  [43, 44].

Таблица 5. Клинические категории острой ишемии конечностей по Rutherford.

Класс

Категория

Сенсорные потери

Моторный дефицит

Прогноз

Доплеровские сигналы

 

 

 

 

 

Артериальный

Венозный

I

Конечность жизнеспособна

Нет

Нет

Непосредственной угрозы нет

Слышимый

Слышимый

IIA

Не значительная угроза потери конечности

Отсутствуют или минимальны (пальцы ног)

Нет

Можно спасти, если быстро провести реваскуляризацию

Неслышимый*

Слышимый

IIB

Значительная угроза потери конечности

Выше, чем пальцы ног

Легкий/умеренный

Можно спасти, если быстро провести реваскуляризацию

Неслышимый

Слышимый

III

Конечность нежизнеспособна

Глубокие потери

Глубокий паралич (окоченение*)

Высокая ампутация

Неслышимый

Неслышимый

Это идентичная копия таблицы в публикации 1997 года Rutherford et al., за исключением звездочек (*)*. В оригинальной версии 1997 года было указано, что артериальные доплеровские звуки никогда не обнаруживаются на стадии IIA, и что окоченение всегда наблюдается на стадии III. По мнению авторов ESVS гайдлайна могут быть исключения из этих правил.

1.6 Клиническая картина заболевания или состояния (группы заболеваний или состояний)

Клиническая картина ОИК вариабельна и зависит от множества факторов: причины артериальной непроходимости, фоновой патологии, уровня окклюзии, степени ишемии, характера течения ишемии [22, 26].

Типичная клиническая картина острой ишемии конечностей характеризуется «правилом 6 П»: боль (pain), отсутствие пульса (pulse lesness), бледность (pallor), похолодание (poikilothermia), парестезия (paresthesia) и паралич (paralysis) [45–49].

Признаки тяжелой ишемии:

  • Субфасциальный отек – очень плотный отек, обычно распространяющийся от стопы до коленного сустава или от кисти до локтевого сустава (конечность в критическом состоянии);
  • Мышечная и суставная контрактура – неспособность пациента двигать пальцами ног и выполнить подошвенное сгибание стопы, а также невозможность пассивных движений в суставах (конечность нежизнеспособна).

Типичная клиническая картина ОИК характеризуется бурно прогрессирующей ишемией, значительно реже врач сталкивается со стабильным течением ишемии и крайне редко с ее регрессом или латентным течением.

2. Диагностика заболевания или состояния (группы заболеваний или состояний) медицинские показания и противопоказания к применению методов диагностики

2.1 Жалобы и анамнез

  • Рекомендуется провести подробный опрос пациента с подозрением на ОИК и/или его родителей/законных представителей для уточнения жалоб, анамнеза, наличия факторов риска [50–52].

УДД 5; УУР С

Комментарий: Классически выделяют так называемые «six P», которые являются основными клиническими критериями установления диагноза [53]:

  1. Pain – боль (Внезапно возникшая, сильная, дистальная, часто не связана с нагрузкой. Может распространяться проксимально по конечности).

  2. Pallor – бледность. (Конечность становится бледной, мраморной или цианотичной).

  3. Pulselessness – отсутствие пульса. (Отсутствие пульса дистальнее уровня окклюзии).

  4. Paresthesia – парестезии. (Чувство онемения, покалывания. Признак вовлечения нервных структур).

  5. Paralysis – парез или паралич. (Признак критической ишемии и угрожающего некроза).

  6. Poikilothermia – холодная конечность. (Отмечается снижение температуры поражённой конечности).

Основными жалобами при ОИК являются:

− Боль в пораженной конечности – в большинстве случаев первый признак ОАН. Особенно ярко выражен болевой синдром при эмболиях.

− Чувство онемения, похолодания, парестезии – патогномоничные симптомы ОАН.

При сборе анамнеза важно обратить внимание на наличие типичных для ОИК факторов риска и сопутствующих заболеваний, выполнявшиеся ранее артериальные реконструкции, онкологические заболевания, сопутствующую медикаментозную терапию, в особенности антиагрегантами, кроме гепарина, и антитромботическими средствами.

В остальных аспектах опрос пациента с острой ишемией конечностей проводится по общим принципам клинической медицины.

2.2 Физикальное обследование

Физикальное обследование при подозрении на ОИК должно включать оценку всех периферических артерий и исключение ишемии внутренних органов. Важно дифференцировать ОИК от состояний с похожими проявлениями (неврологические нарушения, тромбоз глубоких вен). Осмотр сердца проводят с учётом вероятного эмболического происхождения, без задержки лечения.

  • Рекомендуется проводить общий осмотр и физикальное обследование с целью выявления клинических признаков заболеваний и состояний, повышающих риск развития острой ишемии конечности, а также возможных признаков эмбологенной окклюзии других ветвей аорты, в соответствии с общими принципами клинической медицины у каждого пациента с подозрением на ОИК [50–52, 56–58].       

УДД 5; УУР С

Комментарий: В литературе отсутствуют качественные научные данные, касающиеся методологии общего клинического осмотра пациентов с ОИК. В связи с этим рекомендуется проводить осмотр и обследование в соответствии с общими принципами клинической медицины, обращая внимание на наличие клинических признаков заболеваний и состояний, повышающих риск развития ОИК (аритмии, острый инфаркт, реконструктивные вмешательства на артериях конечности в анамнезе), а также на возможные признаки эмбологенной окклюзии других ветвей аорты (брахиоцефальных, висцеральных) (Приложение Г1).

  • Рекомендуется проводить оценку местного статуса конечности с целью выявления признаков нарушения кровообращения, включая её осмотр и пальпацию [50].

УДД 5; УУР С

Комментарий: Оценка местного статуса должна включать в себя осмотр и пальпацию конечности. При осмотре оценивают цвет кожных покровов, наличие признаков пареза/паралича, наличие трофических изменений, характер боли (Приложение Г2-3). При пальпации определяют температуру конечности, пульсацию артерий, оценивают признаки субфасциального отека, болезненности мышц, наличия контрактуры в суставах конечности.

  • Рекомендуется проводить экстренную оценку клинической картины с целью определения жизнеспособности тканей и составления плана дальнейшего обследования у пациентов с признаками острой ишемии конечности врачом-хирургом, обладающим необходимыми знаниями и навыками для выбора и выполнения всех доступных методов реперфузии [26, 50].

УДД 5; УУР С

Выявление пульсации периферических артерий становится более эффективным с определением ЛПИ с использованием звукового индикатора скорости кровотока допплеровского аппарата [41]. ЛПИ при ОИК также является прогностическим признаком исхода и индекс <0,7 является критическим. Потеря чувствительной и двигательной функции является симптомом угрозы потери конечности и требует немедленного проведения реваскуляризации.

Все особенности клинических проявлений отражены в классификации ОИК И.И. Затевахина и соавт. (2002) (табл. № 6)

Таблица №6. Классификация ОИК (Затевахин И.И. с соавт. 2002). [23]

Острая ишемия

Степень ишемии

Классифицирующие клинические признаки

УЗДГ (уровень лодыжки)

 

 

 

Артерия

Вена

Не угрожающая

1

Онемение, парестезии, боль

+

+

Угрожающая

2

А

Парез

+

+

Б

Паралич

-

+

В

Субфасциальный отек

-

+

2.3 Лабораторные диагностические исследования

  • Рекомендуется проводить формирование плана лабораторной диагностики с целью комплексной оценки общего состояния взрослого пациента и учёта индивидуальных особенностей при острой ишемии конечности в соответствии с общими принципами клинической медицины [58].        

УДД. 4; УУР С

Комментарий: Обеспечение комплексной оценки общего состояния пациента, выявление факторов риска, метаболических нарушений и сопутствующих заболеваний, а также подготовка к возможному экстренному хирургическому или эндоваскулярному вмешательству для снижения риска осложнений и улучшения прогноза. Обязательный объем лабораторной диагностики пациентов с ОИК включает общий (клинический) анализ крови с определением уровня гемоглобина, эритроцитов, лейкоцитов, тромбоцитов в крови, дифференцированным подсчетом лейкоцитов (лейкоцитарной формулой) и оценкой гематокрита. Одновременно выполняется общий (клинический) анализ мочи, а также при необходимости – исследование скорости оседания эритроцитов (СОЭ). Коагулограмма: определение протромбинового (тромбопластинового) времени в крови или в плазме, определение международного нормализованного отношения (МНО), активированное частичное тромбопластиновое время (АЧТВ), исследование уровня фибриногена в крови и определение концентрации Д-димера в крови. По показаниям проводится определение активности антитромбина III в крови.

Анализ крови биохимический общетерапевтический должен охватывать показатели функции почек (исследование уровня креатинина, мочевины в крови), исследование уровня глюкозы в крови, электролитный состав крови (исследование уровня натрия, калия, хлоридов в крови), печёночные ферменты (определение активности аланинаминотрансферазы в крови (АЛТ), определение активности аспартатаминотрансферазы в крови (АСТ)), исследование уровня общего билирубина в крови, исследование уровня C-реактивного белка в сыворотке крови, исследование уровня молочной кислоты в крови, а также неспецифические маркеры тканевой ишемии и цитолиза – определение активности лактатдегидрогеназы в крови (ЛДГ) и определение активности креатинкиназы в крови (КФК). При подозрении на сопутствующий острый коронарный синдром или вовлечение миокарда в ишемический процесс необходимо исследование уровня тропонинов I, T в крови.

Всем пациентам проводится определение основных групп по системе AB0 и определение антигена D системы Резус (резус-фактор), а также скрининг на инфекции: определение HBs‑Ag, качественный тест (HBs‑антиген, поверхностный антиген вируса гепатита B), Anti‑HCV‑total (антитела к антигенам вируса гепатита C), Антитела к ВИЧ 1 и 2 и антиген ВИЧ 1 и 2 (HIV Ag/Ab Combo). При наличии эпидемиологических показаний или в соответствии с локальными санитарно-эпидемиологическими правилами проводится скрининг на COVID-19: определение РНК коронавируса SARS‑CoV‑2 в мазках со слизистой оболочки носоглотки и ротоглотки методом ПЦР, определение антител IgM (качественно, к S‑белку) и IgG (количественно, к S‑белку).

Дополнительно, по клинической необходимости, может быть проведено исследование кислотно-основного состояния и газов крови, особенно при выраженной ишемии или признаках метаболического ацидоза, с определением pH, pCO₂, pO₂, HCO₃⁻, базисного избытка и лактата. В случаях тромбозов у пациентов молодого возраста или при повторных эпизодах в анамнезе целесообразно выполнить исследование на антифосфолипидный синдром, включая определение содержания антител к кардиолипину, антител к фосфолипидам и антител к β₂-гликопротеину I в крови. Это позволяет выявить наличие антифосфолипидного синдрома, который является одной из причин тромботических осложнений, и скорректировать дальнейшую тактику лечения и профилактики. При подозрении на гемолиз дополнительно проводится исследование уровня гаптоглобина крови, исследование уровня ретикулоцитов в крови и определение активности лактатдегидрогеназы в крови (ЛДГ).

Первичный лабораторный комплекс должен быть выполнен в течение первого часа после поступления пациента. Повторные исследования назначаются динамически – перед началом тромболитической терапии, оперативным вмешательством, а также при ухудшении состояния пациента или развитии осложнений.

  • У взрослых пациентов с подозрением на ОИК рекомендуется определение активности креатинкиназы и лактатдегидрогеназы в крови, исследование уровня миоглобина в крови, обнаружение миоглобина в моче для подтверждения диагноза. [58–60]

УДД 5; УУР С

Комментарий: В литературе отсутствуют сравнительные исследования, касающиеся алгоритма лабораторной диагностики ОИК. Характерными лабораторными признаками острой ишемии конечности 2-3 стадии являются повышение плазменного уровня креатинфосфокиназы (КФК), миоглобина (МБ), лактатдегидрогеназы (ЛДГ) [59, 60]. По данным Currie с соавт., повышенная концентрация КФК была наиболее сильным предиктором ранней высокой ампутации конечности [59]. Также могут присутствовать лабораторные признаки миоглобинурии, острой почечной недостаточности [60].

Несколько клинических исследований подтвердили значимость маркеров ОИК и реперфузионного синдрома [60]. Хорошо известными маркерами повреждения скелетной мускулатуры в результате ишемии и рабдомиолиза являются миоглобин и креатинкиназа (КК). КК широко используется в качестве маркера реперфузионного синдрома и может помочь в процессе принятия решения при ОИК путем оценивания риска большой ампутации или сохранения конечности [59].

  • Для взрослых пациентов с признаками острой ишемии конечности рекомендуется использовать показатели миоглобина и креатинкиназы при госпитализации для принятия решения о возможности проведения реваскуляризации или первичной ампутации [58–60].

УДД 5; УУР С

Комментарий: в литературе нет данных, связывающих уровень лактата с тяжестью ОИК. Европейские рекомендации, посвященные мезентериальной ишемии (ESVS 2017) не рекомендуют использовать сывороточный лактат для диагностики острой мезентериальной ишемии, поскольку он является поздним признаком генерализированной гипоперфузии и часто находится в пределах границ нормы в раннюю острую фазу [61].

2.4 Инструментальные диагностические исследования

  • Для пациентов с признаками острой ишемии конечности рекомендована диагностическая визуализация для определения плана лечения при условии, что ее проведение не откладывает время начала лечения или необходимость ампутации не является очевидной [62].

УДД 5; УУР С

Комментарий: в условиях подозрения на ОИК время, затраченное на визуализацию, должно быть строго ограничено, чтобы не задерживать экстренную реваскуляризацию. Диагностический этап не должен превышать двух часов с момента поступления пациента, особенно при ишемии IIa-IIb степени по классификации Rutherford.

Большинство данных о точности неинвазивной визуализации основано на исследованиях у пациентов с хронической ишемией. Проблемой остаётся визуализация дистального русла ввиду недостаточного развития коллатералей при ОИК.

2.4.1 Ангиография артерий или цифровая субтракционная ангиография (DSA)

В контексте диагностической точности цифровая субтракционная ангиография (ЦСА) до сих пор считается золотым стандартом обследования при ОИК [62]. Это исследование должно быть выполнено в течение 20 минут с момента поступления в стационар. ЦСА может установить этиологию и предоставляет преимущество беспрепятственного лечения; в современной практике возможность ее проведения следует рассматривать в сочетании с эндоваскулярным хирургическим вмешательством. Типичным признаком эмболической окклюзии при этом является наличие подковообразной формы участка окклюзии или признака «мениска» в сочетании с нормальным видом других сосудов. Для тромботической окклюзии характерно выявление атеросклеротических поражений в других участках сосудистого русла, с развитой сетью коллатералей. Артериальный доступ при ЦСА следует выбирать таким образом, чтобы оценить как приток, так и отток. ЦСА у детей при ОИК допустима и оправдана, если она проводится в условиях профильного сосудистого/детского стационара, с соблюдением мер безопасности, с минимальной лучевой нагрузкой и контролем за контрастной нагрузкой.

2.4.2 Ультразвуковые обследования при острой ишемии конечности

УЗ-диагностика при ишемии конечностей должна проводиться, как можно быстрее, после поступления пациента.

Она включает:

  1. УЗ-допплерографию (УЗДГ) с оценкой формы кровотока, сегментарного давления и индексов регионарного систолического давления, включая лодыжечно-плечевой индекс (ЛПИ).

  2. Дуплексное сканирование, позволяющее определить структурные изменения артерий, степень и протяжённость поражения, состояние притока и оттока, а также коллатеральное кровообращение.

ЛПИ – это отношение систолического давления в артерии на уровне лодыжки к давлению в плечевой артерии. По данным F. Fowkes с соавт. (2013) чувствительность ЛПИ 80%, специфичность 95% [63].

Оценка поражения должна производиться только при комплексном анализе показателей – формы допплерограммы и ИРСД, с обязательным  учетом особенностей центральной гемодинамики [64–66].

2.4.3 Компьютерно-томографическая ангиография сосудов

  • Рекомендуется проводить КТА у пациентов с признаками острой ишемии конечности с целью приоритетной анатомической визуализации, при этом исследование следует выполнить в течение 90 минут с момента поступления в стационар или установления диагноз [70–72].

УДД 1; УУР B

Комментарий: несмотря на установленную связь между применением V08A – йодсодержащих рентгеноконтрастных средств и острой почечной недостаточностью (ОПН), риск их использования становится относительным при жизнеугрожающих состояниях. Согласно рекомендациям Европейского общества радиологии мочеполового тракта, порог безопасного введения контрастного средства снижен до скорости клубочковой фильтрации 30 мл/мин/1,73 м² [67,68].

Зона сканирования обычно охватывает от черепа до почечных артерий и стоп, средняя протяженность – 120 см. При недостаточной визуализации дистальных сосудов (например, при бедренно-подколенной аневризме или медленном кровотоке) требуется повторное исследование [69]. Преимущество КТА заключается в одновременной оценке грудной и брюшной аорты, мезентериальных сосудов и выявлении внесосудистых находок [52].

2.4.4 Магнитно-резонансная ангиография (МРА) с контрастированием

  • Рекомендуется проводить дуплексное ультразвуковое исследование или магнитно-резонансную ангиографию с контрастированием сосудов верхних и нижних конечностей у пациентов с признаками острой ишемии конечности с целью альтернативной анатомической визуализации перед началом лечения при наличии технической возможности и доступности методов [70].

УДД 1; УУР B

Комментарий: контрастная МР-ангиография визуализирует артерии и вены, аналогично традиционной ангиографии, однако требует точного выбора момента сканирования из-за динамики контрастирования. Метод имеет ограниченную доступность, длительное время выполнения и применяется при ОИК редко. Возможны артефакты венозного возврата, частично устраняемые при четырёхмерной визуализации. У пациентов с хроническими заболеваниями периферических артерий чувствительность МР-ангиографии для выявления стеноза >50% составляет 93%, специфичность – 94%. [70]. 

2.4.5 Резюме по методам визуализации 

Согласно современным данным, ЦСА, КТА, дуплексное УЗИ и МР-ангиография могут использоваться для диагностики ОИК с учётом опыта конкретного учреждения, доступности методов и организационных условий (табл. 7).

Таблица 7. Краткая информация о методах визуализации при острой ишемии конечности [6].

Метод визуализации

Доступность

Точность

Инвазивность

Терапевтический потенциал

Оценка состояния всей сосудистой сети и прилежащих структур

Дуплексное сканирование артерий верхних/нижних конечностей

±

++

+

Компьютерно-томографическая ангиография

++

+++

+++

Магнитно-резонансная ангиография

+

++

++

Ангиография артерий или цифровая субтракционная ангиография (DSA)

++

+++

+

+

+

∗ Доступность в значительной степени зависит от местных условий.

  • Рекомендуется рассмотреть возможность использования одного или нескольких методов сосудистой визуализации – дуплексное сканирование артерий верхних/нижних конечностей, КТА, магнитно-резонансная ангиография, ангиография артерий или цифровая субтракционная ангиография (DSA) – с целью подтверждения диагноза ОИК и определения тактики лечения. Один из методов визуализации сосудов, при отсутствии однозначных показаний к проведению первичной высокой ампутации конечности, должен быть выполнен в течение 90 минут после установленного диагноза /подозрения на ОИК/поступления в стационар [50, 65].

УДД 5; УУР С

Комментарий: В литературе отсутствуют качественные сравнительные исследования, касающиеся алгоритма инструментальной диагностики ОИК. Существующие методы визуализации при заболеваниях артерий нижних конечностей – дуплексное сканирование артерий верхних/нижних конечностей, КТА, магнитно-резонансная ангиография, ангиография артерий или цифровая субтракционная ангиография (DSA) – обладают достаточно высокой чувствительностью и специфичностью и применяются у пациентов с ОИК [5, 12, 16–18, 76, 83–90]. Воздержаться от визуализации сосудов допустимо в ситуациях, когда у пациента имеются однозначные показания к проведению первичной высокой ампутации конечности [52, 64].

2.5 Иные диагностические исследования

2.5 Диагностика постишемического синдрома и реперфузионных повреждений

  • Для пациентов, перенесших реваскуляризацию по поводу острой ишемии нижней конечности, рекомендовано проведение клинического обследования для диагностики постишемического компартмент-синдрома [87, 89].

УДД 5; УУР С

Комментарий: Диагностика ПС в основном опирается на клинические симптомы, однако их чувствительность недостаточна, что может задерживать постановку диагноза [82]. Нарушение чувствительности обычно возникает рано, однако двигательные нарушения впоследствии полностью устраняются лишь у 13% пациентов [83]. Повышение давления в фасциальном футляре выше 20-30 мм рт. ст. имеет высокую чувствительность и специфичность (94%-98%) для ПС, но некоторые авторы верят, что абсолютное значение должно быть связано со средним артериальным давлением в этот момент [90, 91]. Давление в фасциальном футляре редко измеряется рутинно [91, 92]; действительно, рутинное измерение после реперфузии даже может привести к избыточному лечению [92].

  • Измерение давления внутри фасциального футляра рекомендуется проводить взрослым для диагностики постишемического синдрома, когда клиническая диагностика затруднительна [91, 92].

УДД 5 УУР С

Комментарий: Несколько авторов попытались идентифицировать факторы риска развития ПС, включая длительность ишемии >6 часов, молодой возраст, ОИК в анамнезе и гипотензию [93]. Другие обнаружили, что повышение сывороточной КК. Другие обнаружили, что повышение сывороточной КК, недостаточный интраоперационный ретроградный кровоток и положительный баланс жидкости были связаны с ПС после лечения ОИК [94]. Однако, на основании многолетнего опыта ведущих клиник страны только тяжесть острой ишемии IIВ ст. (по классификации И.И. Затевахина с соавт.) служит показанием к фасциотомии при выполнении реваскуляризации.

По рекомендациям ESVS 2020 года, фасциотомия должна быть выполнена в течении двух часов после развития ПС.

2.6 Диагностика острой ишемии верхней конечности

  • Рекомендуется проводить экстренное обследование в стационарных условиях с целью подтверждения диагноза и определения тактики лечения у пациентов с симптомами острой ишемии верхней конечности и признаками сохранённой жизнеспособности конечности [96, 97].

УУР 4; УДД С

  • Рекомендуется проводить клиническое обследование с целью первичной оценки состояния пациента перед выполнением инструментальных методов диагностики у пациентов с острой ишемией верхней конечности [96, 97].

УУР 4; УДД С

Комментарий: Клиническое обследование при ОИВК включает оценку жалоб, анамнеза и результаты осмотра. Пациенты чаще женского пола и старшего возраста по сравнению с больными ишемией нижних конечностей [97]. Основные симптомы: боль, парестезии, паралич. Объективно выявляются снижение или отсутствие пульса (на плечевой, лучевой, локтевой артериях), изменение окраски кожи и снижение её температуры. Дополнительно проводят измерение АД на обеих руках и аускультацию подключичных артерий.

При отсутствии двигательных и чувствительных нарушений, мышечной болезненности и сохранении артериальных сигналов по данным Допплера (IIa класс по Резерфорду) возможно консервативное лечение с применением антикоагулянтов. Однако даже при сохранённой жизнеспособности конечности возможны динамические нарушения кровообращения, вызывающие боль при движениях и сниженное качество жизни [98].

  • Рекомендуется определять уровень окклюзии с целью уточнения анатомической локализации поражения методом пальпации пульса, с последующим подтверждением с использованием дуплексного сканирования артерий верхних конечностей или компьютерно-томографической ангиографии [97, 98].

УУР 4; УДД C

Комментарий: Визуализация артерий при острой ишемии верхней конечности не всегда необходима. Её можно избежать при типичной эмболии сердечного происхождения (ФП, кратковременные симптомы, пульс сохранён). При подозрении на нетипичную ишемию (компрессионный синдром, шейное ребро, тромбоз после лучевой терапии, аневризма, расслоение аорты) визуализация обязательна. При проходимой артерии рекомендуется дуплекс-УЗИ или ЦСА для подтверждения компрессионного синдрома [99].

  • Дуплексное ультразвуковое исследование рекомендуется с целью эффективного метода оценки характера, локализации, протяженности и степени поражения в каждом сегменте артериального русла конечности [99].

УУР 5; УДД C

Комментарий: Измерение запястно-плечевого индекса (ЗПИ) – равен отношению систолического давления на артериях предплечья к системному систолическому давлению на плечевой артерии контралатеральной конечности [99].

  • КТ ангиография одной анатомической области рекомендуется взрослым в качестве метода диагностики для установления локализации поражения артерий при ОИК [99].

УУР 5; УДД C

Комментарий: КТ-ангиография позволяет выявить стенозы с помощью внутривенного контрастирования. Изображение формируется из серии поперечных срезов и может быть визуализировано в трёх плоскостях. Современная мультидетекторная КТ-ангиография обладает преимуществами перед рентгенконтрастной ангиографией: 3D-реконструкции обеспечивают многоплоскостную оценку сосудов [108, 109].

  • Рекомендуется проводить КТ-ангиографию одной анатомической области с целью анатомической визуализации в случаях, когда магнитно-резонансная ангиография противопоказана [100].

УУР 5; УДД C

Комментарий: Как и при дуплексном сканировании МРА позволяет определить локализацию и степень стенозирования артерий, а визуализация артерий схожа со стандартной ангиографией. Оценка точности МРА зависит от используемых технологий, которые в настоящее время позволяют проводить двухмерную, 3D визуализацию, контрастное усиление гадопентетовой кислотой**, субтракцию, синхронизацию с сердечным ритмом.

  • Цифровая субтракционная ангиография (DSA) рекомендуется взрослым в качестве метода, обеспечивающего исследователя детальной информацией об анатомии артерии, и планировании реваскуляризации [100].

УУР 5; УДД С

Комментарий: Ангиография артерий – доступный и широко используемый метод, результаты которого легко интерпретируют специалисты. Прогресс рентгеноборудования (цифровая субтракционная ангиография, уменьшение диаметра катетеров, селективная катетеризация) улучшил качество визуализации и безопасность процедуры. Субтракционная ангиография обеспечивает более чёткое изображение сосудов по сравнению с традиционной.

3. Лечение, включая медикаментозную и немедикаментозную терапии, диетотерапию, обезболивание, медицинские показания и противопоказания к применению методов лечения

3.1 Алгоритм принятия решения при острой ишемии конечности

Первая помощь

  • Для пациентов с ОИК, ожидающих реваскуляризации, рекомендовано применение гепарина натрия** в соответствующих состоянию дозировках [102–104].

УДД 4; УУР С

Комментарий: Первая помощь при ОИК включает адекватное обезболивание и немедленное внутривенное введение нефракционированного гепарина натрия** (НФГ): болюс 5 000 МЕ или 70-100 МЕ/кг с последующей инфузией под контролем АЧТВ. Целевые значения – 1,5-2,5 нормы; контроль проводится через 6 часов после начала или изменения дозы, затем ежедневно.

Дозировка у детей: болюс 75-100 МЕ/кг за 10 мин, затем капельно: 25-30 МЕ/кг/ч у детей до года, 18-20 МЕ/кг/ч старше года (целевой уровень АЧТВ 60-85 с).

Антитромботическая терапия снижает риск повторной эмболии, распространения тромбоза и оказывает противовоспалительный эффект [91, 92]. Однако рандомизированные исследования, подтверждающие эффективность НФГ при ОИК, отсутствуют [106,107,108].

При подозрении на тромбоцитопению, в том числе вызванную гепарином, требуется замещающая терапия [109]. Дополнительно применяются инфузионная терапия и оксигенотерапия [110].

Дополнительно применяются инфузионная терапия и оксигенотерапия [111]. Введение НФГ должно проводиться сразу после установления диагноза, в приёмном отделении. Пациенты с тромбоцитопенией подлежат консультации гематолога.

В ряде случаев показано паллиативное лечение [104].

  • Для пациентов с ОИК, ожидающих реваскуляризацию, рекомендовано проведение дополнительной оксигенотерапии [89, 111].

УДД 5; УУР С

  • Для пациентов с ОИК, ожидающих реваскуляризацию, рекомендовано применение надлежащего обезболивания и инфузионной терапии [89, 106, 107].

УДД 5; УУР С

  • Рекомендуется проводить экстренную реваскуляризацию с целью восстановления кровотока и предотвращения необратимых изменений у пациентов с отсутствием кровотока и наличием неврологического дефицита, включая потерю двигательной функции [43].

УУР 5; УДД С

3.2 Фармакотерапия

3.2.1 Общие положения

Медикаментозное лечение при острой ишемии как монотерапия малоэффективно, доказанных препаратов для её устранения нет. Однако фармакотерапия важна в пред- и послеоперационном периодах, а также как альтернатива операции при противопоказаниях и низкой степени ишемии.

Цели консервативного лечения:

  • профилактика прогрессирования тромбоза,
  • лизис тромба,
  • улучшение кровотока в ишемизированных тканях,
  • поддержание функций жизненно важных органов.

Антитромботическая терапия основана на коррекции нарушений во всех звеньях гемостаза: коагуляции, фибринолизе и агрегации тромбоцитов.

3.2.2 Препараты для медикаментозной терапии

Применение гепарина натрия** и его производных, описано в разделе рекомендаций «3.1 Первая помощь».

Для уменьшения риска сердечно-сосудистых осложнений и предотвращения прогрессирования атеросклероза у взрослых пациентов с острой ишемией конечностей, развившейся в результате артериального тромбоза, следует применять антитромботические средства и ингибиторы ГМГ-КоА-редуктазы [114, 124].

Метаанализ, выполненный исследовательской группой по изучению антитромботических средств, показал, что у пациентов с симптоматическим ЗПА, получавших антитромбоцитарную терапию, риск развития сердечно-сосудистых осложнений (инфаркта миокарда, инсульта или сосудистой смерти) снижался на 22% [112].

  • Антиагрегантная терапия рекомендуется взрослым для снижения риска инфаркта миокарда (ИМ), инсульта или смерти [112, 113].

УДД 1; УУР В

Комментарий: После инфраингвинальных реконструкций антитромботическая терапия снижает риск тромбоза шунтов на 58% [115]. Современные рекомендации отводят монотерапии антитромботическими средствами ключевую роль в профилактике системных тромботических осложнений [105,116–119].  

  • В качестве безопасной и эффективной антиагрегантной терапии взрослым, с целью снижения риска ИМ, инсульта или смерти, рекомендуется прием антитромботических средств [106, 117–120].

УДД С; УУР 5

Комментарий: Сравнивалась эффективность различных доз ацетилсалициловой кислоты (АСК). Снижение риска сосудистых событий составило 32% при дозе 75-150 мг/сут, 26% – при 160-325 мг/сут и 19% – при 500-1500 мг/сут; лишь 13% – при дозе <75 мг/сут. Высокие дозы АСК повышали риск желудочно-кишечных осложнений и кровотечений.

Сохраняющаяся частота атеротромботических событий у пациентов с ЗПА стимулировала поиск более эффективной терапии. Одним из направлений стала замена или усиление монотерапии АСК** другими антитромботическими средствами [120], Клопидогрел** снижал риск комбинированного исхода (СС-смерть, ИМ, ИИ) на 8,7% (p = 0,043), но не превосходил АСК** по смертности (p = 0,71), СС-смерти (p = 0,29) и частоте ампутаций (52 против 47 случаев). Несмотря на это, CAPRIE показало, что клопидогрел** может применяться как альтернатива АСК** у пациентов с непереносимостью последней.

  • С целью снижения риска системных ишемических осложнений (острый инфаркт, острый инсульт, сердечно-сосудистая смерть), а также предотвращения тромбоза артериальных трансплантатов и рестенозов реконструированных артерий взрослым пациентам с заболеваниями периферических артерий рекомендуются использование ингибиторов ГМГ-КоА-редуктазы [121–123].

УДД 1; УУР В

Комментарий: В литературе не приводится данных, демонстрирующих эффективность гепарина натрия**, НМГ (группа гепарина) или АК терапии в предотвращении рецидива артериальных тромботических событий. В сравнительном исследовании по эффективности антикоагулянтной терапии у пациентов после бедренно-подколенного шунтирования был сделан вывод, что АК была связана со значительным улучшением вторичной проходимости у пациентов с шунтами из синтетических материалов (Протез кровеносного сосуда синтетический***) (ОР 0,77) [124]; таким образом, методом выбора консервативной терапии после тромбэктомии (или тромболизиса) из окклюзированного эксплантата может быть длительная антикоагулянтная терапия.

  • У взрослых пациентов, перенёсших реваскуляризацию по поводу острого тромбоза аортобедренных или бедренно-подколенных синтетических шунтов, рекомендована длительная, а при наличии высокого риска повторного тромбоза – пожизненная антикоагулянтная терапия. Минимальная продолжительность антикоагуляции составляет не менее 12 месяцев [88].

УДД 5; УУР С

Комментарий: Так как основной причиной артериальной эмболии является фибрилляция предсердий (ФП) и внутрисердечный тромбоз, одной из ключевых задач послеоперационного ведения является профилактика рецидива эмболии и определение её источника. Обследование включает ЭКГ, суточное мониторирование, эхокардиографию и, при неустановленном источнике, КТА аорты [88].

Эффективность антикоагулянтной терапии (АК) при ФП подтверждена многочисленными исследованиями [126, 127]. В крупном сравнительном исследовании показано, что применение варфарина** после эмболэктомии снижает риск ранней потери конечности [127]. Согласно аудиту Британского общества сосудистых хирургов, рецидив ОИК встречался реже у пациентов, начавших терапию варфарином** с первых суток  и продолжающих приём через год) [128].

Варфарин** долгое время был стандартом лечения, однако метаанализ 2013 г. показал, что прямые оральные антикоагулянты (ПОАК) не уступают ему по эффективности профилактики системных эмболий, включая инсульт, и реже вызывают внутричерепные кровоизлияния [129]. Последующий метаанализ (2016 г.) продемонстрировал, что у пациентов с ФП ПОАК дополнительно снижают риск развития ОИК по сравнению с варфарином** [114 - 119].

Как отмечалось в разделе «3.1. Первая помощь», раннее введение гепарина натрия** после хирургического лечения ОИК остаётся обоснованным, хотя данных о его долгосрочной эффективности при острой тромбоэмболической окклюзии в литературе нет [94, 120].

  • После проведения реваскуляризации у взрослых из-за острой ишемии конечности, вызванной эмболией, в результате фибрилляции предсердий или внутрисердечного тромба, рекомендованы прямые ингибиторы фактора Xa перед антагонистами витамина К [132].

УДД 2; УУР B

Комментарий: COMPASS и VOYAGER подтвердили преимущества комбинированной терапии ривароксабаном** в низкой дозе и АСК** у пациентов с хроническим ЗПА, а ожидаемые эффекты сохраняются и при острой ишемии конечностей вследствие тромбоза [133].

  • С целью снижения риска системных ишемических осложнений (острый инфаркт, острый инсульт, сердечно-сосудистая смерть), а также предотвращения тромбоза артериальных трансплантатов и рестенозов реконструированных артерий взрослым пациентам с ОИК, развившейся в результате тромбоза, рекомендуется комбинированная терапия ривароксабаном** 2,5 мг 2 р/сут и АСК** 100 мг 1 р/сут минимальная продолжительность составляет 12 месяцев, при сохранении высокого сосудистого риска, наличии сопутствующих атеротромботических заболеваний рекомендована пожизненная терапия [134].

УДД 2; УУР В

3.3 Открытая реваскуляризация

3.3.1 Цели хирургического лечения, показания к хирургическому лечению ОИК

Пациенты с ОИК подлежат лечению в специализированных отделениях сосудистой хирургии. При невозможности перевода тактика определяется выездной ангиохирургической бригадой [135]. Срочность вмешательства зависит от степени ишемии (классификация Затевахина И.И. и соавт., табл. 3, разд. 1.5).

Алгоритм: 1) установить диагноз; 2) определить характер окклюзии (эмболия, тромбоз, эмболия на фоне ХАН); 3) оценить степень ишемии.

  • Пациентов, у которых диагностирована ОИК, рекомендовано экстренно переводить из не профильного стационара в сосудистый центр, который располагает полным спектром открытых и эндоваскулярных вмешательств [135–137].

УДД 4; УУР С

Комментарий: оптимальным методом лечения острой окклюзии является быстрое и полное восстановление кровотока, что позволяет сохранить конечность и её функцию. При эмболии на интактных артериях методом выбора считается эмболэктомия катетером Фогарти под местной анестезией, допустимая даже у тяжёлых соматических пациентов.

При окклюзии на фоне хронической артериальной недостаточности радикальным вариантом остаётся реконструктивная операция, объём которой определяется по данным визуализации. При невозможности выполнения полноценного вмешательства используют паллиативные методы для сохранения конечности, даже с частичной утратой её функции.

Абсолютные противопоказания: агональное состояние, тяжёлая декомпенсация при ишемии I степени.

Относительные противопоказания: острый ИМ, инсульт, неоперабельные опухоли и другие тяжёлые заболевания при лёгкой ишемии без прогрессирования. При тотальной ишемической контрактуре (IIIБ степень) реконструктивные операции противопоказаны из-за высокого риска реперфузионного синдрома; в таких случаях проводят экстренную первичную ампутацию.

  • У взрослых пациентов с выраженной ишемической контрактурой коленного или голеностопного сустава вследствие ОИК рекомендуется воздержаться от реваскуляризации и рассмотреть возможность выполнения ампутации конечности [138].

УДД 2; УУР В

Комментарий: По данным шведского национального регистра доля открытых вмешательств составила 59,9%, эндоваскулярных – 40,1% [54]. По данным американского регистра страховых компаний Medicare, доля открытых реваскуляризаций при ОИК в 2009 году составила 51,6% [136]. В ретроспективных когортных исследованиях эндоваскулярные вмешательства были статистически связаны с более низкой ранней летальностью и частотой высоких ампутаций, а также с более высокой первичной проходимостью по сравнению с открытыми реваскуляризациями [54, 153–155]. В то же время, мета-анализ рандомизированных исследований не выявил статистически достоверных различий между этими методиками по ранней летальности и частоте высоких ампутаций [138]. В отношении гибридных методик реваскуляризации при ОИК качественных сравнительных исследований в литературе найти не удается.

  • У пациентов с ОИК рекомендуется определять показания к хирургическому вмешательству (реваскуляризации или высокой ампутации) на основании степени и этиологии ОИК, индивидуальной оценки операционного риска, перспектив сохранения функциональной и опороспособной конечности, среднеотдаленной выживаемости и технической возможности выполнения вмешательства с учетом принципов информированного согласия [129, 132, 307].

УДД 3; УУР В

  • Артериальную реконструкцию у пациентов с ОИК рекомендуется выполнять в гибридной операционной или операционной с аппаратом рентгенодиагностическим цифровым с передвижной С-дугой и участием клинической команды, которая может осуществлять полный объем открытых или эндоваскулярных вмешательств [135].

УДД 4; УУР С

Комментарий: Выбор стратегии зависит от опыта и оснащённости персонала, длительности и тяжести ОИК, локализации и причины окклюзии, сопутствующих заболеваний и рисков лечения.

Задержка начала терапии при переводе в специализированный стационар или недостаточный опыт хирургов в месте госпитализации создают дилемму. Всем таким пациентам необходим первичный осмотр сосудистого хирурга для решения вопроса о переводе или проведении операции на месте.

3.3.2 Методы открытой реваскуляризации

3.3.2.1 Тромбоэмболэктомия

  • Для взрослых пациентов, которым требуется хирургическая тромбэмболэктомия при ОИК, рекомендуется проведение как регионарной, так и местной анестезии, но обязательно в присутствии врача-анестезиолога-реаниматолога [149].

УДД 4; УУР С

  • Для взрослых пациентов, которым требуется хирургическая тромбэмболэктомия при ОИК, рекомендуется проведение эмболэктомии катетерами с металлическими направителями под рентгенологическим контролем [146, 147, 152].

УДД 4; УУР С

Комментарий: Операционное поле при тромбэмболэктомии охватывает всю конечность. Прямая и непрямая эмболэктомия стандартизированы благодаря катетерам Фогарти [143]. Баллонная эмболэктомия остаётся стандартом при эмболии неизменённых артерий, чаще выполняется через бедренный доступ [144]. При окклюзии подколенной артерии необходим тибиомедиальный доступ [147]. Для верхней конечности используют доступ через локтевую ямку. Поперечная артериотомия предпочтительнее, продольная требует венозной пластики [148].

Эмболэктомия, как правило, выполняется под местной анестезией, так же применяется спинальная или эпидуральная анестезия. Врач-анестезиолог-реаниматолог всегда должен присутствовать в операционной для введения анальгетиков, снотворных и седативных средств для коррекции любых нарушений сердечного ритма или сердечных нарушений при реперфузии [151].

3.3.2.2 Другие методы открытой реваскуляризации

Операции при острых артериальных тромбозах отличаются необходимостью сочетать тромбэктомию с артериальной реконструкцией. Основной принцип – «достаточная эффективность при минимальном вмешательстве», учитывая ограниченное время для подготовки. От выбора объёма операции зависит сохранение конечности и жизни.

  • Рекомендуется проводить взрослым пациентам  ультразвуковое сканирование с целью оценки качества и диаметра подкожных вен перед шунтирующим вмешательством, с последующей маркировкой хода вены на поверхности кожи [155, 156].

УДД 4; УУР С

Комментарий: нет рандомизированных клинических исследований, сравнивающих аутовены и протез кровеносного сосуда синтетический*** во время экстренных вмешательств, но два ретроспективных исследования сообщили о большей проходимости при использовании аутовены [146, 147]. Предпочтительное использование протез кровеносного сосуда синтетический*** возможно у пациента с тяжелой ишемией и высоким операционным риском.

  • Взрослым пациентам, которым требуется проведение шунтирования на уровне ниже паховой складки из-за ОИК, рекомендуется использование аутовены [157, 158].

УДД 4; УУР С

Комментарий: При остром тромбозе аорты или подвздошных артерий выполняются различные виды шунтирующих операций. В зависимости от тяжести состояния пациента, объема окклюзионно-стенотического поражения это могут быть операции в ортотопной позиции – аортобедренное или подвздошно-бедренное шунтирование, либо экстраанатомическое шунтирование (перекрестное подвздошно-бедренное, бедренно-бедренное шунтирование или подмышечно-бедренное шунтирование).

При остром тромбозе бедренно-подколенного сегмента возможные операции – бедренно-подколенное шунтирование в проксимальную или дистальную порцию подколенной артерии, бедренно-тибиальное шунтирование, различные виды профундопластики (пластика глубокой бедренной артерии). В качестве шунтирующего материала предпочтительно использовать аутовену, однако, при отсутствии аутовены возможно использовать протез кровеносного сосуда синтетический*** через аутовенозную манжету.

3.3.2.3 Лечение острой ишемии конечности, вызванной аневризмой подколенной артерии

  • Для взрослых пациентов с острой ишемией конечности, возникшей вторично в результате тромбоза аневризмы подколенной артерии, рекомендуется использовать подкожную вену в качестве шунта [159–161].

УДД 2; УУР В

Комментарий: Аневризма подколенной артерии (АПА) может вызывать острую ишемию конечности (ОИК) вследствие тромбоза или дистальной эмболии, затрагивающей до трёх артерий голени. Тромбоз подколенной артерии чаще приводит к тяжёлой ишемии из-за быстрой окклюзии дистальных сосудов. В исследовании 55 пациентов с ОИК, вызванной АПА, было трудно разграничить ишемию II и III степеней [157], а согласно систематическому обзору, риск ампутации составляет 14,1% [158].

АПА нередко диагностируется клинически (пальпируемая пульсирующая масса), при этом в 50% случаев она двусторонняя. Для подтверждения диагноза используют дуплексное сканирование или СКТ-ангиографию. Проходимость берцовых артерий имеет ключевое значение для выбора метода лечения, так как определяет успех шунтирования.

Шунтирование аутовеной остаётся стандартом и превосходит синтетические варианты по проходимости через год [159], хотя эндоваскулярное стентирование с применением стент-графта эндоваскулярного для периферических артерий***  стало полноценной альтернативой.

Подколенную артерию обнажают через медиальный или задний доступ. По данным метаанализа семи исследований, задний доступ показал лучшие результаты по первичной и вторичной проходимости, исключению аневризмы из кровотока и снижению необходимости повторных вмешательств [161], однако чаще применялся при коротких поражениях. Экстраполировать эти данные на пациентов с острой ишемией нельзя.

3.3.2.4 Дополнительная визуализация после хирургического вмешательства или эмболэктомии

  • Взрослым, перенесшим открытое и эндоваскулярное хирургическое вмешательство по поводу ОИК, рекомендовано проведение контрольной интраоперационной ангиографии [135].

УДД 4; УУР С

Комментарий: Существует единое мнение о необходимости проведения контрольной ангиографии для объективной оценки эффективности тромбэмболэктомии, поскольку остаточные тромбы встречаются достаточно часто и дополнительная визуализация снижает необходимость проведения повторного вмешательства и потери конечности [136, 148].

При невозможности технического выполнения интраоперационной ангиографии, показано выполнение ультразвукового дуплексного ангиосканирования, КТ-ангиографии в ближайшие часы после операции.

3.4 Гибридное лечение

  • После открытой реваскуляризации при ОИК у взрослых следует рассмотреть возможность проведения одновременного эндоваскулярного вмешательства, устраняющего стенотическое поражение проксимального и дистального артериального русла [165, 166, 170].

УДД 2; УУР В

Комментарий: несмотря на важную роль тромбэмболэктомии и шунтирования в лечении ОИК, у многих пациентов выявляется многоуровневое поражение артерий. Наиболее эффективной тактикой считается комбинированный подход, включающий открытые операции и эндоваскулярные вмешательства [141, 164, 165]. При неполной тромбэмболэктомии могут применяться внутриартериальный тромболизис, аспирация тромба или механическая тромбэктомия. При выявлении сопутствующего стеноза выполняются баллонная ангиопластика или стентирование. При необходимости эндоваскулярные процедуры дополняют открытой хирургией (тромбэндартерэктомия, фасциотомия).

Оптимально выполнять такие вмешательства в гибридной операционной с участием команды, способной провести весь объём как открытой, так и эндоваскулярной помощи за одно вмешательство. Однако в некоторых случаях операции проводятся в стандартных операционных или ангиокабинетах из-за ограничений состояния пациента или оснащения учреждения.

Данные о преимуществах гибридного подхода при ОИК ограничены. В исследовании 1 480 пациентов эндоваскулярное лечение ассоциировалось с меньшей частотой ампутаций, но без различий по смертности и повторным вмешательствам за 30 дней [140]. В другом исследовании интраоперационная ангиография после эмболэктомии повышала частоту дополнительных вмешательств из-за остаточного стеноза, но снижала риск реокклюзии через 24 месяца [162].

3.5 Рентгенэндоваскулярные методы лечения

3.5.1 Тромболизис

3.5.1.1 Оценка перед проведением катетерного тромболизиса (Оценка перед проведением локального эндоваскулярного трансартериального тромболизиса (КТЛ))

  • Проведение локального эндоваскулярного трансартериального тромболизиса не рекомендуется у пациентов с острым развитием клиники перемежающейся хромоты (степень I по Рутерфорду), при отсутствии угрозы потери конечности [179].

УДД 5; УУР С

  • Для лечения пациентов с острой ишемией конечности степени IIa по Рутерфорду рекомендуется локальный эндоваскулярный трансартериальный тромболизис в качестве альтернативы открытому хирургическому вмешательству [183, 184].

УДД 4; УУР С

  • Для лечения у взрослых пациентов с острой ишемией конечности степени IIb по классификации Rutherford рекомендуется использование локального эндоваскулярного трансартериального тромболизиса при условии своевременного его начала – не позднее чем через 90 минут с момента поступления пациента и в пределах 6 часов от начала симптомов ишемии. Локальный эндоваскулярный трансартериальный тромболизис может применяться как самостоятельный метод, так и в сочетании с эндоваскулярной аспирацией тромба или механической тромбэктомией [178].

УДД 2; УУР С

Комментарий: Внутриартериальный катетерный тромболизис (КТЛ) при ОИК демонстрирует эффективность, сопоставимую с открытой хирургией [161, 169, 170]. Первоначально его рекомендовали пациентам без угрозы потери конечности, однако исследования показали возможность применения и при ишемии IIb по Рутерфорду с результатами, аналогичными хирургическим вмешательствам [168–170]. При этом выживаемость без ампутации ниже у пациентов с ишемией IIb по сравнению с IIa, что характерно как для КТЛ, так и для хирургии [171–173]. При ишемии I класса КТЛ ассоциирован с ростом осложнений и смертности [174], долгосрочный эффект минимален [175]; таким пациентам показана консервативная терапия. Современные данные свидетельствуют о высокой частоте технического успеха КТЛ (80-90%) [137, 181]. Метод применяется при тромбозе нативных артерий, шунтов, стентов, эмболических окклюзиях и тромбоэмболиях в зоне подколенных аневризм [128, 174]. Выживаемость без ампутации достигает 84% через 30 дней [25] и ~75% через год [173, 180]. Основные осложнения – кровотечения (13-30%) и редкие (0,4-2,3%) летальные внутричерепные кровоизлияния [128, 181]. Современные рекомендации выделяют абсолютные и относительные противопоказания к КТЛ [179]. Онкология и пожилой возраст более не считаются абсолютными ограничениями, что расширяет показания для терапии.

3.5.1.2 Доступ и техника проведения локального эндоваскулярного трансартериального тромболизиса

Осложнения в области сосудистого доступа являются наиболее распространенной проблемой во время выполнения КТЛ.

После чрескожной пункции общей бедренной артерии (ОБА) достаточно часто возникают паховые гематомы. Для предотвращения данного осложнения следует избегать сквозной пункции общей бедренной артерии.

  • Рекомендуется проводить пункцию под ультразвуковым контролем с целью точного прокола передней стенки артерии и минимизации риска повреждения задней стенки [185, 186].

УДД 5; УУР С

Комментарий: Анализ пяти РКИ показал, что пункция артерии под УЗ-контролем снижает частоту осложнений по сравнению с пункцией по анатомическим ориентирам [180]. Использование УЗИ уменьшало число попыток пункции (ОШ 0,24), риск прокола вены (ОШ 0,18) и кровотечений (ОШ 0,41). Сравнительных данных об эффективности антеградного и ретроградного доступа при тромболизисе нет. Антеградный доступ через ОБА упрощает реканализацию тромбозов дистальных артерий, а через артерии верхней конечности – прохождение через тромбированную бифуркацию аорты. Ретроградный контралатеральный доступ через ОБА наиболее распространён, обеспечивает стабильное положение катетера и снижает риск смещения и кровотечения [181]. Этот доступ также позволяет избежать необходимости сдавления ОБА ишемизированной нижней конечности при гемостазе, после удаления набора для чрескожного сосудистого доступа (интродьюсер) из места пункции.

КТЛ желательно выполнять специальными инфузионными катетерами, однако их поставки в РФ ограничены; допустимо использование самодельных катетеров 5-6 F с отверстиями через 1-1,5 см.

  • При выполнении эндоваскулярного вмешательства пациентам с острой ишемией конечностей рекомендуется проводить пункцию артерии доступа под ультразвуковым контролем [181].

УДД 5; УУР С

Комментарий: Противопоказания к локальному эндоваскулярному трансартериальному тромболизису при острой ишемии конечностей:

Абсолютные:

  1. Подтвержденное нарушение мозгового кровообращения (включая транзиторную ишемическую атаку) в течение последних двух месяцев.

  2. Усиленная кровоточивость тканей.

  3. Недавнее желудочно-кишечное кровотечение (срок <10 дней).

  4. Нейрохирургические операции (интракраниальные, спинальные) в течение последних трех месяцев.

  5. Внутричерепная травма в течение последних трех месяцев.

Относительно большие:

  1. Проведение сердечно-легочной реанимации в течение последних 10 дней.

  2. Большая операция (кроме вмешательств на сосудах) или травма в течение последних 10 дней.

  3. Неконтролируемая артериальная гипертензия (систолическое АД более 180 мм рт. ст. или диастолическое АД более 110 мм рт. ст.).

  4. Пункция артерии с предполагаемым сложным гемостазом (например, при выраженном ожирении или тяжелом кальцинозе артерии)

  5. Опухоль головного мозга

  6. Недавняя офтальмологическая операция

Относительно малые:

  1. Печеночная недостаточность, особенно сопровождаемая коагулопатией.

  2. Бактериальный эндокардит.

  3. Беременность.

  4. Диабетическая геморрагическая ретинопатия.

3.5.1.3 Контроль за уровнем фибриногена в процессе локального эндоваскулярного трансартериального тромболизиса

  • При выполнении локального эндоваскулярного трансартериального тромболизиса у взрослых пациентов с острой ишемией конечностей рутинное исследование уровня фибриногена в крови не рекомендуется [182].

УДД 3; УУР В

Комментарий: уровень фибриногена уменьшается во время проведения тромболизиса, и его измерение может быть использовано для прогнозирования развития кровотечений или для изменения дозы введения антитромботических средств. Хотя существуют некоторые доказательства того, что очень низкие уровни фибриногена в плазме (<1,0 г/л или <1,5 г/л) влияют на частоту возникновения кровотечений при КТЛ, в систематическом обзоре пришли к выводу, что прогностическая ценность измерения уровня фибриногена в плазме крови не доказана, поэтому регулярный его мониторинг не рекомендуется [182].

3.5.1.4 Гепаринизация в процессе локального эндоваскулярного трансартериального тромболизиса

Некоторые авторы рекомендуют использовать одновременное введение нефракционированного гепарина натрия** (НФГ) во время выполнения КТЛ. Тем не менее, в исследовании TOPAS было показано, что сочетанное внутривенное введение НФГ (гепарина натрия**) при КТЛ с превышением уровня активированного частичного тромбопластинового времени (АЧТВ) в 1,5-2 раза от исходного было связано с высоким риском развития серьезного кровотечения (ОР 2,19, 95% ДИ 1,13-4,24). В одном небольшом РКИ изучалось внутриартериальное введение НФГ (гепарина натрия**) при КТЛ в дозе 250 ЕД/час [183], однако никаких преимуществ отмечено не было. 

  • При выполнении локального эндоваскулярного трансартериального тромболизиса у взрослых пациентов с острой ишемией конечностей непрерывная системная гепаринизация не рекомендуется [171].

УДД 4; УУР С

3.5.1.5 Осложнения после локального эндоваскулярного трансартериального тромболизиса

Пациенты, получающие локальный эндоваскулярный тромболизис (КТЛ) при ОИК, подвержены риску осложнений, угрожающих конечности и жизни. Вмешательство должно выполняться опытным персоналом с обязательным мониторингом жизненных показателей и состояния конечности [184].

Основные осложнения:

Кровотечение – наиболее частое и значимое; серьёзные кровотечения возникают у 8-10% пациентов [159, 201, 202], чаще в зоне доступа. Профилактика: фиксация интродьюсера, ограничение движений бедра. При незначительном кровотечении возможно продолжение КТЛ, при массивном – терапию прекращают [188].

Дистальная эмболизация – возникает при прохождении проводника или в процессе инфузии фибринолитиков (B01AD), способна усугубить ишемию. Тактика: увеличение дозы фибринолитика либо переход к тромбэктомии/открытой операции [189].

Прогрессирующая ишемия – развивается при неэффективности локального эндоваскулярного трансартериального тромболизиса. Необходим регулярный контроль, при отсутствии улучшения в течение 6-12 ч следует сменить стратегию лечения.

Компартмент-синдром – возможное осложнение, требующее своевременной диагностики

  • При выполнении локального эндоваскулярного трансартериального тромболизиса у взрослых пациентов с острой ишемией конечностей рекомендован контроль за жизненно важными показателями, возможными осложнениями в месте доступа, и за состоянием конечности [160].

УДД 4; УУР С

  • У взрослых пациентов с острой ишемией конечностей рекомендуется прекратить проведение локального эндоваскулярного трансартериального тромболизиса, если во время лечения возникло сильное кровотечение [189].

УДД 4; УУР С

  • Если в ходе локального эндоваскулярного трансартериального тромболизиса у взрослых пациентов с острой ишемией конечностей наблюдается небольшое кровотечение, следует рассмотреть возможность продолжения лечения после оценки возможных рисков и пользы от прекращения или продолжения тромболизиса [188].

УДД 4; УУР С

3.5.1.6 Клиническая значимость тромболитической терапии при острой ишемии конечности

В Рочестерском исследовании [190] вне зависимости от того, была ли ОИК вызвана эмболической или тромботической окклюзией, хирургическое вмешательство и тромболизис были одинаково эффективны в спасении конечности. Однако, оказалось, что выживаемость за один год была выше у пациентов с эмболией, перенесших тромболизис (100% против 51%). Преимущество для пациентов с тромботической окклюзией было менее значительным.

В исследовании TOPAS  анализ подгрупп продемонстрировал, что хирургическое вмешательство и локальный эндоваскулярный трансартериальный тромболизис имели схожие результаты у пациентов с окклюзией нативной артерии, а также у пациентов с тромбозом сосудистого шунта [191].

В исследовании STILE результаты пациентов с острой окклюзией шунта (<14 дней) получили больше преимуществ при проведении локального эндоваскулярного трансартериального тромболизиса [184, 189]. В недавнем исследовании Шведского Сосудистого Регистра безампутационная выживаемость была выше после первичного эндоваскулярного вмешательства, вне зависимости от того, была ли ОИК вызвана эмболией или тромбозом [192].

Совокупность этих исследований позволяет предположить, что локальный эндоваскулярный трансартериальный тромболизис может иметь преимущество при лечении острой окклюзии сосудистого шунта, при этом первичный результат лучше у синтетических, а не венозных шунтов.

3.5.1.7 Значимость протяженности окклюзии при локальном эндоваскулярном трансартериальном тромболизисе

Данные из исследования TOPAS были проанализированы с использованием модели пропорциональных рисков Кокса, для определения возможности использования первоначальных данных для принятия решения в пользу хирургического вмешательства или локального эндоваскулярного трансартериального тромболизиса, протяженность окклюзии оказалась единственным значимым параметром [167].

3.5.1.8 Роль локального эндоваскулярного трансартериального тромболизиса при аневризме подколенной артерии с острой ишемией конечности

  • Для взрослых пациентов с острой ишемией конечности, возникшей вторично в результате тромбоза аневризмы подколенной артерии рекомендуется проведение предоперационного или интраоперационного локального эндоваскулярного трансартериального тромболизиса для улучшения оттока крови [193, 199, 200].

УДД 3; УУР С

Комментарий: Адъювантный внутриартериальный тромболизис может быть полезен пациентам с ОИК, вызванной тромбозом АПА. В отличии от тромбоза нативных сосудов, целью локального эндоваскулярного трансартериального тромболизиса периферических артерий является не открытие всего просвета сосуда, поскольку это вызывает риск катастрофической дистальной эмболии [189]. Предоперационный и/или интраоперационный тромболизис улучшали одногодичную первичную проходимость шунта, но не уменьшали риск ампутации при сравнении с только хирургическим вмешательством (тромбэмболэктомией и шунтированием) [158]. По данным регистра, тромболизис по поводу АПА был связан с необходимостью введения более высоких доз РТАП, большим количеством геморрагических осложнений, требовавшим переливания крови, увеличением частоты проведения фасциотомий, более высокой частотой проведения больших ампутаций в течении 30 дней и более низкой безампутационной выживаемостью по сравнению с локальным эндоваскулярным трансартериальным тромболизисом при ОИК, вызванной окклюзией нативного сосуда или шунта. Авторы пришли к выводу, что это было вызвано более высокой частотой тяжелой ишемии с двигательными нарушениями на момент обращения за медицинской помощью [193].

В отличие от тромбоза нативных сосудов, цель локального эндоваскулярного тромболизиса периферических артерий – не полное открытие просвета (что повышает риск дистальной эмболии [189], а восстановление проходимости берцовых артерий для возможного шунтирования [194]. После частичного лизиса лечение можно продолжить эндоваскулярной терапией с установкой стент-графта; однако при сохранной дистальной проходимости предпочтительно шунтирование при наличии подходящих вен.

Интраоперационное введение фибринолитиков (B01AD Ферментные препараты) после ревизии подколенной артерии может способствовать восстановлению берцовых сосудов, тромбированных свежим тромбом. Отмечено, что такой подход повышает вероятность спасения конечности по сравнению с предоперационным тромболизисом и отсроченным вмешательством [195].

3.5.2 Аспирация тромба

  • Рекомендуется выполнить аспирацию у взрослых с помощью 50 мл шприца инъекционного однократного применения, вмешательство производить через набор для чрескожного сосудистого доступа (интродьюсер) с отсоединяемым гемостатическим клапаном [196]. Метод может быть использован в первые 60 минут после установления диагноза, до начала локального эндоваскулярного трансартериального тромболизиса. При неэффективности аспирации в течение 30-60 минут, рассматривается переход к механической тромбэктомии или КУТ.

УДД 4; УУР С

Комментарий: В настоящее время доступен ряд катетеров, позволяющих выполнить аспирацию через концевое отверстие. Кроме того, имеется «Аспирационный насос для удаления тромбов Penumbra с принадлежностями» – РУ ФСЗ 2012/12358. Насос создает вакуум в системе, в результате чего происходит аспирация. Следует ожидать, что могут потребоваться дополнительные методы лечения (тромболизис, ангиопластика с возможным стентированием). Несоответствие между размером катетера и диаметром артерии – основная причина невозможности полного удаления тромба. Гораздо чаще полностью удалить тромб не удается в бедренно-подколенном сегменте, чем в артериях голени. Считается, что аспирационные техники работают лучше, когда имеет место острый тромб (срок тромбоза менее 14 дней) и, когда просвет используемых катетеров больше. Кроме того, аспирация может быть эффективна после безуспешного тромболизиса. Согласно данным C. H. Ricky, Kwok с соавт., использование эндоваскулярной тромбэктомии аспирационной в качестве метода первого выбора может уменьшить необходимость в локальном эндоваскулярном трансартериальном тромболизисе без увеличения стоимости [197].

3.5.3 Эндоваскулярная механическая тромбэктомия

В соответствии с данными исследования по сравнению КУТ с фармакомеханическим тромболизисом (ФМТ), применение ФМТ увеличивает частоту технического успеха вмешательства. Сравнительный анализ продемонстрировал отсутствие различий в отношении сохранения конечности, проходимости и смертности между группами [169]. Ограничением ФМТ является риск гемолиза, который может привести к гипергликемии, гемоглобинурии и повреждению почек.

  • У взрослых пациентов с острой ишемией конечностей рекомендуется рассмотреть возможность выполнения эндоваскулярной тромбэктомии аспирационной и механической тромбэктомии [196, 197].

УДД 2; УУР B

Комментарий: У пациентов с острой ишемией конечностей метод реваскуляризации определяется степенью ишемии, сроком тромбоза и временем начала лечения. Диагноз и тактика должны быть установлены в течение 90 минут, активное лечение начато не позднее 2 часов, а полная реваскуляризация выполнена в пределах 6 часов от начала симптомов.

При ишемии I-IIa степени методом выбора служит аспирационная тромбэктомия, особенно при сроке тромбоза <14 суток; при неэффективности за 15-20 мин – механическая тромбэктомия. При IIb степени требуется срочная реваскуляризация – аспирационная, механическая или открытая при недоступности эндоваскулярного варианта. При III степени с признаками некроза показана первичная ампутация или паллиативное вмешательство.

Аспирационная тромбэктомия наиболее эффективна при свежих тромбозах артерий голени; при остаточном тромбозе выполняют локальный тромболизис, а при неудаче – баллонную ангиопластику со стентированием. По данным нерандомизированных исследований, аспирационная и механическая тромбэктомия признаны эффективными и безопасными.

3.5.4 Ультразвуковой транскатетерный тромболизис (тромболизис с ультразвуковым воздействием на тромб)

  • У взрослых пациентов с острой ишемией конечностей рекомендуется рассмотреть возможность выполнения ультразвукового транскатетерного тромболизиса [198].

УДД 2; УУР В

Комментарий: В рандомизированном исследовании DUET было проведено сравнение эффективности и безопасности стандартного транскатетерного (катетер-управляемого) тромболизиса (КУТ) и транскатетерного тромболизиса с ультразвуковым воздействием на тромб (УЗ-КУТ) у 60 пациентов с острой ишемией нижней конечности, вызванной тромботической окклюзией нативных артерий или шунтов ниже уровня паховой связки. В группе УЗ-КУТ время растворения тромба (17,7 ч против 29,5 ч; р = 0,009) было достоверно ниже, чем при стандартном КУТ. Достоверных различий по частоте технически успешной реваскуляризации (75% против 84%; р = 0,52), совокупной частоте летальных исходов и тяжелых побочных явлений (29% против 19%; р = 0,54) и первичной проходимости через 30 дней (71% против 82%; р = 0,035) зарегистрировано не было.

3.5.5 Эндоваскулярные методы лечения при острой окклюзии шунтов

Идентификация и устранение причины тромбоза имеют ключевое значение. Одна тромбэмболэктомия редко восстанавливает циркуляцию в венозном шунте [155, 156]. Если выявлена анатомическая причина (стеноз анастомоза, поражение путей оттока), результаты лечения значительно лучше [157, 158]. Ранний тромбоз трансплантата (<30 дней) обычно связан с техническими проблемами (низкое качество вены, стеноз, перекрут), поздний (>30 дней) – с прогрессированием атеросклероза, фиброзным стенозом или гиперплазией интимы [155, 156].

Отсутствуют рандомизированные исследования, определяющие оптимальную тактику лечения тромбоза шунта. При отсутствии критической ишемии возможна выжидательная тактика, однако при выраженных симптомах показано восстановление кровотока с ревизией анастомозов.

КУТ эффективен при острых тромбозах шунтов: ангиографическая проходимость – 82% для протезов и 61% для аутовенозных шунтов [185]. В шведском исследовании  средняя длительность тромболизиса – 19 ч, ампутационно-свободная выживаемость — 89% через 1 мес. и 75% через 1 год [203]. Метод позволяет выявить причину окклюзии и планировать повторное вмешательство [165].

  • Для всех пациентов с ОИК, вызванной тромбозом трансплантата (кондуита), рекомендовано использовать эндоваскулярные подходы к реваскуляризации с целью выявления и устранения причины острой окклюзии трансплантата (шунта), оптимально в срок не более 6 часов с момента поступления пациента [132, 136, 147, 149, 154, 155].

УДД 5; УУР С

Комментарий: Основной операцией при данной патологии является тромбэктомия из шунта с одномоментной коррекцией причины, вызвавшей тромбоз. Чаще всего это коррекция стенозированного анастомоза, редрессация бранши протеза, при избыточной длине или ангуляции и т.д. При поражении «путей оттока» (стенозе или окклюзии дистального русла) может быть использовано эндоваскулярное вмешательство, включающее реканализацию, катетерную аспирационную или механическую тромбэктомию (в том числе с катетерным тромболизисом), баллонную ангиопластику и стентирование. В области анастомоза протезом кровеносного сосуда синтетическим*** может развиваться интимальная гиперплазия, для выполнения баллонной ангиопластики эта зона менее благоприятна, чем типичная эксцентрическая атеросклеротическая бляшка, в этих случаях эффект ангиопластики носит кратковременный характер и не всегда удается полноценное восстановление просвета зоны стеноза. Многие врачи-хирурги считают, что методом выбора должно быть выделение дистального анастомоза, тромбэктомия из шунта и пластика суженного анастомоза заплатой или замена трансплантата. В ряде случаев при невозможности вышеописанной методики операции целесообразно, повторное шунтирование в дистальные отделы без выделения шунта и зоны дистального анастомоза.

3.6 Особенности лечения острой окклюзии аорты с двухсторонней ишемией нижних конечностей

Острая окклюзия аорты (ООА) – острое патологическое состояние, характеризующееся внезапным нарушением кровотока в аорте с развитием острой ишемии обеих нижних конечностей, что создает реальную угрозу жизнеспособности не только конечностей, но и организма в целом.

Наиболее важными клиническими симптомами являются выраженный болевой синдром (практически у 100% случаев) и парез/паралич нижних конечностей (до 80% наблюдений). Диагностика ООА в ряд случаев может быть затруднительной, особенно когда пациент поступает с двусторонним параличом нижних конечностей, а промедление с активной тактикой напрямую связано с неблагоприятным прогнозом [204–206].

Основные осложнения ООА связаны с имеющейся ишемией мягких тканей, тяжелыми электролитными нарушениями, а также поступлением в организм большого количества недоокисленных продуктов и токсинов из мышечных массивов в случае выполненной реваскуляризации с развитием миоглобинурического тубулярного нефроза, ацидоза, что в конечном итоге ведет к развитию сердечно-сосудистой недостаточности. Большинство подобных публикаций основано на исследовании относительно малых групп пациентов, где трудно провести качественную статистическую обработку данных. В ряде публикаций делаются выводы, что несмотря на применение современных методов диагностики и лечения результаты лечения ООА не улучшаются с течением времени [207].

  • Для взрослых пациентов с острой ишемией конечности, возникшей вторично в результате острой окклюзии аорты, рекомендовано проведение экстренной реваскуляризации [207].

УДД 4; УУР С  

  • Взрослым пациентам после реваскуляризации по поводу острой ишемии конечности, развившейся вторично в результате острой окклюзии аорты, необходимо проведение в полном объеме мероприятий по уменьшению осложнений синдрома ишемии-реперфузии [208].

УДД 4; УУР С

3.6.1 Результаты эндоваскулярных вмешательств на аорте

Более частое применение эндоваскулярной пластики аневризмы (EVAR) повысило риск тромбоза стент-графта [209]. Новейшие эндоваскулярные системы обладают большей гибкостью и устойчивостью к излому, что снижает риск окклюзии [210].

Отмечается рост доли эндоваскулярных вмешательств при ООК – 43,8% в 2008-2014 гг. против 15,6% в 1994-2000 гг. [211].

Публикуется опыт их применения при ООА на фоне аневризмы и атеросклероз [226, 227]. Гибридный подход позволяет сочетать открытую реваскуляризацию с тромбэктомией из висцеральных или дистальных артерий [214].

При принятии решения по поводу хирургической тактики при ООА следует учитывать этиологию окклюзии, сопутствующие заболевания, материальное оснащение, практический опыт, руководствуясь при этом стандартными принципами сосудистой хирургии.

3.6.2 Ведение и лечение постишемического синдрома и реперфузионных повреждений

Постишемический синдром (ПС) возникает после восстановления кровотока в ишемизированных тканях. Повреждение инициируется в ишемическую фазу и усиливается при реперфузии за счёт высвобождения свободных радикалов и инфильтрации нейтрофилами [215], что вызывает вазодилатацию, повышение проницаемости капилляров и отёк. Потенциальные биомаркеры ПС – металлопротеиназы, липокалин, цитокины [216].

Тяжесть ПС коррелирует со степенью ишемии и зависит от полноты реваскуляризации и компенсаторных возможностей организма. Местные проявления включают плотный, болезненный отёк мышц голени при сохранности подкожной клетчатки. Общие нарушения обусловлены поступлением недоокисленных метаболитов, ацидозом, миоглобинурией и развитием сердечно-сосудистой недостаточности [217].

ПС встречается после эмболэктомии, тромболизиса и шунтирования, чаще – при длительной ишемии. Заболеваемость достигает 25-30% [275, 276]. Основные последствия – ампутация (до 50%) [249] и летальность до 23% [234]. Отсроченная фасциотомия увеличивает риск большой ампутации (50% против 5,9%; p=0,002).

3.6.3 Фасциотомия – как метод лечения и профилактики постишемического синдрома

Фасциотомия выполняется как для профилактики постишемического синдрома, так и лечением уже развывшегося ПС. Голень является самым частым источником ПС. Единственным лечебным методом лечения тяжелого ПС является фасциотомия, процедура, включающая в себя разрез вдоль фасции для снятия давления, что позволяет мышце расправиться. В случае, если ПС только ожидается (ишемия 2 В степени) выполняется профилактическая фасциотомия. Если ПС уже развился, необходимо выполнить лечебную фасциотомию.

Ранее было рекомендовано проводить одиночный надрез переднего футляра [219], но это рискованно из-за того, что задний футляр не получает необходимого лечения и остается ишемизированным. Полная фасциотомия четырех футляров является современным стандартом лечения, что обычно достигается двумя надрезами.

  • Экстренная фасциотомия не менее двух, а при возможности четырех футляров на голени рекомендована для лечения постишемического компартмент-синдрома [90, 210, 211].

УДД 5; УУР С

Комментарий: Декомпрессия футляров должна быть полной, что требует проведения разрезов кожи как минимум 15 см в длину. Разрез следует оставить открытым, раннее закрытие разрезов при фасциотомии связано с рецидивом ПС. Описаны различные техники ушивания раны после фасциотомии, включая вакуум-ассистированное закрытие раны, наложение швов по типу «шнурка», растягивание кожи и трансплантацию кожи. Проведение фасциотомии реже необходимо на руке.

Время проведения фасциотомии критически важно для пациентов, у которых развился ПС. Без лечения ПС усиливает ишемическое повреждение мышцы и риск миоглобинурии с последующей почечной недостаточностью. В этой ситуации фасциотомия является экстренной процедурой и должна иметь преимущество перед другими неотложными хирургическими состояниями Проведение фасциотомии возможно в условиях реанимационного отделения или палаты интенсивной терапии, чтобы избежать промедления.

  • Когда постишемический компартмент-синдром диагностирован, фасциотомию рекомендовано провести как можно быстрее и в сроки, не превышающие 2-х часов [220]. 

УДД 5; УУР С

При ОИК 2 А степени целесообразно отказаться от профилактической фасциотомии, особенно когда артериальная реконструкция была выполнена на фоне ХИНК, при котором имеется развитое коллатеральное кровообращение.

  • При острой ишемии II В степени рекомендуется выполнение профилактической фасциотомии во время реваскуляризации [220].

УДД 5; УУР С

Комментарий: Конечно, это наиболее простой вариант для пациентов, перенесших хирургическое вмешательство, но возможность его проведения следует рассматривать только после всех неотложных реваскуляризирующих процедур. Решение следует принимать индивидуально для каждого пациента с учетом вышеперечисленных факторов риска [221]. Однако, в этом сравнении присутствовало множество искажающих результаты факторов, включая время проводимой по необходимость фасциотомии, что делает затруднительным четкую формулировку результатов анализа этих данных.

3.6.4 Закрытие фасциотомических дефектов покровных тканей

  • Взрослым пациентам, перенесшим реваскуляризацию по поводу ОИК, рутинное проведение профилактической фасциотомии на голени при низких степенях ОИК (1-2Б) не рекомендовано, поскольку она связана с увеличением длительности госпитализации, местной инфекцией и развитием в дальнейшем венозной недостаточности [252].

УДД 5; УУР С

Комментарий: При низком риске постишемического синдрома (ПС) фасцию можно оставить открытой, а кожу закрыть редкими швами или скобами для этапных ревизий и некрэктомий. Такой метод снижает болезненность и позволяет быструю декомпрессию. При выраженном выбухании мышц кожу и фасцию оставляют открытыми, предпочтительно с применением вакуумных повязок. Терапия отрицательным давлением (40-125 мм рт. ст.) уменьшает отёк, предотвращает ретракцию краёв кожи и ускоряет первичное закрытие раны; без неё заживление удлиняется до двух месяцев, возрастает риск инфекции и требуется кожная пластика.

Фасциотомия не является безопасной процедурой: она повышает риск инфекций и может приводить к развитию хронической венозной недостаточности примерно у половины пациентов [222]. Решение о её выполнении должно быть строго взвешенным.

3.7 Лечение острой ишемии верхней конечности

  • Как и при ишемии нижней конечности рекомендуется рассмотреть все варианты, индивидуализировать риски и пользу для каждого пациента [99, 228].

УУР 5; УДД C

Комментарий: Факторы, которые следует принять во внимание – является ли пораженная рука ведущей, возраст и состояние пациента, профессию пациента и тяжесть ишемии.

  • Если принято решение лечить ишемию верхней конечности консервативно только с применением АК, руку рекомендуется обследовать каждые 6 часов в течении 3 последующих дней, чтобы удостовериться в отсутствии ухудшения ее состояния [224].

УУР 4; УДД C

Комментарий: Было предложено использовать АК в качестве монотерапии при первичном лечении, но обзор 23 исследований предположил, что к неблагоприятным результатам чаще всего приводило консервативное лечение [225, 226].

3.7.1 Открытое хирургическое вмешательство

  • У взрослых пациентов со стенозом/окклюзией подключичной артерии рекомендуется реваскуляризация [231, 232].

УУР 4; УДД C

  • Для выполнения эмболэктомии у взрослых из артерий верхней конечности, рекомендовано использовать доступ из локтевой ямки с обнажением бифуркации плечевой артерии [231, 232].

УУР 4; УДД C

Комментарий: Большинству пациентов с ишемией верхней конечности лечение проводится путем эмболэктомии; проведение хирургического шунтирования редко требуется экстренно. Базовым должно считаться хирургическое вмешательство под местной анестезией, необходимо присутствие врача-анестезиолога-реаниматолога, при необходимости иметь возможность проведения внутривенной седации и реанимации [96, 231, 232].

3.7.2 Эндоваскулярное хирургическое вмешательство

  • У взрослых пациентов со стенозом/окклюзией подключичной артерии рекомендуются оба варианта реваскуляризации (стентирование или открытое хирургическое вмешательство) в каждом конкретном случае в соответствии с характеристиками поражения и риском для пациента [228].

УУР 4; УДД С

Комментарий: Эндоваскулярные вмешательства, такие как чрескожная тромбэктомия, эндоваскулярная тромбэктомия аспирационная или локальный эндоваскулярный трансартериальный тромболизис, и ранее использовались при острой ишемии верхней конечности, но описания их преимуществ и осложнений существуют только в виде докладов об отдельных клинических случаях [229, 230]. Локальный эндоваскулярный трансартериальный тромболизис с бедренным доступом и введением катетера в дугу аорты связан с риском эмболии внутричерепных сосудов, но его можно также провести с плечевым доступом, сводя к минимуму этот риск. Тромбы также могут отрываться и перемещаться в направлении внутричерепных сосудов из проксимального конца окклюзии, этот феномен известен как вихревая эмболия. 

3.7.3 Компартмент-синдром и фасциотомия

Компартмент-синдром – симптомокомплекс, при котором наблюдается повышение подфасциального давления, что приводит к ишемии и некрозу содержимого фасциального мешка.

  • Взрослым рекомендуется выполнение фасциотомии при ишемии конечности более 6 часов в сочетании с выраженным отеком, болевым синдромом при пассивных движениях, снижением чувствительности или моторной функции, а также при внутрикомпартментном давлении более 30 мм рт. ст. [230].

УУР 4; УДД C

Комментарий: КС является редким осложнением успешной реперфузии верхней конечности. Однако, если он развивается, то все равно может привести к долгосрочному поражению путем образования контрактуры или даже к потере конечности. Предлагается проведение ладонной фасциотомии, но некоторые авторы рекомендуют осуществлять одновременно и фасциотомию тыла ладони. Могут понадобиться советы и помощь врачей-травматологов-ортопедов, врачей-хирургов, специализирующихся на хирургии кисти или врачей-пластических хирургов.

4. Медицинская реабилитация и санаторно-курортное лечение, медицинские показания и противопоказания к применению методов медицинской реабилитации, в том числе основанных на использовании природных лечебных факторов

Порядок разработки и реализации индивидуальной программы реабилитации и абилитации инвалида, утвержден и осуществляется согласно Приказу Министерства труда и социальной защиты РФ от 18 сентября 2024 года № 466н "Об утверждении порядка разработки и реализации индивидуальной программы реабилитации и абилитации инвалида, индивидуальной программы реабилитации н абилитации ребенка- инвалида и их форм, а также порядка привлечения к разработке индивидуальной программы реабилитации и абилитации инвалида и индивидуальной программы реабилитации и абилитации ребенка-инвалида реабилитационных организаций и порядка координации реализации индивидуальной программы реабилитации и абилитации инвалида и индивидуальной программы реабилитации и абилитации ребенка-инвалида, включая мониторинг такой реализации и предоставление информации о результатах мониторинга в высший исполнительный орган субъекта Российской Федерации". Объем и спектр реабилитационных мероприятий, безусловно, может быть разным. Тем не менее, необходимо обозначить общие принципы реабилитации пациентов с последствиями ОИК, к соблюдению которых следует стремиться во всех случаях.

Суть реабилитационной программы – комплекс мероприятий, направленных на возмещение (компенсацию) утраченных (нарушенных) функций, ограничений жизнедеятельности. Цель программы – повышение качества жизни пациента. При ОИК указанные задачи реализуются с помощью коррекции поведения, образа жизни и дополнительного комплекса лечебно-профилактических медицинских средств.

  • Рекомендовано устранение факторов риска или максимальное снижение их негативного воздействия при реабилитации и ревалидизации взрослых пациентов перенесших острые тромбозы и эмболии конечностей [129, 236, 237]

УДД 5; УУР С

Комментарий: Соблюдение гигиены – немаловажный принцип. Важно следить за кожными покровами в области операционной раны, ежедневно проверять ее на предмет появления изменений. Рекомендуется принимать контрастный душ и использовать детское мыло для мытья, хорошо вытирать рану мягким полотенцем. При необходимости нужно использовать специальные крема по назначению лечащего врача. 

Контроль артериального давления. По данным Фрамингемского исследования гипертония увеличивает риск развития перемежающейся хромоты в 2,7 раза [231].

  • Рекомендовано включить в процесс реабилитации после потери конечности: подготовку культи к установке протеза; начало применения протеза; возвращение человека в социальную и трудовую жизнь [233].

УДД 5; УУР С

Комментарий: Исследование уровня глюкозы в крови. Нарушение переносимости глюкозы повышает риск заболеваний артерий в три раза у мужчин и в восемь раз у женщин [234]. В связи с этим необходимо правильно организовывать свой рацион, избегать большого количества быстрых углеводов (сладкого, выпечки). По возможности стоит заменить все продукты с сахарозой на фрукты.

В послеоперационный период важно правильно ухаживать за швом, соблюдать правила по формированию культи, стараться поддерживать подвижность всех суставов и укреплять мышечный корсет – после ампутации одной ноги потребуется немало физических усилий, чтобы вновь научиться ходить, правильно распределяя нагрузку по всему телу и удерживая равновесие [235–238].

Для уменьшения отека в первые дни после операции важно располагать культю выше уровня сердца пациента. Затем, для снижения отека используют бинт медицинский эластичный компрессионный, трикотаж медицинский компрессионный (включает компрессионные гольфы, чулки, колготки, рукава, перчатки и бельё) и массаж. Желательно проводить не слишком тугое бинтование. Бинтование выше уровня культи помогает избежать возникновение проблем с циркуляцией крови в организме [235–238].

Главный принцип профилактики контрактуры - нельзя подолгу держать культю в согнутом состоянии, так как это приведет к укорачиванию мышц. Для скорейшего восстановления необходимо проводить лечебную гимнастику. Сначала гимнастика проводится под наблюдением врача. Чем лучше и быстрее мышцы пациента будут готовы к предполагаемой нагрузке, тем быстрее начнется этап  протезирования [235–238].

  • C целью реабилитации пациентов, перенесших операции на артериях нижних конечностей рекомендованы занятия лечебной физкультурой при заболевании периферических сосудов [151, 269]

УДД 4 УУР С

Комментарий: Для того, чтобы снизить вероятность возникновения фантомной боли, требуются проводить бинтование культи, массаж, физиотерапия, фантомно-импульсную гимнастику. Помочь в избавлении от данной боли может эмоциональная поддержка близких, а также работа медицинских психологов [235–238].

Данные, подтверждающие эффективность лечебная физкультура при заболеваниях крупных кровеносных сосудов под наблюдением врача в качестве стартовой терапии динамического нарушения кровообращения, продолжают появляться и по-прежнему очень убедительны, что основывается на множестве проведенных ранее РКИ [240–246]. При этом лечебная физкультура при заболеваниях крупных кровеносных сосудов под наблюдением врача более эффективна, чем без наблюдения [252, 253]. В исследовании CLEVER приняли участие пациенты с атеросклеротическим поражением аортоподвздошного сегмента и ПХ; было проведено сравнение через 6 и 18 месяцев эффективности под наблюдением врача и эндоваскулярной реваскуляризации. В обеих группах пациентов были получены хорошие результаты в течение этого срока наблюдения [250, 251].

  • Пациентам после ампутаций нижних конечностей, с целью профилактики послеоперационных осложнений, подготовки к протезированию и обучению пользованию протезом рекомендуется лечебная физкультура при заболеваниях крупных кровеносных сосудов [251].

УДД 5; УУР С

Комментарий: Задачами лечебной физкультуры при заболеваниях крупных кровеносных сосудов в раннем послеоперационном периоде являются: 1) профилактика послеоперационных осложнений (застойная пневмония, атония кишечника, тромбозы, эмболии); 2) улучшение кровообращения в культе; 3) предупреждение атрофии мышц культи; 4) стимуляция процессов регенерации [240–242, 256, 257]

В период подготовки к протезированию с начала восстанавливают подвижность в сохранившихся суставах ампутированной конечности. Большое внимание в этот период уделяется упражнениям, направленным на увеличение силы и выносливости мышц верхнего плечевого пояса и общеукрепляющим. Через 3-4 недели после операции начинают тренировку стояния и ходьбы на лечебно-тренировочном протезе, что облегчает переход к ходьбе на постоянных протезах. [240–242, 256, 257]

На заключительном этапе восстановительного лечения после ампутации конечности (период овладения протезом) пациента обучают пользоваться протезом. [240–242, 256, 257]

  • После операций на артериях конечностей при реабилитации пациентов рекомендованы применение физиотерапевтических методов [235, 236, 256, 257].

УДД 5; УУР С

Комментарий: Гиполипидемические методы, применяемые у пациентов с поражениями периферических артерий: электросон, гальванизация печени, медикаментозная; воздействие токами ультравысокой частоты трансцеребрально, воздействие инфракрасным излучением, воздействие лечебной грязью при заболеваниях периферических сосудов; озонотерапия.

Иммунокорригирующие методы, применяемые у пациентов с поражениями периферических артерий: электрофорез при заболеваниях крупных кровеносных сосудов, ванны радоновые лечебные. [258, 260–262].

Гипокоагулирующие методы, применяемые у пациентов с поражениями периферических артерий: лекарственный электрофорез с препаратами группы гепарина и антиагрегантами, кроме гепарина, низкочастотная магнитотерапия области сердца, йодобромные ванны, лазерное облучение крови [258, 260–262].

Антигипоксические и антиоксидантные методы, применяемые у пациентов с поражениями периферических артерий: лекарственный  электрофорез; оксигенобаротерапия, нормобарическая гипокситерапия, красная лазеротерапия, кислородные ванны, озоновые ванны, воздушные ванны, длительная малопоточная кислородотерапия, круглосуточная аэротерапия  [258, 260–262].

Сосудорасширяющие методы, применяемые у пациентов с поражениями периферических артерий: гальванизация, лекарственный электрофорез с периферическими вазодилататорами, сауна [258, 260–262].

5. Профилактика и диспансерное наблюдение, медицинские показания и противопоказания к применению методов профилактики

  • После проведения пациентам реваскуляризации из-за острой ишемии конечности эмболической природы рекомендовано, провести диагностический поиск источника эмболии для предотвращения рецидива [89, 259, 263, 264].

УДД 5; УУР С

Комментарий: Согласно приказа Министерства здравоохранения Российской Федерации  от 15.03.2022 № 168н, диспансеризация направлена на выявление хронических неинфекционных заболеваний и факторов риска их развития [259]. У пациентов с ХЗВ профилактика должна включать предотвращение рецидива эмболии, тромбоза нативных сосудов и окклюзии шунтов или стентов.

Так как основной причиной артериальной эмболии является фибрилляция предсердий (ФП) и внутрисердечный тромбоз, ключевая задача послеоперационного ведения – предупреждение рецидива. Для этого определяют источник эмболии с помощью ЭКГ, эхокардиографии, 24-часового мониторирования и КТА аорты.

Эффективность антикоагуляции (АК) при ФП подтверждена [261, 262]. В крупном исследовании применение варфарина** после эмболэктомии снижало риск ранней потери конечности [8,262]. По данным метаанализов, прямые ингибиторы фактора Xa сопоставимы по эффективности с варфарином**, но реже вызывают внутричерепные кровоизлияния [263]; препараты ПАПД также снижают риск ОИК у пациентов с ФП [130].

  • После проведения реваскуляризации из-за острой ишемии конечности рекомендуется последующее наблюдение, включающее исследование состояния сердечно-сосудистой системы пациента и функциональный статус конечности [264].

УДД 5; УУР С

Комментарий. Обзор 50 пациентов, обратившихся за медицинской помощью по причине ОИК, показал, что у пациентов без ФП или внутрисердечного тромба может быть не такой риск рецидивов, как у пациентов с этими факторами риска [265]. Длительное проведение АК может не быть необходимым в этой группе пациентов, поскольку слишком мало данных, поддерживающих этот подход [268, 272]. Оно может включать как оценку состояния сердечно-сосудистой системы пациента, так и оценку функционального статуса конечности (Приложение Г4).

  • У взрослых пациентов с АПА повышен риск формирования новой аневризмы в противоположной подколенной области, аорте и других локализациях, им  рекомендуется проводить исследование здоровых артериальных сегментов каждые три года [267].

УДД 4; УУР С

Комментарий: У пациентов с АПА повышен риск формирования новой аневризмы в противоположной подколенной области, аорте и других локализациях [268]. Таким образом, этих пациентов следует наблюдать и при развитии новой аневризмы может быть необходимым провести сосудистую реконструкцию для защиты жизни пациента и жизнеспособности конечности. После повторного обследования 190 пациентов, имевших 108 аневризм на момент хирургического вмешательства, были обнаружены 131 новых аневризм в среднем через семь лет [268].

  • Взрослым пациентам, перенёсшим открытое или эндоваскулярное лечение тромбированной аневризмы подколенной артерии, рекомендуется проведение регулярного динамического наблюдения с применением ультразвуковой допплерографии артерий нижних конечностей. Для взрослых контрольное ультразвуковая допплерография артерий нижних конечностей проводится через 1 месяц после лечения, далее – каждые 3 месяца в течение первого года, один раз в 6 месяцев во второй год и ежегодно начиная с 3 года при отсутствии отрицательной динамики. У детей первый контроль осуществляется через 2-4 недели после лечения, затем один раз в 2 месяца в течение первого полугодия, далее – один раз в 3 месяца до завершения первого года наблюдения. При стабильном состоянии и отсутствии признаков рецидива тромбоза частота обследований снижается до одного раза в 6 месяцев [268–270].

УДД 4; УУР С

Комментарий: Если ультразвуковое дуплексное сканирование выявило рестеноз, рекомендовано проведение повторного вмешательства или открытого хирургического вмешательства. У пациентов, перенесших эндоваскулярное вмешательство при аневризме подколенной артерии или открытое хирургическое вмешательство со срединным доступом, следует также подробно изучить исключение аневризматического мешка из кровотока, поскольку позднее расширение встречается часто (в 33% случаев после, в среднем, семилетнего срока наблюдения) [268].

  • Взрослому пациенту после тромбэктомии или эндоваскулярной терапии окклюзии шунта (Протез кровеносного сосуда синтетический***) рекомендовано проведение длительной антикоагулянтной терапии в течение не менее 12 месяцев, с возможностью продления до пожизненного при наличии высокого риска реокклюзии, под контролем клинико-лабораторных показателей (МНО при варфарине**, определение уровня тромбоцитов  и креатинина) и ультразвуковое дуплексное сканирование артерий верхних конечностей (сосудистого доступа) 1 раз в 3 месяца в течение первого года, далее – 1 раз в 6 месяцев. [271].

УДД 4; УУР С

Комментарий: Нет данных, демонстрирующих какую-либо эффективность гепарина натрия**, низкомолекулярных гепаринов (НМГ) (АТХ Группа гепарина) или антикоагулянтной (АК) терапии в предотвращении рецидива артериальных тромботических событий. В реестровом исследовании был сделан вывод, что АК была связана со значительным улучшением вторичной проходимости у пациентов с синтетическими шунтами (ОР 0,77) [271]. В исследовании COMPASS у взрослых пациентов со стабильным заболеванием периферических артерий (ЗПА) были продемонстрированы положительные эффекты применения ривароксабана** 2 × 2,5 мг в сочетании с 100 мг АСК** [272]. У небольшой группы пациентов с ОИК внутри этого исследования наблюдалось значительное уменьшение частоты ампутаций и смертности [7].

  • После хирургической или эндоваскулярной реваскуляризации ОИК, вызванной артериальным тромбозом, взрослым рекомендуется регулярное наблюдение, включая клиническую оценку и оценку функционального статуса (исследование периферического пульса на бедренной, подколенной и дистальных артериях, измерение ЛПИ с обеих сторон). В рамках динамического контроля пациент посещает врача-сердечно-сосудистого хирурга или врача-хирурга, с частотой 1 раз в 3 месяца в течение первого года, далее – 1 раз в 6 месяцев, а затем – ежегодно при стабильном состоянии [48, 279].

УДД 5 УУР С

Комментарий: После хирургической или эндоваскулярной реваскуляризации ОИК, вызванной артериальным тромбозом, регулярное наблюдение может быть полезно, включая клиническую оценку и оценку функционального статуса [48, 279]. Однако этот вопрос подробно не изучался. Во время повторных визитов проводится исследование пульса и измерение ЛПИ. Если течение клинических симптомов становится более тяжелым или отмечается значительное уменьшение ЛПИ, требуется визуализация сосудов (путем проведения ультразвукового дуплексного сканирования, МР-ангиографии с контрастированием, КТА). 

5.1 Наблюдение после артериальной эмболии

Так как основными причинами артериальной эмболии являются ФП и внутрисердечный тромбоз, ключевая задача послеоперационного ведения – профилактика рецидива. Источник эмболии должен быть верифицирован. Диагностика включает ЭКГ, при необходимости суточный мониторинг, анализ маркеров ОИМ, эхокардиографию и КТ-ангиографию магистральных артерий [88].

Прямые ингибиторы фактора Xa назначают только при убедительных показаниях: ФП с СН, АГ, возраст ≥75 лет (2 балла), СД, инсульт/ТИА (2 балла), сосудистые заболевания, возраст 65–74 лет, женский пол, CHA₂DS₂-VASc ≥2, механический клапан, рецидивирующий тромбоз глубоких вен или ТЭЛА. ЗПА добавляет 1 балл в шкале и может изменить показания.

В исследовании ROCKET-AF показано увеличение риска кровотечений у пациентов с ЗАНК, получавших ривароксабан или варфарин (ОР 1,40; 95% ДИ 1,06-1,86), по сравнению с больными без ЗАНК (ОР 1,03; 95% ДИ 0,95-1,11; p=0,037). Для подтверждения необходимы дополнительные исследования [274].

  • После реваскуляризации у взрослых пациентов по поводу острой ишемии конечностей рекомендовано рассмотреть вопрос о последующем наблюдении, включая оценку состояния сердечно-сосудистой системы и функциональное состояние конечности [129, 272].

УДД 4; УУР С

  • Для взрослых пациентов после реваскуляризации по поводу острой ишемии конечностей эмболического происхождения рекомендовано, уточнить источник эмболии [268, 270, 272].

УДД 5; УУР С

5.2 Наблюдение после тромбоза нативной артерии или окклюзии артерии, лечение которой проводилось эндоваскулярным или открытым хирургическим способом

  • После хирургической или эндоваскулярной реваскуляризации по поводу ОИ, вызванной тромбозом артерий, рекомендовано регулярное наблюдение с оценкой клинического статуса и функционального состояния конечности хотя конкретных исследований, посвященных этому вопросу, не проводилось [273].

УДД 5; УУР С

  • После хирургической или эндоваскулярной реваскуляризации по поводу ОИ, вызванной тромбозом артерий, взрослым пациентам рекомендовано регулярное наблюдение с оценкой клинического статуса и функционального состояния конечности [106, 279].

УДД 5; УУР С

Комментарий: Пациенты с ОИ склонны к повторным серьезным сердечно-сосудистым событиям, что часто приводит к повторной госпитализации и необходимости хирургического вмешательства. У пациентов с симптоматическим ЗПА ОИ чаще всего вызывается тромбозом пораженного нативного сосуда, острой окклюзией шунта или места предыдущего эндоваскулярного вмешательства. Во время контрольных посещений проводится исследование пульса и измерение ЛПИ. При ухудшении клинических симптомов или значительном снижении ЛПИ требуется визуализация сосудистого русла (УЗИ, КТ-ангиография, МР-ангиография, субтракционная ангиография).

5.3 Отказ от курения

  • Взрослым курящим пациентам с ОИК рекомендован отказ от курения [275].

УДД 3; УУР В

Комментарий: Курение является значимым фактором риска развития и прогрессирования ЗПА [7, 282]. Несколько исследований показывают, что прекращение курения связано с более низкой частотой сердечно-сосудистых ишемических и сосудистых событий, связанных с состоянием конечностей, ампутацией и смертью [300, 301]. Таким образом, курящим пациентам следует рекомендовать бросить курить при каждом последующем посещении [273].

5.4 Антитромботические лекарственные средства и статины (АТХ Ингибиторы ГМГ-КоА-редуктазы)

  • После реваскуляризации у взрослых пациентов, выполненной по поводу тромбоза артерий, рекомендуется назначать антитромбоцитарную терапию и ингибиторы ГМГ-КоА-редуктазы для уменьшения сердечных осложнений и предотвращения прогрессирования атеросклеротического заболевания [111]. 

УДД 5; УУР С

Комментарий: Антитромбоцитарная терапия (АТТ) при ЗПА изучена недостаточно [278]. Отдельные исследования сравнивали клопидогрел** и АСК** [120], их комбинацию [303, 304], а также двойную терапию с ривароксабаном** (COMPASS), показавшую убедительное преимущество над монотерапией [278]. При этом выраженного снижения осложнений, кроме риска инсульта (RR 0,64), не отмечено.

В мета-анализе CAPRIE (n=6452) клопидогрел** превосходил АСК** у пациентов с ЗПА по снижению смертности от ССЗ (ОР 0,76) и ССС (ОР 0,78), особенно при сопутствующем диабете [120]. В исследовании EUCLID (n=13 885) различий между тикагрелором** и клопидогрелом** не выявлено [281].

Эффективность ДАТТ остаётся спорной: CHARISMA показало снижение риска ИМ (ОР 0,63), но рост кровотечений (ОР 1,99) [286]; CASPAR (n=851) – отсутствие преимуществ комбинации АСК**+клопидогрел**, кроме случаев протезирования (ОР 0,65), при повышении риска кровотечений (ОР 2,65) [64].

В исследовании Dutch BOA (2 года наблюдения) различий между АСК** и антагонистами витамина К (АВК) в отношении проходимости шунтов, смертности и ампутаций не выявлено, но риск кровотечений удвоился при МНО >3,0 [282]. Варфарин** в комбинации с АСК** увеличивал риск кровотечений без улучшения проходимости шунтов [283]. Схема АВК**+клопидогрел** улучшала проходимость анастомоза, но сопровождалась ростом кровотечений и отсутствием влияния на ССС [284].

Отдельно показано, что ингибиторы ГМГ-КоА-редуктазы улучшают прогноз у пациентов с ЗПА, увеличивают ДБХ и снижают риск осложнений [124, 291].

5.5 Визуализация в период наблюдения

УЗИ является предпочтительным методом визуализации во время последующего наблюдения. Это не инвазивный и наиболее подходящий метод для оценки степени стеноза после различных методов хирургического лечения. КТ-ангиография и МР-ангиография являются альтернативными не инвазивными инструментами для последующего наблюдения. МР-ангиография может предоставить полезную информацию о процессе ремоделирования после эндоваскулярных вмешательств, а также может определить проходимость и рестеноз зон реконструкций [286].

 Ультразвуковая диагностика состояния аутовенозных шунтов (в целом, а не конкретно после лечения ОИ) имело предпочтение более 20 лет, однако доказательства этой практики остаются противоречивыми [312, 313]. Недавний метаанализ показал, что УЗИ по сравнению с клиническим обследованием и измерением ЛПИ не было связано со значительным изменением проходимости аутовенозного шунта, частоты ампутации или смертности [289]. Хотя данных об оптимальных сроках терапии нет, многие врачи-сердечно-сосудистые хирурги предлагают выполнение визуализационных исследований через четыре-шесть недель, три и шесть месяцев, а также через один и два года после операции шунтирования [290].

  • УЗИ рекомендуется предпочтительным методом визуализации у взрослых пациентов во время последующего наблюдения [286].

УДД 4; УУР С

5.6 Наблюдение после тромбирования подколенной аневризмы

У больных с АПА часто выявляются аневризмы контралатеральной подколенной артерии, аорты и других сосудов, что требует длительного динамического наблюдения [268].

Аналогичный интервал можно применять после эндоваскулярного лечения тромбированной АПА, хотя данных об улучшении исходов при УЗ-наблюдении нет. При выявлении гемодинамически значимого рестеноза показано повторное эндоваскулярное вмешательство или открытая операция [268]. УЗ-контроль помогает выявить расширение артерии, однако КТ-ангиография остаётся более надёжным методом.

Специальных исследований по применению антитромбоцитарных средств и ингибиторов ГМГ-КоА-редуктазы после операций при тромбированной АПА не проводилось, но, исходя из общих данных, их использование может быть полезным.

  • Для взрослых пациентов, получающих лечение по поводу тромбированной аневризмы подколенной артерии, после открытого или эндоваскулярного вмешательства рекомендовано проведение регулярного дуплексного сканирования артерий нижних конечностей [270].

УДД 4; УУР С

  • Для взрослых пациентов, перенесших открытое или эндоваскулярное вмешательство по поводу тромбированной аневризмы подколенной артерии, рекомендовано дуплексное сканирование артерий нижних конечностей как на стороне вмешательства, так и на контрлатеральной конечности, а также аорты, подвздошной и бедренной артерий каждые три года [161].

УДД 2; УУР В

6. Организация оказания медицинской помощи

Медицинская помощь пациентам с ОИК оказывается в соответствии с приказом Министерства здравоохранения РФ от 15 ноября 2012 г. № 918н "Об утверждении Порядка оказания медицинской помощи пациентам с сердечно-сосудистыми заболеваниями" [291] и приказом Министерства здравоохранения Российской Федерации от 10 августа 2017 г. № 514н «Об утверждении порядка проведения диспансерного наблюдения за детьми» и может оказываться в следующих условиях:

- амбулаторно (в условиях, не предусматривающих круглосуточное медицинское наблюдение и лечение);

- в дневном стационаре (в условиях, предусматривающих медицинское наблюдение и лечение в дневное время, не требующих круглосуточного медицинского наблюдения и лечения);

- стационарно (в условиях, обеспечивающих круглосуточное медицинское наблюдение и лечение).

- вне медицинской организации (по месту вызова бригады скорой, в том числе скорой специализированной, медицинской помощи, а также в транспортном средстве при медицинской эвакуации).

Медицинская помощь включает комплекс медицинских мероприятий: проведение диагностических процедур с целью постановки диагноза; проведение лечебных, в том числе хирургических (по показаниям), мероприятий; проведение профилактических мероприятий; проведение реабилитационных мероприятий.

Медицинская помощь пациентам с острой ишемией нижних конечностей оказывается в виде:

- первичной медико-санитарной помощи;

- скорой, в том числе скорой специализированной, медицинской помощи;

- специализированной, в том числе высокотехнологичной, медицинской помощи.

Первичная медико-санитарная помощь пациентам с острой ишемией нижних конечностей предусматривает:

1) первичную доврачебную медико-санитарную помощь;

2) первичную врачебную медико-санитарную помощь;

3) первичную специализированную медико-санитарную помощь.

Пациентам с острой ишемией нижних конечностей оказывается скорая, включая специализированную, помощь как вне медицинской организации, так и в амбулаторных и стационарных условиях. Она предоставляется фельдшерскими, врачебными и специализированными бригадами скорой помощи согласно приказу Минздрава РФ № 179 от 01.11.2004 г. [292] с изменениями [293].

Пациенты доставляются в кратчайшие сроки в региональные сосудистые центры или ближайшие учреждения, имеющие отделения сосудистой хирургии, рентгенэндоваскулярной диагностики и лечения, анестезиологии-реанимации. При отсутствии таких центров осуществляется транспортировка или санитарно-авиационная эвакуация в организацию, располагающую необходимыми специалистами и палатами интенсивной терапии. При наличии показаний пациент переводится в центр, где выполняются неотложные рентгенэндоваскулярные вмешательства. Медицинские организации работают в соответствии с приложениями № 1-29 к приказу № 918н [291].

Лечение пациентов с ОИК проводят сосудистые и эндоваскулярные специалисты в центрах с полным спектром оборудования [54]. Срочность перевода определяется тяжестью ишемии (2А и выше по классификации И.И. Затевахина [22]).

Необходимость начала экстренных мероприятий зависит от тяжести ишемии и оценивается по клинической классификациям В.С. Савельева, И.И Затевахина [22] и Резерфорда [294]. При неврологическом дефиците (2Б/IIb степень) показана немедленная реваскуляризация. Согласительные документы [48, 254, 255], указывают, что круглосуточная возможность выполнения открытых и эндоваскулярных операций повышает выживаемость [40, 50]. При ограниченных ресурсах тактика должна согласовываться с сосудистым хирургом до решения о переводе. Небольшие стационары, особенно в отдалённых районах, следует интегрировать в сеть быстрой маршрутизации пациентов.

  • Пациентов, у которых диагностирована острая ишемия конечности, рекомендовано переводить в сосудистый центр, который предлагает полный спектр открытых и эндоваскулярных вмешательств, которые необходимы в зависимости от тяжести ишемии [297].

УДД 5; УУР С

  • Рекомендовано проводить лечение пациентов с острой ишемией конечности в гибридной операционной и участием клинической команды, которая может осуществлять полный объем открытых или эндоваскулярных вмешательств во время одной процедуры [297].

УДД 5; УУР С

7. Дополнительная информация (в том числе факторы, влияющие на исход заболевания или состояния)

7.1 Острая ишемия конечностей у детей

7.1.1 Эпидемиология

ОИК у детей встречается редко, но является потенциально катастрофическим событием, связанным со смертностью, потерей конечности или постоянной длительной инвалидизацией. Эта нозологическая единица наблюдается у каждых 26-85 из 100 000 госпитализаций пациентов детского возраста [347, 348] и в <1% травм у детей [349, 350]. В большинстве случаев ишемия имеет ятрогенный характер и является следствием тромбоза, возникшего вторично после катетеризации пупочной или бедренной артерии, особенно у новорожденных и младенцев [298]. Другие причины ОИК связаны с проникающей или тупой травмой, сердечной эмболией у младенцев с врожденной мальформацией сердца или магистральных сосудов, врожденными нарушениями коагуляции или внутриматочной компрессией извне.

7.1.2 Диагностика

  • Младенцам и детям, подлежащим катетеризации бедренной артерии, рекомендовано проводить пункцию сосуда под контролем ультразвукового исследования и осуществлять контроль УЗИ, после проведения процедуры [303].

УДД 4; УУР С

Комментарий: Клинические проявления ОИК у новорожденных и младенцев могут быть менее очевидными, чем у взрослых. Поэтому необходим высокий уровень клинического подозрения, особенно при проведении катетеризации артерии. Это можно объяснить ограниченной способностью выразить жалобы словами и также меньшим размером конечности, и менее развитыми мышцами, которые лучше переносят гипоксию. Более того, коллатерализация может улучшиться и быстро развиваться в раннем возрасте [349, 351]. Самыми частыми проявлениями являются цианоз и замедленное наполнение капилляров. Некротические изменения встречаются реже [298]. Несколько публикаций предположили, что дуплексное сканирование артерий верхних конечностей является полезным инструментов для контроля пункции сосуда, снизилась частота, связанных с катетером, артериальных тромбозов [302–304].

7.1.3 Варианты лечения и исходов

Консервативное ведение с системной гепаринизацией было основой лечения ОИК у детей, преимущественно основываясь на экспертном мнении и анализе малых групп пациентов, поскольку литературных источников мало. Группа гепарина в качестве монотерапии очевидно является относительно безопасной ранней стратегией в большинстве случаев, позволяя проводить частичное или полное растворение тромба, развитие коллатералей и восстановления перфузии конечности [351, 355–358] при малом риске геморрагических осложнений (3% в одном исследовании) [223]. Для НФГ (#гепарин натрия**) для пациентов >1 года применяется болюс в дозе 75 МЕ/кг с последующей перфузией в дозе 28 МЕ/кг/час и для младенцев в возрасте <1 года, 20 МЕ/кг/час для детей старшего возраста, с доведением до АЧТВ 55-85 секунд [102]. Сообщалось также об успешном лечении с помощью системного тромболизиса, однако при его использовании существует риск внутричерепного кровоизлияния, особенно у недоношенных младенцев. Также была проведена оценка долгосрочных результатов консервативного ведения и сделано предположение, что у 15% пораженных детей разовьется либо перемежающаяся хромота, либо различия в длине конечностей в результате нарушения дальнейшего роста [355, 360, 361].

  • Для младенцев и детей младше 2 лет с острой ишемией конечности рекомендовано первичное консервативное ведение с применением #гепарина натрия**  [103, 309–311].

УДД 3; УУР B

Комментарий: Применение нефракционированного #гепарина натрия** у детей предусматривает введение начальной дозы 75 ЕД/кг внутривенно струйно в течение 10 минут с последующим переходом на поддерживающую инфузию: для детей младше 1 года – 28 ЕД/кг/час, для детей старше 1 года – 20 ЕД/кг/час. Поддерживающая доза корректируется в зависимости от показателей активированного частичного тромбопластинового времени (АЧТВ), целевой диапазон которого составляет 55-85 секунд. При значении АЧТВ менее 50 секунд рекомендуется введение дополнительного болюса #гепарина натрия**; при показателе от 50 до 95 секунд инфузию продолжают в прежней дозе; при значении от 96 до 120 секунд инфузию приостанавливают на 30 минут; при превышении 120 секунд – на 60 минут. Контроль АЧТВ осуществляется через 4 часа после введения начальной дозы, далее – через 4 часа после каждой коррекции скорости инфузии. После достижения целевых значений терапевтического диапазона АЧТВ контроль проводится один раз в сутки.

Почти 17% детей с ОИК перенесли реваскуляризацию в популяционном исследовании, они были старше детей, получавших консервативное лечение, и этиология чаще была травматической [308]. Младенцы и дети младшего возраста создают значительные технические затруднения при реваскуляризации и хирургические результаты у них хуже, чем у детей старшего возраста [144, 315]. В частности, у младенцев результат не улучшается после хирургического вмешательства, по сравнению с консервативным лечением [308].

Эндоваскулярная терапия представляется безопасной стратегией и может избирательно применяться в самых тяжелых случаях угрозы жизнеспособности конечности [300]. Недавний систематический обзор, включающий все стратегии ведения, предположил что частота спасения конечности составляет 88% (95% ДИ 1%-31%), а общая смертность – 7% (95% ДИ 2%-14%) [310].

  • Младенцам и детям с острой ишемией конечности и отсутствием клинического улучшения в течение 4-6 часов после начала консервативной терапии нефракционированным #гепарином натрия** рекомендуется проведение локального эндоваскулярного трансартериального тромболизиса или открытой хирургической реваскуляризации [310].

УДД 3; УУР В

Комментарий: Анализ 25 детей до 12 месяцев с ятрогенной ОИК показал: у 88% поражены нижние конечности, диагноз чаще ставился по УЗ-допплерографии (64%) или цианозу (60%). Основное лечение – антикоагулянтная терапия, в отдельных случаях применяли тромболизис; ампутация потребовалась одному ребёнку. Долгосрочные результаты удовлетворительные, подтверждая эффективность антикоагулянтов [307].

Ишемия возникает при повреждении плечевой артерии и обычно устраняется после закрытой репозиции и стабилизации перелома. При выраженных симптомах ОИК показана ревизия артерии. В большинстве случаев рекомендуется выжидательная тактика: пульсация обычно восстанавливается в течение недели. Хирургическое вмешательство показано при нарастании ишемии или отсутствии улучшения за 7 дней [311]. Предпочтительные методы – ревизия с высвобождением ущемлённой артерии, первичная пластика, ангиопластика с венозной заплатой либо интерпозиция венозным трансплантатом [312].

  • У подростков с надмыщелковым переломом плечевой кости и отсутствием пульса в ладони, при наличии перфузии, в качестве альтернативы немедленной хирургической ревизии, рекомендуется выжидательная тактика [312].

УДД 4; УУР С

Комментарий: Контроль перфузии осуществляется с помощью: регулярной оценки капиллярного наполнения (<2 секунд), температуры кожи, цвета (розовая, бледная, синюшная), уровня насыщения кислородом в дистальных отделах (пульсоксиметрия),

допплерографии артерий верхних конечностей (наличие ретроградного/ослабленного кровотока), оценки чувствительности и двигательной функции пальцев.

Частота наблюдений: каждый час в первые 6-12 часов, затем – каждые 2-4 часа до стабилизации состояния.

Объективные методы оценки жизнеспособности конечности: ультразвуковая допплерография артерий верхних конечностей, ИК-капилляроскопия (если доступна), Изотопная аортоартериосцинтиграфия (редко, при сомнениях), при ухудшении – возможно использование внутрикомпартментного давления.

Показания к срочной хирургической ревизии: ухудшение клинической перфузии (усиление бледности, похолодание, отсутствие капиллярного наполнения), появление или нарастание болей, парестезий, двигательных нарушений, отсутствие улучшения состояния в течение 4-6 часов, нарастание отека с подозрением на компартмент-синдром.

Критерии оценки качества медицинской помощи

Критерии качества специализированной медицинской помощи взрослым и детям при острой ишемии конечности (код по МКБ-10: I74.0, I74.1, I74.2, I74.3, I74.5, I74.8, I74.9, S55.1, I77.0, I77.8).

№ п/п

Критерии качества

Оценка выполнения

1

Должен быть проведен общий осмотр и физикальное обследование с целью выявления клинических признаков заболеваний и состояний, повышающих риск развития острой ишемии конечности

Да/Нет

2.

Должно быть выполнено определение активности креатинкиназы и лактатдегидрогеназы в крови, исследование уровня миоглобина в крови, обнаружение миоглобина в моче

Да/Нет

3.

Должно быть выполнено дуплексное ультразвуковое исследование или магнитно- резонансную ангиографию с контрастированием сосудов верхних и нижних конечностей у пациентов с признаками острой ишемии конечности

Да/Нет

4.

Должно быть выполнено назначение антитромботических средств в качестве безопасной и эффективной антиагрегантной терапии взрослым пациентам с целью снижения риска инфаркта миокарда, инсульта или смерти.

Да/Нет

5

Должен быть осуществлен экстренный перевод пациентов с ОИК из не профильного стационара в сосудистый центр (при наличии данного учреждения)

Да/Нет

6.

Должно быть выполнено хирургическое вмешательство не позднее 6 часов от момента эмболии (тромбоза) (при наличии медицинских показаний и отсутствии противопоказаний)

Да/Нет

Список литературы

  1. O’Connell J B, Quiñones-Baldrich W J. Proper evaluation and management of acute embolic versus thrombotic limb ischemia. Semin Vasc Surg. 2009;22(01):10–16.

  2. Santistevan J R. Acute limb ischemia: an emergency medicine approach. Emerg Med Clin North Am. 2017;35(04):889–909.

  3. Callum K, Bradbury A.ABC of arterial and venous disease: Acute limb ischaemia BMJ 2000320(7237):764–767.

  4. Thai T.T.et al.The Contemporary Safety and Effectiveness of Lower Extremity Bypass Surgery and Peripheral Endovascular Interventions in the Treatment of Symptomatic Peripheral Arterial Disease. Circulation. 2015; 132 (21) :1999-2011.

  5. Earnshaw J. J. Where we have come from: a short history of surgery for acute limb ischaemia //European Journal of Vascular and Endovascular Surgery. – 2020. – Т. 59. – №. 2. – С. 169-170. doi: 10.1016/j.ejvs.2019.07.032.

  6. European Society for Vascular Surgery (ESVS) 2020 Clinical Practice Guidelines on the Management of Acute Limb Ischaemia. Eur J Vasc Endovasc Surg. 2020; 59: , 173 – 218; https://doi.org/10.1016/j.ejvs.2019.09.006.

  7. Anand SS, Caron F, Eikelboom JW, Bosch J, Dyal L, Aboyans V, Abola MT, Branch KRH, Keltai K, Bhatt DL, Verhamme P, Fox KAA, Cook-Bruns N, Lanius V, Connolly SJ, Yusuf S. Major Adverse Limb Events and Mortality in Patients With Peripheral Artery Disease: The COMPASS Trial. J Am Coll Cardiol. 2018.

  8. Ljungman C, Adami HO, Bergqvist D, Sparen P, Bergström R. Risk factors for early lower limb loss after embolectomy for acute arterial occlusion: a population-based case-control study. Br J Surg. 1991;78(12):1482-1485. doi:10.1002/bjs.1800781224.

  9. Gandini R, Merolla S, Chegai F, Del Giudice C, Stefanini M, Pampana E. Foot embolization during limb salvage procedures in critical limb ischemia patients successfully managed with mechanical thromboaspiration: a technical note. J Endovasc Ther. 2015;22(04):558–563.].

  10. Acar R D, Sahin M, Kirma C. One of the most urgent vascular circumstances: Acute limb ischemia. SAGE Open Med. 2013;1:2.05031211351611E.

  11. Lau J F, Weinberg M D, Olin J W. Peripheral artery disease. Part 1: clinical evaluation and noninvasive diagnosis. Nat Rev Cardiol. 2011;8(07):405–418.

  12. Hess C N, Huang Z, Patel M R. Acute limb ischemia in peripheral artery disease. Circulation. 2019;140(07):556–565.

  13. Creager M A, Kaufman J A, Conte M S. Clinical practice. Acute limb ischemia. N Engl J Med. 2012;366(23):2198–2206.

  14. Hess C N, Rogers R K, Wang T Y. Major adverse limb events and 1-year outcomes after peripheral artery revascularization. J Am Coll Cardiol. 2018;72(09):999–1011.

  15. Grip O. Open or endovascular revascularization in the treatment of acute lower limb ischaemia. Br.J.Surg. 2018105(12):1598-1606.

  16. Darwood R. Acute limb ischaemia. Available at: www. rcemlearning.co.uk/references/acute-limb-ischaemia (accessed 21 August 2019).

  17. Enezate TH, Omran J, Mahmud E, et al. Endovascular versus surgical treatment for acute limb ischemia: a systematic review and meta-analysis of clinical trials. Cardiovasc Diagn Ther. 2017;7(3):264-271. doi:10.21037/cdt.2017.03.03.

  18. Howard DP, Banerjee A, Fairhead JF, et al. Population-Based Study of Incidence, Risk Factors, Outcome, and Prognosis of Ischemic Peripheral Arterial Events: Implications for Prevention [published correction appears in Circulation. 2015 Nov 10;132(19):e234]. Circulation. 2015;132(19):1805-1815.

  19. Natarajan B,Patel P, Mukherjee F. Acute Lower Limb Ischemia - Etiology, Pathology, and Management. Int J Angiol. 2020;29:168–174.DOI https://doi.org/10.1055/s-0040-1713769.

  20. Behrendt С-A, Seiffert M, Gerloff C, L’Hoest H, Acar L,Thomalla G. How Does SARS-CoV-2 Infection Affect Survival of Emergency Cardiovascular Patients? A Cohort Study From a German Insurance Claims Database. Eur J Vasc Endovasc Surg (2021) 62(1), 119-125. doi: 10.1016/j.ejvs.2021.03.006.

  21. Винокуров И.А. Острая ишемия нижних конечностей в условиях пандемии COVID-19. Кардиоваскулярная терапия и профилактика. 2021;20(4):2932. https://doi.org/10.15829/1728-8800-2021-2932.

  22. Острая артериальная непроходимость. В кн. Клиническая хирургия: национальное руководство. Том 3. Под редакцией Савельева В.С., Кириенко А.И. М.: ГЭОТАР-Медиа. 2010; 95: 830–914.

  23. Затевахин И.И., Цициашвили М.Ш,, Золкин В.Н. Острая артериальная непроходимость В кн. Клиническая ангиология/ под ред А.В.Покровского. М.:Медицина,2004. С. 596- 623.

  24. Синявин Г.В., Винокуров И.А., Мнацаканян Г.В., Белов Ю.В. Эпидемиология и патогенез острой ишемии нижних конечностей Кардиология и сердечно-сосудистая хирургия 2019, Т. 12, No4, с. 291-295https://doi.org/10.17116/kardio201912041291.

  25. Соpока В., Нохpин С., Магамедов И. Основные механизмыостpой тpомбоэмбологенной ишемии нижних конечностей.Pоссийский биомедицинский жуpнал. 2015;16(4):12-14.

  26. Савельев В.С., Затевахин И.И., Степанов Н.В. Острая непроходимость бифуркации аорты и магистральных артерий конечностей.М.:Медицина.1987-304с.

  27. Кошкин В.М.,Каралкин А.В., Насташева О.Д., Кошкина И.В., Зимин В.Р., Сергеева Н.А. Феномен реактивной гиперемии в клинической практике. Регионарное кровообращение и микроциркуляция. 2012. 11; 3 (43): 45-50.

  28. Феномен реактивной гиперемии в клинической практике. Регионарное кровообращение и микроциркуляция. 2012. 11; 3 (43): 45-50.

  29. Natarajan B,Patel P, Mukherjee F. Acute Lower Limb Ischemia - Etiology, Pathology, and Management. Int J Angiol. 2020;29:168–174.DOI https://doi.org/10.1055/s-0040-1713769.

  30. Creager MA, Kaufman JA, Conte MS. Clinical practice. Acute limb ischemia N Engl J Med . 2012;366(23):2198-206. doi: 10.1056/NEJMcp1006054.

  31. Davies B., Braithwaite B.D., Birch P.A., Poskitt K.R., Heather B.P., Earnshaw JJ Acute leg ischaemia in Gloucestershire. Br J Surg 1997;84 (4):504-508 https://doi.org/10.1046/j.1365-2168.1997.02601.x.

  32. Eyers P, Earnshaw JJ. Acute non-traumatic arm ischaemia .British Journal of Surgery, 1998;85 (10):1340–1346, https://doi.org/10.1046/j.1365-2168.1998.00884.x.

  33. Dryjski M, Swedenborg J. Acute ischemia of the extremities in a metropolitan area during one year. J Cardiovasc Surg (Torino). 1984;25(6):518-522.

  34. Christer Ljungman, Lars Holmberg, David Bergqvist, Reinhold Bergström, Hans-Olov Adami, Amputation risk and survival after embolectomy for acute arterial ischaemia. Time trends in a defined Swedish population, European Journal of Vascular and Endovascular Surgery, Volume 11, Issue 2, 1996, Pages 176-182, ISSN 1078-5884, https://doi.org/10.1016/S1078-5884(96)80048-7.

  35. Korabathina R, Weintraub AR, Price LL, et al. Twenty-year analysis of trends in the incidence and in-hospital mortality for lower-extremity arterial thromboembolism. Circulation. 2013;128(2):115-121. doi:10.1161/CIRCULATIONAHA.113.003543.

  36. Baril D. T., Ghosh K., Rosen A. B. Trends in the incidence, treatment, and outcomes of acute lower extremity ischemia in the United States Medicare population //Journal of vascular surgery. – 2014. – Т. 60. – №. 3. – С. 669-677. e2.

  37. Grip O, Kuoppala M, Acosta S, Wanhainen A Åkeson, J, Björck M, Outcome and complications after intra-arterial thrombolysis for lower limb ischaemia with or without continuous heparin infusion, British Journal of Surgery, Volume 101, Issue 9, August 2014, Pages 1105 -1112, https://doi.org/10.1002/bjs.9579.

  38. Grip O, Kuoppala M, Acosta S, Wanhainen A, Åkeson J, M Björck, Outcome and complications after intra-arterial thrombolysis for lower limb ischaemia with or without continuous heparin infusion, British Journal of Surgery, Volume 101, Issue 9, August 2014, Pages 1105 -1112, https://doi.org/10.1002/bjs.9579.

  39. Grip O., Wanhainen A., Acosta S., Björck M., Long-term Outcome after Thrombolysis for Acute Lower Limb Ischaemia, European Journal of Vascular and Endovascular Surgery, Volume 53, Issue 6, 2017, Pages 853-861, ISSN 1078-5884, https://doi.org/10.1016/j.ejvs.2017.02.003].

  40. Bath J, Kim RJ, Dombrovskiy VY, Vogel TR. Contemporary trends and outcomes of thrombolytic therapy for acute lower extremity ischemia. Vascular. 2019;27(1):71-77. doi:10.1177/1708538118797782.

  41. Grip O, Kuoppala M, Acosta S, Wanhainen A Åkeson, J, Björck M, Outcome and complications after intra-arterial thrombolysis for lower limb ischaemia with or without continuous heparin infusion, British Journal of Surgery, Volume 101, Issue 9, August 2014, Pages 1105 -1112, https://doi.org/10.1002/bjs.9579.

  42. Национальные рекомендации по ведению больных с заболеваниями артерий нижних конечностей. Российский согласительный документ.Москва,2013.68с.

  43. Rutherford RB, Baker JD, Ernst C, Johnston KW, Porter JM Ahn S, et al. Recommended standards for reports dealing with lower extremity ischemia: revised version. J Vasc Surg 1997;26: 517-538.

  44. European Society for Vascular Surgery (ESVS) 2020 Clinical Practice Guidelines on the Management of Acute Limb Ischaemia. Eur J Vasc Endovasc Surg. 2020; 59: , 173 – 218. https://doi.org/10.1016/j.ejvs.2019.09.006.

  45. Callum K, Bradbury A. ABC of arterial and venous disease: Acute limb ischaemia. BMJ 2000;320(7237):764–767.

  46. Olinic D-M, Stanek A, Tătaru D-A, Homorodean C, Olinic M. Acute Limb Ischemia: An Update on Diagnosis and Management. J Clin Med 2019;8(08):1215.

  47. Dieter R, Dieter RA III, Dieter RA III, Nanjundappa A, eds. Critical Limb Ischemia Acute and Chronic. Switzerland: Springer International Publishing; 2017.

  48. Aboyans V, Ricco J-B, Bartelink MEL, et al; ESC Scientific Document Group. 2017 ESC Guidelines on the diagnosis and treatment of peripheral arterial diseases, in collaboration with the European Society for Vascular Surgery (ESVS): document covering atherosclerotic disease of extracranial carotid and vertebral, mesenteric, renal,upper and lower extremity arteries endorsedby: theEuropeanStroke Organization (ESO)The Task Force for theDiagnosis and Treatment of Peripheral Arterial Diseases of the European Society of Cardiology (ESC) and of the European Society for Vascular Surgery (ESVS). Eur Heart J 2018;39(09):763–816.

  49. Natarajan В, Patel Р, Mukherjee А. Acute Lower Limb Ischemia - Etiology, Pathology, and Management.Int J Angiol 2020;29:168–174.

  50. Björck M, Earnshaw JJ, Acosta S, et al. Editor’s Choice – European Society for Vascular Surgery (ESVS) 2020 Clinical Practice Guidelines on the Management of Acute Limb Ischaemia. European Journal of Vascular and Endovascular Surgery. 2020;59(2):173-218. doi:10.1016/j.ejvs.2019.09.006.

  51. Menke J, Lüthje L, Kastrup A, Larsen J. Thromboembolism in Atrial Fibrillation. American Journal of Cardiology. 2010;105(4):502-510. doi:10.1016/j.amjcard.2009.10.018.

  52. Preuss A, Elgeti T, Hamm B, Werncke T. Extravascular incidental findings in run-off CT angiography in patients with acute limb ischaemia: incidence and clinical relevance. Clin Radiol 2015;70: 622e9.

  53. Björck M. и др. Editor’s Choice – European Society for Vascular Surgery (ESVS) 2020 Clinical Practice Guidelines on the Management of Acute Limb Ischaemia: 2 // Eur. J. Vasc. Endovasc. Surg. Elsevier, 2020. Т. 59, № 2. С. 173–218.

  54. Grip O, Wanhainen A, Michaëlsson K, Lindhagen L, Björck M, Open or endovascular revascularization in the treatment of acute lower limb ischaemia, British Journal of Surgery, Volume 105, Issue 12, November 2018, Pages 1598–1606, https://doi.org/10.1002/bjs.10954.

  55. Santistevan JR. Acute limb ischemia: an emergency medicine approach. Emerg Med Clin North Am 2017;35:889e909.

  56. Fluck F, Augustin AM, Bley T, Kickuth R. Current Treatment Options in Acute Limb Ischemia. RoFo Fortschritte auf dem Gebiet der Rontgenstrahlen und der Bildgebenden Verfahren. 2020;192(4):319-326. doi:10.1055/a-0998-4204.

  57. Pahuja M, Ranka S, Chehab O, et al. Incidence and clinical outcomes of bleeding complications and acute limb ischemia in STEMI and cardiogenic shock. Catheterization and Cardiovascular Interventions. 2021;97(6):1129-1138. doi:10.1002/ccd.29003.

  58. Nicolajsen CW, Dickenson MH, Budtz-Lilly J, Eldrup N. Frequency of cancer in patients operated on for acute peripheral arterial thrombosis and the impact on prognosis. Journal of Vascular Surgery. 2015;62(6):1598-1606. doi:10.1016/j.jvs.2015.06.223.

  59. Currie IS, Wakelin SJ, Lee AJ, Chalmers RT. Plasma creatine kinase indicates major amputation or limb preservation in acute lower limb ischemia. Journal of Vascular Surgery. 2007;45(4):733-739. doi:10.1016/j.jvs.2006.12.050.

  60. Watson JDB, Gifford SM, Clouse WD. Biochemical markers of acute limb ischemia, rhabdomyolysis, and impact on limb salvage. Seminars in Vascular Surgery. 2014;27(3-4):176-181. doi:10.1053/j.semvascsurg.2015.01.007.

  61. Bjorck M, Beiles B, Menyhei G, Thomson I, Wigger P, Venermo M, et al. Editor’s Choice: Contemporary treatment of popliteal artery aneurysm in eight countries: A Report from the Vascunet collaboration of registries. Eur J Vasc Endovasc Surg 2014;47:164e71.

  62. Weiss CR, Azene EM, Majdalany BS, AbuRahma AF, Collins JD, Francois CJ, et al. ACR Appropriateness Criteria((R)) Sudden Onset of Cold, Painful Leg. J Am Coll Radiol 2017;14:S307e13.

  63. Fowkes F Gerald R *, Rudan Diana *, Rudan Igor *, Aboyans Victor, Denenberg Julie O, McDermott Mary M, Norman Paul E, Sampson Uchechukwe K A, Williams Linda J, Mensah George A, Criqui Michael H. Comparison of global estimates of prevalence and risk factors for peripheral artery disease in 2000 and 2010: a systematic review and analysis. Published Online August 1, 2013 http://dx.doi.org/10.1016/ S0140-6736(13)61249-0.

  64. Спиридонов А.А., Бузиашвили Ю.И., Шумилина М.В. Ультразвуковая диагностика патологии артерий нижних конечностей: Учебно-метод. руководство. М.: Спектромед; 1996.

  65. Шумилина М.В., Аракелян В. С. Алгоритм неинвазивной диагностики при ишемии нижних конечностей. Учебно-методическое пособие. Москва.: НМИЦ ССХ им. АН Бакулева МЗ РФ; 2019.- 46с.  46. ISBN: 978-5-7982-0396-3. УДК: 616.137-005.4-089.819.

  66. Шумилина, М.В. Комплексная ультразвуковая диагностика патологии периферических сосудов.М.: Издательство НЦССХ им. А.Н. Бакулева РАМН; 2012.

  67. ESUR Guidelines on Contrast Agents. Available at: http://www. esur-cm.org/index.php/b-renal-adverse-reactions-2. (Accessed 21 August 2019).

  68. Zlatanovic P, Koncar I, Dragas M, Ilic N, Sladojevic M, Mutavdzic P, et al. Combined impact of chronic kidney disease and contrast induced acute kidney injury on long-term outcomes in patients with acute lower limb ischaemia. Eur J Vasc Endovasc Surg 2018;56:78e86.

  69. Madhuripan N, Mehta P, Smolinski SE, Njuguna N. Computed tomography angiography of the extremities in emergencies. Semin Ultrasound CT MR 2017;38:357e69.

  70. Jens S, Koelemay MJ, Reekers JA, Bipat S. Diagnostic perfor- mance of computed tomography angiography and contrast- enhanced magnetic resonance angiography in patients with critical limb ischaemia and intermittent claudication: systematic review and meta-analysis. Eur Radiol 2013;23:3104e14.

  71. Jens S, Kerstens MK, Legemate DA, Reekers JA, Bipat S, Koelemay MJ. Diagnostic performance of computed tomography angiography in peripheral arterial injury due to trauma: a sys- tematic review and meta-analysis. Eur J Vasc Endovasc Surg 2013;46:329e37.

  72. Jakubiak A, Waliszewska M, Guzin ski M, Sasiadek M. The value Î of 64-detector computed tomography angiography as a diag- nostic method during emergency service in acute lower limbs ischemia. Polish J Radiol 2009;74:37e41.

  73. Crawford JD, Perrone KH, Jung E, Mitchell EL, Landry GJ, Moneta GL. Arterial duplex for diagnosis of peripheral arterial emboli. J Vasc Surg 2016;64:1351e6.

  74. Collins R, Cranny G, Burch J, et al. A systematic review of duplex ultrasound, magnetic resonance angiography and computed tomography angiography for the diagnosis and assessment of symptomatic, lower limb peripheral arterial disease HTA Health Technology Assessment NHS R&D HTA Programme www.hta.ac.uk. Health Technology Assessment. 2007;11(20). http://www.hta.ac.uk.

  75. Met R, Bipat S, Legemate DA, Reekers JA, Koelemay MJW. Diagnostic performance of computed tomography angiography in peripheral arterial disease: a systematic review and meta-analysis. JAMA. 2009;301(4):415-424. doi:10.1001/JAMA.301.4.415.

  76. Lapeyre M, Kobeiter H, Desgranges P, Rahmouni A, Becquemin JP, Luciani A. Assessment of critical limb ischemia in patients with diabetes: Comparison of MR angiography and digital subtraction angiography. American Journal of Roentgenology. 2005;185(6):1641-1650. doi:10.2214/AJR.04.1111.

  77. Sultan S, Tawfick W, Hynes N. Ten-year technical and clinical outcomes in TransAtlantic Inter-Society Consensus II infrainguinal C/D lesions using duplex ultrasound arterial mapping as the sole imaging modality for critical lower limb ischemia. Journal of Vascular Surgery. 2013;57(4):1038-1045. doi:10.1016/j.jvs.2012.10.005.

  78. Menke J, Larsen J. Meta-analysis: Accuracy of contrast-enhanced magnetic resonance angiography for assessing steno-occlusions in peripheral arterial disease. Ann Intern Med. 2010;153(5):325-334. doi:10.7326/0003-4819-153-5-201009070-00007.

  79. Heijenbrok-Kal MH, Kock MCJM, Hunink MGM. Lower extremity arterial disease: Multidetector CT angiography - Meta-analysis. Radiology. 2007;245(2):433-439. doi:10.1148/radiol.2451061280.

  80. Riambau V, Bockler D, Brunkwall J, Cao P, Chiesa R, Coppi G, et al. Editor’s choice e Management of descending thoracic aorta diseases: clinical practice guidelines of the European Society for Vascular Surgery (ESVS). Eur J Vasc Endovasc Surg 2017;53:4e52.

  81. Ebben HP, Jongkind V, Wisselink W, Hoksbergen AWJ, Yeung KK. Catheter directed thrombolysis protocols for periph- eral arterial occlusions: a systematic review. Eur J Vasc Endovasc Surg 2019;57:667e75.

  82. Janzing H. и др. Chylothorax after blunt chest trauma: 1 // ACTA Chir. Belg. 1992. Т. 92, № 1. С. 26–27.

  83. Ulmer T. The clinical diagnosis of compartment syndrome of the lower leg: are clinical findings predictive of the disorder? // J. Orthop. Trauma. 2002. Т. 16, № 8. С. 572–577.

  84. Lappalainen H. и др. Elimination kinetics of myoglobin and creatine kinase in rhabdomyolysis: implications for follow-up // Crit. Care Med. 2002. Т. 30, № 10. С. 2212–2215.

  85. Ward M.M. Factors predictive of acute renal failure in rhabdomyolysis // Arch. Intern. Med. 1988. Т. 148, № 7. С. 1553–1557.

  86. Bhat T.M., Afari M.E., Garcia L.A. Neutrophil lymphocyte ratio in peripheral vascular disease: a review // Expert Rev. Cardiovasc. Ther. 2016. Т. 14, № 7. С. 871–875.

  87. Bhutta H. и др. Neutrophil-lymphocyte ratio predicts medium-term survival following elective major vascular surgery: a cross-sectional study // Vasc. Endovascular Surg. 2011. Т. 45, № 3. С. 227–231.

  88. Gerhard-Herman M.D. и др. 2016 AHA/ACC Guideline on the Management of Patients With Lower Extremity Peripheral Artery Disease: A Report of the American College of Cardiology/American Heart Association Task Force on Clinical Practice Guidelines // Circulation. American Heart Association, 2017. Т. 135, № 12. С. e726–e779.

  89. Gourgiotis S. и др. Acute limb compartment syndrome: a review // J. Surg. Educ. 2007. Т. 64, № 3. С. 178–186.

  90. McQueen M.M., Court-Brown C.M. Compartment monitoring in tibial fractures. The pressure threshold for decompression // J. Bone Joint Surg. Br. 1996. Т. 78, № 1. С. 99–104.

  91. Williams P.R., Russell I.D., Mintowt-Czyz W.J. Compartment pressure monitoring--current UK orthopaedic practice // Injury. 1998. Т. 29, № 3. С. 229–232.

  92. Prayson M.J. и др. Baseline compartment pressure measurements in isolated lower extremity fractures without clinical compartment syndrome // J. Trauma. 2006. Т. 60, № 5. С. 1037–1040.

  93. Papalambros E.L. и др. Prophylactic fasciotomy of the legs following acute arterial occlusion procedures // Int. Angiol. J. Int. Union Angiol. 1989. Т. 8, № 3. С. 120–124.

  94. Orrapin S. и др. Predictive Factors for Post-Ischemic Compartment Syndrome in Non-Traumatic Acute Limb Ischemia in a Lower Extremity // Ann. Vasc. Dis. 2017. Т. 10, № 4. С. 378–385.

  95. Deguara J. и др. Upper limb ischemia: 20 years experience from a single center // Vascular. 2005. Т. 13, № 2. С. 84–91.

  96. Kayssi A. и др. The spectrum and management of noniatrogenic vascular trauma in the pediatric population // J. Pediatr. Surg. 2018. Т. 53, № 4. С. 771–774.

  97. Stonebridge P.A. и др. Acute ischaemia of the upper limb compared with acute lower limb ischaemia; a 5-year review // Br. J. Surg. 1989. Т. 76, № 5. С. 515–516.

  98. Rutherford RB, Baker JD, Ernst C, Johnston KW, Porter JM Ahn S, et al. Recommended standards for reports dealing with lower extremity ischemia: revised version. J Vasc Surg 1997;26: 517-538.

  99. Aboyans V. и др. 2017 ESC Guidelines on the Diagnosis and Treatment of Peripheral Arterial Diseases, in collaboration with the European Society for Vascular Surgery (ESVS): Document covering atherosclerotic disease of extracranial carotid and vertebral, mesenteric, renal, upper and lower extremity arteriesEndorsed by: the European Stroke Organization (ESO)The Task Force for the Diagnosis and Treatment of Peripheral Arterial Diseases of the European Society of Cardiology (ESC) and of the European Society for Vascular Surgery (ESVS): 9 // Eur. Heart J. 2018. Т. 39, № 9. С. 763–816.

  100. Clair D., Shah S., Weber J. Current state of diagnosis and management of critical limb ischemia // Curr. Cardiol. Rep. 2012. Т. 14, № 2. С. 160–170.

  101. Chisari A. и др. Upper limb ischemia from arterial thromboembolism: a comprehensive review of incidence, etiology, clinical aspects, diagnostic tools, treatment options and prognosis // Minerva Cardioangiol. 2016. Т. 64, № 6. С. 625–634.

  102. Dabbous M.K., Sakr F.R., Malaeb D.N. Anticoagulant therapy in pediatrics // J. Basic Clin. Pharm. 2014. Т. 5, № 2. С. 27–33.

  103. Lazarides M.K. и др. Operative and nonoperative management of children aged 13 years or younger with arterial trauma of the extremities // J. Vasc. Surg. 2006. Т. 43, № 1. С. 72–76.

  104. Campbell W.B. и др. Non-operative treatment of advanced limb ischaemia: the decision for palliative care // Eur. J. Vasc. Endovasc. Surg. Off. J. Eur. Soc. Vasc. Surg. 2000. Т. 19, № 3. С. 246–249.

  105. Aboyans V, Ricco J-B, Bartelink MEL, et al; ESC Scientific Document Group. 2017 ESC Guidelines on the diagnosis and treatment of peripheral arterial diseases, in collaboration with the European Society for Vascular Surgery (ESVS): document covering atherosclerotic disease of extracranial carotid and vertebral, mesenteric, renal,upper and lower extremity arteries endorsedby: theEuropeanStroke Organization (ESO)The Task Force for theDiagnosis and Treatment of Peripheral Arterial Diseases of the European Society of Cardiology (ESC) and of the European Society for Vascular Surgery (ESVS). Eur Heart J 2018;39(09):763–816.

  106. Alonso-Coello P. и др. Antithrombotic Therapy in Peripheral Artery Disease: Antithrombotic Therapy and Prevention of Thrombosis, 9th ed: American College of Chest Physicians Evidence-Based Clinical Practice Guidelines // Chest. 2012. Т. 141, № 2, Supplement. С. e669S-e690S.

  107. Jivegård L. и др. Acute lower limb ischemia: failure of anticoagulant treatment to improve one-month results of arterial thromboembolectomy. A prospective randomized multi-center study // Surgery. 1991. Т. 109, № 5. С. 610–616.

  108. Wang S.K. и др. Perioperative Outcomes are Adversely Affected by Poor Pretransfer Adherence to Acute Limb Ischemia Practice Guidelines // Ann. Vasc. Surg. 2018. Т. 50. С. 46–51.

  109. Linkins L.-A. и др. Treatment and Prevention of Heparin-Induced Thrombocytopenia: Antithrombotic Therapy and Prevention of Thrombosis, 9th ed: American College of Chest Physicians Evidence-Based Clinical Practice Guidelines // Chest. 2012. Т. 141, № 2, Supplement. С. e495S-e530S.

  110. Berridge D.C., Hopkinson B.R., Makin G.S. Acute lower limb arterial ischaemia: a role for continuous oxygen inhalation // Br. J. Surg. 1989. Т. 76, № 10. С. 1021–1023.

  111. Mangiafico R.A., Mangiafico M. Medical treatment of critical limb ischemia: current state and future directions // Curr. Vasc. Pharmacol. 2011. Т. 9, № 6. С. 658–676.

  112. Antithrombotic Trialists’ Collaboration. Collaborative meta-analysis of randomised trials of antiplatelet therapy for prevention of death, myocardial infarction, and stroke in high risk patients // BMJ. 2002. Т. 324, № 7329. С. 71–86.

  113. Antithrombotic Trialists’ (ATT) Collaboration и др. Aspirin in the primary and secondary prevention of vascular disease: collaborative meta-analysis of individual participant data from randomised trials // Lancet Lond. Engl. 2009. Т. 373, № 9678. С. 1849–1860.

  114. Kumbhani D.J. и др. Statin therapy and long-term adverse limb outcomes in patients with peripheral artery disease: insights from the REACH registry // Eur. Heart J. 2014. Т. 35, № 41. С. 2864–2872.

  115. Bedenis R. и др. Antiplatelet agents for preventing thrombosis after peripheral arterial bypass surgery // Cochrane Database Syst. Rev. 2015. № 2. С. CD000535.

  116. Perk J. и др. European Guidelines on cardiovascular disease prevention in clinical practice (version 2012). The Fifth Joint Task Force of the European Society of Cardiology and Other Societies on Cardiovascular Disease Prevention in Clinical Practice (constituted by representatives of nine societies and by invited experts) // Eur. Heart J. 2012. Т. 33, № 13. С. 1635–1701.

  117. Rooke T.W. и др. 2011 ACCF/AHA Focused Update of the Guideline for the Management of Patients With Peripheral Artery Disease (updating the 2005 guideline): a report of the American College of Cardiology Foundation/American Heart Association Task Force on Practice Guidelines // J. Am. Coll. Cardiol. 2011. Т. 58, № 19. С. 2020–2045.

  118. Stone N.J. и др. 2013 ACC/AHA guideline on the treatment of blood cholesterol to reduce atherosclerotic cardiovascular risk in adults: a report of the American College of Cardiology/American Heart Association Task Force on Practice Guidelines // J. Am. Coll. Cardiol. 2014. Т. 63, № 25 Pt B. С. 2889–2934.

  119. Björck M. и др. Editor’s Choice – European Society for Vascular Surgery (ESVS) 2020 Clinical Practice Guidelines on the Management of Acute Limb Ischaemia // Eur. J. Vasc. Endovasc. Surg. Elsevier, 2020. Т. 59, № 2. С. 173–218.

  120. CAPRIE Steering Committee. A randomised, blinded, trial of clopidogrel versus aspirin in patients at risk of ischaemic events (CAPRIE). CAPRIE Steering Committee // Lancet Lond. Engl. 1996. Т. 348, № 9038. С. 1329–1339.

  121. Heart Protection Study Collaborative Group. MRC/BHF Heart Protection Study of cholesterol lowering with simvastatin in 20,536 high-risk individuals: a randomised placebo-controlled trial // Lancet Lond. Engl. 2002. Т. 360, № 9326. С. 7–22.

  122. Hirsch A.T., Duval S. The global pandemic of peripheral artery disease // Lancet Lond. Engl. 2013. Т. 382, № 9901. С. 1312–1314.

  123. Momsen A.H. и др. Drug therapy for improving walking distance in intermittent claudication: a systematic review and meta-analysis of robust randomised controlled studies // Eur. J. Vasc. Endovasc. Surg. Off. J. Eur. Soc. Vasc. Surg. 2009. Т. 38, № 4. С. 463–474.

  124. Liang N.L. и др. Comparative effectiveness of anticoagulation on midterm infrainguinal bypass graft patency // J. Vasc. Surg. 2017. Т. 66, № 2. С. 499-505.e2.

  125. Elliott J.P. и др. Arterial embolization: problems of source, multiplicity, recurrence, and delayed treatment // Surgery. 1980. Т. 88, № 6. С. 833–845.

  126. Petersen P. Thromboembolic complications in atrial fibrillation // Stroke. 1990. Т. 21, № 1. С. 4–13.

  127. Ljungman C, Adami HO, Bergqvist D, Sparen P, Bergström R. Risk factors for early lower limb loss after embolectomy for acute arterial occlusion: a population-based case-control study. Br J Surg. 1991;78(12):1482-1485. doi:10.1002/bjs.1800781224.

  128. Campbell W.B., Ridler B.M.F., Szymanska T.H. Two-year Follow-up After Acute Thromboembolic Limb Ischaemia: the Importance of Anticoagulation // Eur. J. Vasc. Endovasc. Surg. 2000. Т. 19, № 2. С. 169–173.

  129. Gómez-Outes A. и др. Dabigatran, Rivaroxaban, or Apixaban versus Warfarin in Patients with Nonvalvular Atrial Fibrillation: A Systematic Review and Meta-Analysis of Subgroups // Thrombosis. 2013. Т. 2013. С. 640723.

  130. De Haro J. и др. Meta-analysis and adjusted indirect comparison of direct oral anticoagulants in prevention of acute limb ischemia in patients with atrial fibrillation // Curr. Med. Res. Opin. Taylor & Francis, 2016. Т. 32, № 6. С. 1167–1173.

  131. Robinson T. и др. Audit of anticoagulation after embolectomy for acute ischaemia // Ann. R. Coll. Surg. Engl. 2009. Т. 91, № 6. С. 470–472.

  132. Anand S.S. и др. Rivaroxaban with or without aspirin in patients with stable peripheral or carotid artery disease: an international, randomised, double-blind, placebo-controlled trial // Lancet Lond. Engl. 2018. Т. 391, № 10117. С. 219–229.

  133. Morrow D.A. и др. Evaluation of a novel antiplatelet agent for secondary prevention in patients with a history of atherosclerotic disease: design and rationale for the Thrombin-Receptor Antagonist in Secondary Prevention of Atherothrombotic Ischemic Events (TRA 2 degrees P)-TIMI 50 trial // Am. Heart J. 2009. Т. 158, № 3. С. 335-341.e3.

  134. Bonaca M.P. и др. Rivaroxaban in Peripheral Artery Disease after Revascularization // N. Engl. J. Med. Massachusetts Medical Society, 2020. Т. 382, № 21. С. 1994–2004.

  135. Grip O, Kuoppala M, Acosta S, Wanhainen A, Åkeson J, M Björck, Outcome and complications after intra-arterial thrombolysis for lower limb ischaemia with or without continuous heparin infusion, British Journal of Surgery, Volume 101, Issue 9, August 2014, Pages 1105 -1112, https://doi.org/10.1002/bjs.9579.

  136. Baril D. T., Ghosh K., Rosen A. B. Trends in the incidence, treatment, and outcomes of acute lower extremity ischemia in the United States Medicare population //Journal of vascular surgery. – 2014. – Т. 60. – №. 3. – С. 669-677. e2.

  137. Downey C. и др. An algorithmic approach to the management of limb ischemia in infants and young children // Plast. Reconstr. Surg. 2013. Т. 131, № 3. С. 573–581.

  138. Enezate TH, Omran J, Mahmud E, et al. Endovascular versus surgical treatment for acute limb ischemia: a systematic review and meta-analysis of clinical trials. Cardiovasc Diagn Ther. 2017;7(3):264-271. doi:10.21037/cdt.2017.03.03.

  139. Taha A.G. и др. Comparative effectiveness of endovascular versus surgical revascularization for acute lower extremity ischemia // J. Vasc. Surg. 2015. Т. 61, № 1. С. 147–154.

  140. Davis F.M. и др. Early Outcomes following Endovascular, Open Surgical, and Hybrid Revascularization for Lower Extremity Acute Limb Ischemia // Ann. Vasc. Surg. 2018. Т. 51. С. 106–112.

  141. de Donato G. и др. The combination of surgical embolectomy and endovascular techniques may improve outcomes of patients with acute lower limb ischemia: 3 // J. Vasc. Surg. 2014. Т. 59, № 3. С. 729–736.

  142. Forbes T.L., DeRose G., Harris K.A. Is long-term anticoagulation after acute thromboembolic limb ischemia always necessary? // Can. J. Surg. J. Can. Chir. 2002. Т. 45, № 5. С. 337–340.

  143. Fogarty T.J. и др. A method for extraction of arterial emboli and thrombi // Surg. Gynecol. Obstet. 1963. Т. 116. С. 241–244.

  144. Pemberton M. и др. The Surgical Management of Acute Limb Ischaemia due to Native Vessel Occlusion // Eur. J. Vasc. Endovasc. Surg. 1999. Т. 17, № 1. С. 72–76.

  145. Lipsitz E.C., Veith F.J. Fluoroscopically assisted thromboembolectomy: should it be routine? // Semin. Vasc. Surg. 2001. Т. 14, № 2. С. 100–106.

  146. Kempe K. и др. Results of surgical management of acute thromboembolic lower extremity ischemia // J. Vasc. Surg. 2014. Т. 60, № 3. С. 702–707.

  147. Wyffels P.L., DeBord J.R. Increased limb salvage. Distal tibial/peroneal artery thrombectomy/embolectomy in acute lower extremity ischemia // Am. Surg. 1990. Т. 56, № 8. С. 468–475.

  148. Mahmood A. и др. Microtibial embolectomy // Eur. J. Vasc. Endovasc. Surg. Off. J. Eur. Soc. Vasc. Surg. 2003. Т. 25, № 1. С. 35–39.

  149. Morris-Stiff G. и др. Update Experience of Surgery for Acute Limb Ischaemia in a District General Hospital – Are We Getting Any Better? // Ann. R. Coll. Surg. Engl. 2009. Т. 91, № 8. С. 637–640.

  150. de Donato G. и др. The combination of surgical embolectomy and endovascular techniques may improve outcomes of patients with acute lower limb ischemia // J. Vasc. Surg. 2014. Т. 59, № 3. С. 729–736.

  151. Morris-Stiff G., Lewis M.H. Surgical treatment of acute limb iscahemia in the presence of malignancy // Int. J. Surg. 2010. Т. 8, № 3. С. 233–235.

  152. Baril D.T. и др. Outcomes of lower extremity bypass performed for acute limb ischemia // J. Vasc. Surg. 2013. Т. 58, № 4. С. 949–956.

  153. Conte M.S. и др. Global vascular guidelines on the management of chronic limb-threatening ischemia // J. Vasc. Surg. 2019. Т. 69, № 6S. С. 3S-125S.e40.

  154. Soden P.A. и др. Regional variation in patient selection and treatment for lower extremity vascular disease in the Vascular Quality Initiative // J. Vasc. Surg. 2017. Т. 65, № 1. С. 108–118.

  155. Marqués de Marino P. и др. Results of Infrainguinal Bypass in Acute Limb Ischaemia // Eur. J. Vasc. Endovasc. Surg. 2016. Т. 51, № 6. С. 824–830.

  156. Grego F. и др. Popliteal-to-Distal Bypass for Limb Salvage // Ann. Vasc. Surg. 2004. Т. 18, № 3. С. 321–328.

  157. Jungi S. и др. Limb Salvage by Open Surgical Revascularisation in Acute Ischaemia due to Thrombosed Popliteal Artery Aneurysm // Eur. J. Vasc. Endovasc. Surg. Off. J. Eur. Soc. Vasc. Surg. 2019. Т. 57, № 3. С. 393–398.

  158. Kropman R.H.J. и др. Clinical outcome of acute leg ischaemia due to thrombosed popliteal artery aneurysm: systematic review of 895 cases // Eur. J. Vasc. Endovasc. Surg. Off. J. Eur. Soc. Vasc. Surg. 2010. Т. 39, № 4. С. 452–457.

  159. Cervin A. и др. Treatment of Popliteal Aneurysm by Open and Endovascular Surgery: A Contemporary Study of 592 Procedures in Sweden // Eur. J. Vasc. Endovasc. Surg. Off. J. Eur. Soc. Vasc. Surg. 2015. Т. 50, № 3. С. 342–350.

  160. Huang Y. и др. Outcomes of endovascular and contemporary open surgical repairs of popliteal artery aneurysm // J. Vasc. Surg. 2014. Т. 60, № 3. С. 631-638.e2.

  161. Phair A. и др. Meta-analysis of posterior versus medial approach for popliteal artery aneurysm repair // J. Vasc. Surg. 2016. Т. 64, № 4. С. 1141-1150.e1.

  162. Zaraca F. и др. Routine Versus Selective Use of Intraoperative Angiography During Thromboembolectomy for Acute Lower Limb Ischemia: Analysis of Outcomes // Ann. Vasc. Surg. 2010. Т. 24, № 5. С. 621–627.

  163. Balaz P. и др. Early and late outcomes of hybrid endovascular and open repair procedures in patients with peripheral arterial disease // Vasa. Hogrefe AG, 2013. Т. 42, № 4. С. 292–300.

  164. Argyriou C. и др. Hybrid Revascularization Procedures in Acute Limb Ischemia // Ann. Vasc. Surg. 2014. Т. 28, № 6. С. 1456–1462.

  165. Investigators T.S. Results of a prospective randomized trial evaluating surgery versus thrombolysis for ischemia of the lower extremity // Ann Surg. Т. 220. С. 251–268.

  166. Comerota A.J. и др. Results of a prospective, randomized trial of surgery versus thrombolysis for occluded lower extremity bypass grafts // Am. J. Surg. 1996. Т. 172, № 2. С. 105–112.

  167. Ouriel K., Veith F.J. Acute lower limb ischemia: determinants of outcome // Surgery. 1998. Т. 124, № 2. С. 336–341; discussion 341-342.

  168. Vakhitov D. и др. Survival of Patients and Treatment-Related Outcome After Intra-Arterial Thrombolysis for Acute Lower Limb Ischemia // Ann. Vasc. Surg. 2019. Т. 55. С. 251–259.

  169. Byrne R.M. и др. Contemporary outcomes of endovascular interventions for acute limb ischemia // J. Vasc. Surg. 2014. Т. 59, № 4. С. 988–995.

  170. Kashyap V.S. и др. Endovascular therapy for acute limb ischemia // J. Vasc. Surg. 2011. Т. 53, № 2. С. 340–346.

  171. Grip O, Wanhainen A, Michaëlsson K, Lindhagen L, Björck M, Open or endovascular revascularization in the treatment of acute lower limb ischaemia, British Journal of Surgery, Volume 105, Issue 12, November 2018, Pages 1598–1606, https://doi.org/10.1002/bjs.10954.

  172. Lurie F., Vaidya V., Comerota A.J. Clinical outcomes and cost-effectiveness of initial treatment strategies for nonembolic acute limb ischemia in real-life clinical settings // J. Vasc. Surg. 2015. Т. 61, № 1. С. 138–146.

  173. Falkowski A. и др. Safety and Efficacy of Ultra-high-dose, Short-term Thrombolysis with rt-PA for Acute Lower Limb Ischemia // Eur. J. Vasc. Endovasc. Surg. 2013. Т. 46, № 1. С. 118–123.

  174. Braithwaite B.D. и др. Peripheral thrombolysis for acute-onset claudication. Thrombolysis Study Group // Br. J. Surg. 1999. Т. 86, № 6. С. 800–804.

  175. Korn P. и др. Thrombolysis for native arterial occlusions of the lower extremities: Clinical outcome and cost // J. Vasc. Surg. 2001. Т. 33, № 6. С. 1148–1157.

  176. Acosta S., Kuoppala M. Update on intra-arterial thrombolysis in patients with lower limb ischemia // J. Cardiovasc. Surg. (Torino). 2015. Т. 56, № 2. С. 317–324.

  177. Kuoppala M., Åkeson J., Acosta S. Outcome after thrombolysis for occluded endoprosthesis, bypasses and native arteries in patients with lower limb ischemia // Thromb. Res. 2014. Т. 134, № 1. С. 23–28.

  178. Braithwaite B.D. и др. Prospective randomized trial of high-dose bolus versus low-dose tissue plasminogen activator infusion in the management of acute limb ischaemia. Thrombolysis Study Group // Br. J. Surg. 1997. Т. 84, № 5. С. 646–650.

  179. Working Party on Thrombolysis in the Management of Limb Ischemia. Thrombolysis in the management of lower limb peripheral arterial occlusion--a consensus document // J. Vasc. Interv. Radiol. JVIR. 2003. Т. 14, № 9 Pt 2. С. S337-349.

  180. Marquis-Gravel G. и др. Ultrasound guidance versus anatomical landmark approach for femoral artery access in coronary angiography: A randomized controlled trial and a meta-analysis // J. Intervent. Cardiol. 2018. Т. 31, № 4. С. 496–503.

  181. Stone P.A., Campbell J.E. Complications related to femoral artery access for transcatheter procedures // Vasc. Endovascular Surg. 2012. Т. 46, № 8. С. 617–623.

  182. Poorthuis M.H.F. и др. Plasma fibrinogen level as a potential predictor of hemorrhagic complications after catheter-directed thrombolysis for peripheral arterial occlusions // J. Vasc. Surg. 2017. Т. 65, № 5. С. 1519-1527.e26.

  183. Berridge D.C. и др. Randomized trial of intra-arterial recombinant tissue plasminogen activator, intravenous recombinant tissue plasminogen activator and intra-arterial streptokinase in peripheral arterial thrombolysis // Br. J. Surg. 1991. Т. 78, № 8. С. 988–995.

  184. Ebben H.P. и др. Low-dose Thrombolysis for Thromboembolic Lower Extremity Arterial Occlusions is Effective Without Major Hemorrhagic Complications // Eur. J. Vasc. Endovasc. Surg. 2014. Т. 48, № 5. С. 551–558.

  185. Ebben H.P. и др. Catheter Directed Thrombolysis Protocols for Peripheral Arterial Occlusions: a Systematic Review // Eur. J. Vasc. Endovasc. Surg. 2019. Т. 57, № 5. С. 667–675.

  186. Darwood R. и др. Surgery versus thrombolysis for initial management of acute limb ischaemia // Cochrane Database Syst. Rev. 2018. Т. 8. С. CD002784.

  187. Wang J.C., Kim A.H., Kashyap V.S. Open surgical or endovascular revascularization for acute limb ischemia // J. Vasc. Surg. 2016. Т. 63, № 1. С. 270–278.

  188. Kuoppala M. и др. Risk factors for haemorrhage during local intra-arterial thrombolysis for lower limb ischaemia // J. Thromb. Thrombolysis. 2011. Т. 31, № 2. С. 226–232.

  189. Galland R.B. и др. Acute limb deterioration during intra-arterial thrombolysis // Br. J. Surg. 1993. Т. 80, № 9. С. 1118–1120.

  190. Ouriel K. и др. A comparison of thrombolytic therapy with operative revascularization in the initial treatment of acute peripheral arterial ischemia // J. Vasc. Surg. 1994. Т. 19, № 6. С. 1021–1030.

  191. Ouriel K., Veith F.J., Sasahara A.A. A comparison of recombinant urokinase with vascular surgery as initial treatment for acute arterial occlusion of the legs. Thrombolysis or Peripheral Arterial Surgery (TOPAS) Investigators // N. Engl. J. Med. 1998. Т. 338, № 16. С. 1105–1111.

  192. Grip O. Open or endovascular revascularization in the treatment of acute lower limb ischaemia. Br.J.Surg. 2018105(12):1598-1606.

  193. Grip O. и др. Outcome and complications after intra-arterial thrombolysis for lower limb ischaemia with or without continuous heparin infusion // Br. J. Surg. 2014. Т. 101, № 9. С. 1105–1112.

  194. Ravn H., Björck M. Popliteal artery aneurysm with acute ischemia in 229 patients. Outcome after thrombolytic and surgical therapy // Eur. J. Vasc. Endovasc. Surg. Off. J. Eur. Soc. Vasc. Surg. 2007. Т. 33, № 6. С. 690–695.

  195. Gabrielli R. и др. Outcome after preoperative or intraoperative use of intra-arterial urokinase thrombolysis for acute popliteal artery thrombosis and leg ischemia // Thorac. Cardiovasc. Surg. 2015. Т. 63, № 2. С. 164–167.

  196. Wagner H.J., Starck E.E. Acute embolic occlusions of the infrainguinal arteries: percutaneous aspiration embolectomy in 102 patients // Radiology. 1992. Т. 182, № 2. С. 403–407.

  197. Kwok C.H.R. и др. Aspiration Thrombectomy versus Conventional Catheter-Directed Thrombolysis as First-Line Treatment for Noniatrogenic Acute Lower Limb Ischemia // J. Vasc. Interv. Radiol. JVIR. 2018. Т. 29, № 5. С. 607–613.

  198. Schrijver A.M. и др. Dutch randomized trial comparing standard catheter-directed thrombolysis and ultrasound-accelerated thrombolysis for arterial thromboembolic infrainguinal disease (DUET) // J. Endovasc. Ther. Off. J. Int. Soc. Endovasc. Spec. 2015. Т. 22, № 1. С. 87–95.

  199. Shoenfeld N.A. и др. The Management of Early In Situ Saphenous Vein Bypass Occlusions // Arch. Surg. 1987. Т. 122, № 8. С. 871–875.

  200. Cohen J.R. и др. Recognition and Management of Impending Vein-Graft Failure: Importance for Long-term Patency // Arch. Surg. 1986. Т. 121, № 7. С. 758–759.

  201. Whittemore A.D. и др. Secondary Femoropopliteal Reconstruction // Ann. Surg. 1981. Т. 193, № 1. С. 35–42.

  202. Bandyk D.F. и др. Therapeutic options for acute thrombosed in situ saphenous vein arterial bypass grafts // J. Vasc. Surg. 1990. Т. 11, № 5. С. 680–687.

  203. Koraen L. и др. Thrombolysis for lower extremity bypass graft occlusion // J. Vasc. Surg. 2011. Т. 54, № 5. С. 1339–1344.

  204. Crawford JD, Perrone KH, Wong VW, Mitchell EL, Azarbal AF, Liem TK, et al. A modern series of acute aortic occlusion. J Vasc Surg 2014;59:1044e50.

  205. Hines G.L, Liu H.H. Acute Aortic Occlusion and Its Sequelae: Metabolic, Pathologic Etiology, and Management. // Cardiol Rev. 2021 Mar-Apr 01;29(2):57-61. doi: 10.1097/CRD.0000000000000313.

  206. Meagher AP, Lord RS, Graham AR, Hill DA. Acute aortic occlu-sion presenting with lower limb paralysis. J Cardiovasc Surg 1991;32:643e7.

  207. Robinson WP, Patel RK, Columbo JA, Flahive J, Aiello FA, Baril DT, et al. Contemporary management of acute aortic occlusion has evolved but outcomes have not significantly improved. Ann Vasc Surg 2016;34:178e86.

  208. Grip O., Wanhainen A., Björck M. Time-trends and management of acute aortic occlusion: a 21-year experience. // Eur J Vasc Endovasc Surg 2019;58:690e6.

  209. Greenhalgh RM, Brown LC, Powell JT, Thompson SG, Epstein D, Sculpher MJ. Endovascular versus open repair of abdominal aortic aneurysm. N Engl J Med 2010;362:1863e71.

  210. Behrendt C.A., Dayama A., Debus E.S., Heidemann F., Matolo N.M., Kolbel T. Lower extremity ischemia after abdominal aortic aneurysm repair. // Ann Vasc Surg 2017;45:206e12.

  211. Grip O., Wanhainen A., Bjorck M. Acute aortic occlusion. // Circulation 2019;139:292e4.

  212. Gursoy M., Duygu E., Karabulut U., Çakir I., Hokenek A.F. Endovascular treatment of acute aortic occlusion with critical limb ischemia using an AngioJet device. // Ann Vasc Surg 2017;39:285.e1-3.

  213. Jayakrishnan R., Yazicioglu C., Monareng T., Veller M.G. Endovascular treatment of an acutely thrombosed abdominal aortic aneurysm. // Ann Vasc Surg 2015;29:1455.e13-5.

  214. Rolon S., Wood J.C., Mansukhani N.A., Hieb R.A., Malinowski M.,J., Lewis B.D., Brown K.R., Rossi P.J. Hybrid repair for acute aortic occlusion using aortobifemoral bypass and AngioVac thrombectomy // Journal of Vascular Surgery Cases and Innovative Techniques, 2021. Vol. 7, № 3. P. 429-432. https://doi.org/10.1016/j.jvscit.2021.05.003.

  215. Grace P.A. Ischaemia-reperfusion injury // Br. J. Surg. 1994. Т. 81, № 5. С. 637–647.

  216. de Franciscis S. и др. Biomarkers in post-reperfusion syndrome after acute lower limb ischaemia // Int. Wound J. 2016. Т. 13, № 5. С. 854–859.

  217. Затевахин И.И., Цициашвили М.Ш., Матюшкин А.В. Глава 12. Острая артериальная непроходимость. с.183. В кн.: Савельев В.С., Кириенко А.И. Сосудистая хирургия. Национальное руководство. Краткое издание. М.: ГЭОТАР-Медиа, 2015.

  218. Schmidt C.A.P. и др. Hypothermic, initially oxygen-free, controlled limb reperfusion for acute limb ischemia // Ann. Vasc. Surg. 2015. Т. 29, № 3. С. 560–572.

  219. Cooper G.G. A method of single-incision, four compartment fasciotomy of the leg // Eur. J. Vasc. Surg. 1992. Т. 6, № 6. С. 659–661.

  220. von Keudell A.G. и др. Diagnosis and treatment of acute extremity compartment syndrome // Lancet Lond. Engl. 2015. Т. 386, № 10000. С. 1299–1310.

  221. Rothenberg K.A. и др. Delayed Fasciotomy Is Associated with Higher Risk of Major Amputation in Patients with Acute Limb Ischemia // Ann. Vasc. Surg. 2019. Т. 59. С. 195–201.

  222. Johnson S.B. и др. Clinical results of decompressive dermotomy-fasciotomy // Am. J. Surg. 1992. Т. 164, № 3. С. 286–290.

  223. Kayssi A. и др. Management of acute limb ischemia in the pediatric population // J. Vasc. Surg. 2014. Т. 60, № 1. С. 106–110.

  224. A Conservative Approach to Acute Upper Limb Ischemia // Vasc. Dis. Manag. 2010. Т. 7, № 11.

  225. Wong V.W., Katz R.D., Higgins J.P. Interpretation of upper extremity arteriography: vascular anatomy and pathology [corrected] // Hand Clin. 2015. Т. 31, № 1. С. 121–134.

  226. Zaraca F. и др. Routine Versus Selective Use of Intraoperative Angiography During Thromboembolectomy for Acute Lower Limb Ischemia: Analysis of Outcomes: 5 // Ann. Vasc. Surg. 2010. Т. 24, № 5. С. 621–627.

  227. Hernandez-Richter T. и др. Acute ischemia of the upper extremity: long-term results following thrombembolectomy with the Fogarty catheter // Langenbecks Arch. Surg. 2001. Т. 386, № 4. С. 261–266.

  228. Ueda T. и др. Endovascular Treatment Strategy Using Catheter-Directed Thrombolysis, Percutaneous Aspiration Thromboembolectomy, and Angioplasty for Acute Upper Limb Ischemia // Cardiovasc. Intervent. Radiol. 2017. Т. 40, № 7. С. 978–986.

  229. Kim S.-K. и др. Acute Upper Limb Ischemia due to Cardiac Origin Thromboembolism: the Usefulness of Percutaneous Aspiration Thromboembolectomy via a Transbrachial Approach // Korean J. Radiol. 2011. Т. 12, № 5. С. 595–601.

  230. Ouellette E.A., Kelly R. Compartment syndromes of the hand // J. Bone Joint Surg. Am. 1996. Т. 78, № 10. С. 1515–1522.

  231. Mancia G., et al. 2013 ESH/ESC guidelines for the management of arterial hypertension: the Task Force for the Management of Arterial Hypertension of the European Society of Hypertension (ESH) and of the European Society of Cardiology (ESC). // Eur. Heart J. — 2013; 34 (28): 2159-2219.

  232. Приказ Министерства труда и социальной защиты РФ от 13 июня 2017 г. N 486н «Об утверждении Порядка разработки и реализации индивидуальной программы реабилитации или абилитации инвалида, индивидуальной программы реабилитации или абилитации ребенка-инвалида, выдаваемых федеральными государственными учреждениями медико-социальной экспертизы, и их форм» (с изменениями и дополнениями). [Электронный ресурс]. (URL: https://minjust.consultant.ru/files/36170).

  233. Moroz A., Flanagan S. R., and Zaretsky H. Medical aspects of disability for the rehabilitation professional New York, NY : Springer Publishing Company, 814 pages.

  234. Покровский А.В. и др. Отдаленные результаты аорто-бедренных реконструкций у больных сахарным диабетом 2 типа // Ангиология и сосудистая хирургия. — 2010. — Т. 16 — № 1. — С. 48-53.

  235. Курдыбайло С.Ф., Яхонтова В.Г. Средства повышения двигательных возможностей инвалидов после ампутации конечностей // Травматология и ортопедия России. – 1994. - No1. – С. 16-24.

  236. Лечебная физическая культура: учебник для студ. высш. учеб. завед. /[С.Н. Попов, Н.М. Валеев., Т.С. Гарасева и др.]; под ред. С.Н. Попова. – 5-е изд., стер. – М.: Издательский центр «Академия», 2008. – 416 с.

  237. Лечебная физическая культура: учебное пособие /В.А. Епифанов – М.: ГЭОТАР – Медиа, 2006. – С. 468 – 475.

  238. Мухін В.М. Фізична реабілітація /В.М. Мухін. – Київ: Олімпійська література, 2005. – С. 203-219.

  239. Национальные рекомендации по диагностике и лечению заболеваний артерий нижних конечностей. М. 2019. Электронный документ. URL: https://www.angiolsurgery.org/library/recommendations/2019/recommendations_LLA_2019.pdf?ysclid=l21m387fgz.

  240. Hiatt W.R. et al. Benefit of exercise conditioning for patients with peripheral arterial disease // Circulation. Ovid Technologies (Wolters Kluwer Health), 1990. Vol. 81, No 2. P. 602–609.

  241. Parmenter B.J., Dieberg G., Smart N.A. Exercise Training for Management of Peripheral Arterial Disease: A Systematic Review and Meta-Analysis // Sport. Med. Springer Nature, 2014. Vol. 45, No 2. P. 231–244.

  242. Pilz M. et al. Evaluation of 6- and 12-month supervised exercise training on strength and endurance parameters in patients with peripheral arterial disease // Wien. Klin. Wochenschr. Springer Nature, 2014. Vol. 126, No 11–12. P. 383–389.

  243. Regensteiner J.G. Exercise in the Treatment of Claudication: Assessment and Treatment of Functional Impairment // Vasc. Med. SAGE Publications, 1997. Vol. 2, No 3. P. 238–242.

  244. Regensteiner J.G., Steiner J.F., Hiatt W.R. Exercise training improves functional status in patients with peripheral arterial disease // J. Vasc. Surg. Elsevier BV, 1996. Vol. 23, No 1. P. 104–115.

  245. Stewart K.J. et al. Exercise Training for Claudication // N. Engl. J. Med. New England Journal of Medicine (NEJM/MMS), 2002. Vol. 347, No 24. P. 1941–1951.

  246. Brenner I., Parry M., Brown C.A. Exercise Interventions for Patients with Peripheral Arterial Disease: A Review of the Literature // Phys. Sportsmed. Informa UK Limited, 2012. Vol. 40, No 2. P. 41–55.

  247. Corra U. et al. Secondary prevention through cardiac rehabilitation: physical activity counselling and exercise training: Key components of the position paper from the Cardiac Rehabilitation Section of the European Association of Cardiovascular Prevention and Rehabilitat // Eur. Heart J. Oxford University Press (OUP), 2010. Vol. 31, No 16. P. 1967–1974.

  248. Fokkenrood H.J.P. et al. Supervised exercise therapy versus non-supervised exercise therapy for intermittent claudication. // Cochrane database Syst. Rev. 2013. No 8. P. 5263.

  249. Murphy T.P. et al. Supervised exercise, stent revascularization, or medical therapy for claudication due to aortoiliac peripheral artery disease: The CLEVER study // J. Am. Coll. Cardiol. 2015. Vol. 65, No 10. P. 999–1009.

  250. Murphy T.P., Cutlip D.E., Regensteiner J.G. Supervised Exercise Versus Primary Stenting for Claudication Resulting From Aortoiliac Peripheral Artery Disease: Six-Month Outcomes From the Claudication: Exercise Versus Endoluminal Revascularization (CLEVER) Study // J. Vasc. Surg. Elsevier BV, 2012. Vol. 55, No 3. P. 886–887.

  251. Мятыга Д. С. Восстановительное лечение средствами лечебной физической культуры после ампутаций нижних конечностей // Pedagogics, psychology, medical-biological problems of physical training and sports. 2009. №5.).

  252. Мухін В.М. Фізична реабілітація /В.М. Мухін. – Київ: Олімпійська література, 2005. – С. 203-219.Мухін В.М. Фізична реабілітація /В.М. Мухін. – Київ: Олімпійська література, 2005. – С. 203-219.

  253. Пономаренко Г.Н. Частная физиотерпия. Атеросклероз периферичпеских сосудов. М., Медицина, 2005, стр. 68-73.

  254. Клячкин Л.М., Щегольков А.М. Медицинская реабилитация больных с заболеваниями внутренних органов: Руководство для врачей.— М., 2000.— 308 с.

  255. Немедикаментозное лечение в клинике внутренних болезней/Под ред. Л.А.Серебриной, Н.Н. Середюка, Л.Е. Михно. - Киев, 1995. - 528 с.

  256. Сорокина Е.И. Физические методы лечения в кардиологии. — М.: Медицина, 1989. - 384 с. Пономаренко Г.Н., Воробьев М.Г. Практическое руководство по физиотерапии. - СПб., 2005. - 416 с.

  257. Gerhard-Herman MD, Gornik HL, Barrett C, Barshes NR, Corriere MA, Drachman DE, et al. 2016 AHA/ACC Guideline on the Management of Patients With Lower Extremity Peripheral Artery Disease: a report of the American College of Cardiology/ American Heart Association Task Force on Clinical Practice Guidelines. Circulation 2017;135:e726e79.

  258. Kirchhof P, Benussi S, Kotecha D, Ahlsson A, Atar D, Casadei B, et al. 2016 ESC Guidelines for the management of atrial fibrillation developed in collaboration with EACTS. Eur Heart J 2016;37:2893e962.

  259. Приказ Министерства здравоохранения Российской Федерации от 29.03.2019 г. № 173н «Об утверждении порядка проведения диспансерного наблюдения за взрослыми. (злектронный ресурс). URL: https://alfastrahoms.ru/about-oms/normative-base/doc/prikaz-minzdrava-173n.pdf).

  260. Heller S. и др. Percutaneous Mechanical Thrombectomy Using Rotarex® S Device in Acute Limb Ischemia in Infrainguinal Occlusions // BioMed Res. Int. 2017. Т. 2017. С. 2362769.

  261. Freitas B. и др. Rotarex Mechanical Debulking in Acute and Subacute Arterial Lesions: 3 // Angiology. 2017. Т. 68, № 3. С. 233–241.

  262. Campbell W.B., Ridler B.M.F., Szymanska T.H. Two-year Follow-up After Acute Thromboembolic Limb Ischaemia: the Importance of Anticoagulation: 2 // Eur. J. Vasc. Endovasc. Surg. 2000. Т. 19, № 2. С. 169–173.

  263. Gomez-Outes A, Terleira-Fernandez AI, Calvo-Rojas G, Suarez- Gea ML, Vargas-Castrillon E. Dabigatran, rivaroxaban, or apixaban versus warfarin in patients with nonvalvular atrial fibrillation: a systematic review and meta-analysis of subgroups. Thrombosis 2013;2013:640723.

  264. Zierler RE, Jordan WD, Lal BK, Mussa F, Leers S, Fulton J, Pevec W, et al. The Society for Vascular Surgery practice guidelines on follow-up after vascular surgery arterial procedures. J Vasc Surg 2018;68:256e84.

  265. Forbes T.L., DeRose G., Harris K.A. Is long-term anticoagulation after acute thromboembolic limb ischemia always necessary? 5 // Can. J. Surg. J. Can. Chir. 2002. Т. 45, № 5. С. 337–340.

  266. Ansel GM, Botti Jr CF, Silver MJ. Treatment of acute limb ischemia with a percutaneous mechanical thrombectomy-based endovascular approach: 5-year limb salvage and survival results from a single center series. Catheter Cardiovasc Interv 2008;72:325e30.

  267. Campbell WB, Ridler BM, Szymanska TH. Two-year follow-up after acute thromboembolic limb ischaemia: the importance of anticoagulation. Eur J Vasc Endovasc Surg 2000;19:169e73.

  268. Ravn H, Wanhainen A, Bjorck M. Risk of new aneurysms after surgery for popliteal artery aneurysm. Br J Surg 2008;95:571e5.

  269. Dawson I, van Bockel JH, Brand R, Terpstra JL. Popliteal artery aneurysms. Long-term follow-up of aneurysmal disease and results of surgical treatment. J Vasc Surg 1991;13:398e407.

  270. Loftus IM, McCarthy MJ, Lloyd A, Naylor AR, Bell PR, Thompson MM. Prevalence of true vein graft aneurysms: impli- cations for aneurysm pathogenesis. J Vasc Surg 1999;29:403e8.

  271. Liang N.L. и др. Comparative effectiveness of anticoagulation on midterm infrainguinal bypass graft patency: 2 // J. Vasc. Surg. 2017. Т. 66, № 2. С. 499-505.e2.

  272. Eikelboom JW, Connolly SJ, Bosch J, Dagenais GR, Hart RG, Shestakovska O, et al. Rivaroxaban with or without aspirin in stable cardiovascular disease. N Engl J Med 2017;377:1319e30.

  273. Venermo M, Sprynger M, Desormais I, Björck M, Brodmann M, Cohnert T, et al. Follow-up of patients after revascularization for peripheral arterial diseases. A consensus document from the European Society of Cardiology (ESC) working group on Aorta & Peripheral Vascular Diseases and the European Society of Vascular Surgery (ESVS). Eur J Vasc Endovasc Surg 2019;58:641e53.

  274. Hanover T.M. и др. Safety and Efficacy of Reteplase for the Treatment of Acute Arterial Occlusion: Complexity of Underlying Lesion Predicts Outcome // Ann. Vasc. Surg. 2005. Т. 19, № 6. С. 817–822.

  275. Armstrong EJ, Wu J, Singh GD, Dawson DL, Pevec WC, Amsterdam EA, et al. Smoking cessation is associated with decreased mortality and improved amputation-free survival among patients with symptomatic peripheral artery disease. J Vasc Surg 2014;60:1565e71.

  276. Willigendael EM, Teijink JA, Bartelink ML, Kuiken BW, Boiten J, Moll FL, et al. Influence of smoking on incidence and prevalence of peripheral arterial disease. J Vasc Surg 2004;40:1158e65.

  277. Hoel AW, Nolan BW, Goodney PP, Zhao Y, Schanzer A, Stanley AC, et al. Variation in smoking cessation after vascular operations. J Vasc Surg 2013;57:1338e44.

  278. Schmit K. и др. Comparative Effectiveness Review of Antiplatelet Agents in Peripheral Artery Disease // J. Am. Heart Assoc. Cardiovasc. Cerebrovasc. Dis. 2014. Т. 3, № 6. С. e001330.

  279. Belch J.J.F. и др. Results of the randomized, placebo-controlled clopidogrel and acetylsalicylic acid in bypass surgery for peripheral arterial disease (CASPAR) trial // J. Vasc. Surg. 2010. Т. 52, № 4. С. 825–833, 833.e1-2.

  280. Cacoub P.P. и др. Patients with peripheral arterial disease in the CHARISMA trial // Eur. Heart J. 2009. Т. 30, № 2. С. 192–201.

  281. Hiatt W.R. и др. Ticagrelor versus Clopidogrel in Symptomatic Peripheral Artery Disease // N. Engl. J. Med. 2017. Т. 376, № 1. С. 32–40.

  282. Efficacy of oral anticoagulants compared with aspirin after infrainguinal bypass surgery (The Dutch Bypass Oral anticoagulants or Aspirin study): a randomised trial // The Lancet. Elsevier, 2000. Т. 355, № 9201. С. 346–351.

  283. Johnson W.C., Williford W.O., Department of Veterans Affairs Cooperative Study #362. Benefits, morbidity, and mortality associated with long-term administration of oral anticoagulant therapy to patients with peripheral arterial bypass procedures: a prospective randomized study // J. Vasc. Surg. 2002. Т. 35, № 3. С. 413–421.

  284. Monaco M. и др. Combination therapy with warfarin plus clopidogrel improves outcomes in femoropopliteal bypass surgery patients // J. Vasc. Surg. 2012. Т. 56, № 1. С. 96–105.

  285. Aung P.P. и др. Lipid-lowering for peripheral arterial disease of the lower limb // Cochrane Database Syst. Rev. 2007. № 4. С. CD000123.

  286. Kalinowski M. и др. Mid-term follow-up after percutaneous hydrodynamic thrombectomy in lower limb ischemia: initial experience with two-dimensional MR imaging and three-dimensional MR angiography // J. Vasc. Interv. Radiol. JVIR. 2000. Т. 11, № 6. С. 747–753.

  287. Davies A.H. и др. Is duplex surveillance of value after leg vein bypass grafting? Principal results of the Vein Graft Surveillance Randomised Trial (VGST) // Circulation. 2005. Т. 112, № 13. С. 1985–1991.

  288. Tinder C.N. и др. Efficacy of duplex ultrasound surveillance after infrainguinal vein bypass may be enhanced by identification of characteristics predictive of graft stenosis development // J. Vasc. Surg. 2008. Т. 48, № 3. С. 613–618.

  289. Abu Dabrh A.M. и др. Systematic review and meta-analysis of duplex ultrasound surveillance for infrainguinal vein bypass grafts // J. Vasc. Surg. 2017. Т. 66, № 6. С. 1885-1891.e8.

  290. Калинин Р.Е., Сучков И.А., Пшенников А.С. Коррекция эндотелиальной дисфункции как компонент в лечении облитерирующего атеросклероза артерий нижних конечностей. Ангиология и сосудистая хирургия. 2014; 20 (3): 17-22.

  291. Министерство Здравоохранения Российской Федерации Приказ от 15 ноября 2012 г. N 918Н “Об утверждении порядка оказания медицинской помощи больным с сердечно-сосудистыми заболеваниями”. Электронный документ. URL: https://bazanpa.ru/download/pdf/?target_url=/minzdrav-rossii-prikaz-n918n-ot15112012-h2008385/.

  292. Приказ Минздравсоцразвития РФ от 01.11.2004 N 179 (ред. от 30.01.2012) Об утверждении Порядка оказания скорой медицинской помощи. Электронных документ. URL: https://legalacts.ru/doc/prikaz-minzdravsotsrazvitija-rf-ot-01112004-n-179.

  293. Приказ Минздравсоцразвития РФ от 02.08.2010 N 586н О внесении изменений в Порядок оказания скорой медицинской помощи, утвержденный Приказом Министерства здравоохранения и социального развития Российской Федерации от 1 ноября 2004 г. N 179. Электронный документ. URL: https://legalacts.ru/doc/prikaz-minzdravsotsrazvitija-rf-ot-02082010-n-586n/.

  294. Rutherford R. B., Baker J. D., Ernst C., Johnston K.W, Porter J. M., Ahn S., Jones D. N., Recommended standards for reports dealing with lower extremity ischemia: Revised version, Journal of Vascular Surgery, Volume 26, Issue 3, 1997, Pages 517-538, ISSN 0741-5214, https://doi.org/10.1016/S0741-5214(97)70045-4.

  295. Wanhainen A, Verzini F, Van Herzeele I, Allaire E, Bown M, Cohnert T, et al. Editor’s choice e European Society for Vascular Surgery (ESVS) 2019 clinical practice guidelines on the management of abdominal aorto-iliac artery aneurysms. Eur J Vasc Endovasc Surg 2019;57:8e93.

  296. Conte MS, Bradbury AW, Kolh P, White JV, Dick F, Fitridge R, et al. Global vascular guidelines on the management of chronic limb-threatening ischemia. Eur J Vasc Endovasc Surg 2019;58. S1eS109.e33.

  297. Björck M. и др. Editor’s Choice – European Society for Vascular Surgery (ESVS) 2020 Clinical Practice Guidelines on the Management of Acute Limb Ischaemia: 2 // Eur. J. Vasc. Endovasc. Surg. Elsevier, 2020. Т. 59, № 2. С. 173–218.

  298. Lim S. и др. Epidemiology, treatment, and outcomes of acute limb ischemia in the pediatric population // J. Vasc. Surg. 2018. Т. 68, № 1. С. 182–188.

  299. Monagle P. и др. Arterial thromboembolic disease: a single-centre case series study // J. Paediatr. Child Health. 2008. Т. 44, № 1–2. С. 28–32.

  300. Barmparas G. и др. Pediatric vs adult vascular trauma: a National Trauma Databank review // J. Pediatr. Surg. 2010. Т. 45, № 7. С. 1404–1412.

  301. Matos J.M. и др. Evidence for nonoperative management of acute limb ischemia in infants // J. Vasc. Surg. 2012. Т. 55, № 4. С. 1156–1159.

  302. Alexander J. и др. Ultrasound-guided femoral arterial access in pediatric cardiac catheterizations: A prospective evaluation of the prevalence, risk factors, and mechanism for acute loss of arterial pulse // Catheter. Cardiovasc. Interv. 2016. Т. 88, № 7. С. 1098–1107.

  303. Kulkarni S., Naidu R. Vascular ultrasound imaging to study immediate postcatheterization vascular complications in children // Catheter. Cardiovasc. Interv. 2006. Т. 68, № 3. С. 450–455.

  304. Knirsch W. и др. Femoral Arterial Thrombosis After Cardiac Catheterization In Infancy: Impact of Doppler Ultrasound for Diagnosis // Pediatr. Cardiol. 2013. Т. 34, № 3. С. 530–535.

  305. Rizzi M. и др. Long-Term Outcome of Catheter-Related Arterial Thrombosis in Infants with Congenital Heart Disease // J. Pediatr. 2016. Т. 170. С. 181-187.e1.

  306. Sadat U., Hayes P.D., Varty K. Acute Limb Ischemia in Pediatric Population Secondary to Peripheral Vascular Cannulation: Literature Review and Recommendations // Vasc. Endovascular Surg. 2015. Т. 49, № 5–6. С. 142–147.

  307. Wang S.K. и др. Results of nonoperative management of acute limb ischemia in infants // J. Vasc. Surg. 2018. Т. 67, № 5. С. 1480–1483.

  308. Lim S. и др. Epidemiology, treatment, and outcomes of acute limb ischemia in the pediatric population // J. Vasc. Surg. 2018. Т. 68, № 1. С. 182–188.

  309. Lin P.H. и др. Surgical intervention for complications caused by femoral artery catheterization in pediatric patients // J. Vasc. Surg. 2001. Т. 34, № 6. С. 1071–1078.

  310. Rizzi M. и др. Catheter-Related Arterial Thrombosis in Neonates and Children: A Systematic Review // Thromb. Haemost. 2018. Т. 118, № 6. С. 1058–1066.

  311. Griffin K.J. и др. The Pink Pulseless Hand: A Review of the Literature Regarding Management of Vascular Complications of Supracondylar Humeral Fractures in Children // Eur. J. Vasc. Endovasc. Surg. 2008. Т. 36, № 6. С. 697–702.

  312. Wahlgren C.-M., Kragsterman B. Management and outcome of pediatric vascular injuries // J. Trauma Acute Care Surg. 2015. Т. 79, № 4. С. 563–567.

  313. Gaskell P, Krisman AM: An auscultatory technique for measuring the digital blood pressure. Canad J Biochem Physiol 36: 883, 19583.

  314. Lezack J.D., Carter S.A.: Systolic pressures in the extremities of man with special reference to the toes. Canad. J. Physiol. Pharmacol. 48: 469, 1970.

  315. Carter S.A., Lezack J.D.: Digital Systolic Pressures in the Lower Limb in Arterial Disease. Circulation. 1971., Vol. XLII, p. 905-914.

  316. Conrad M.C., Green H.D.: Hemodynamics of large and small vessels in peripheral vascular disease. Circulation. 29: 847, 1964.

  317. Collins R, Burch J, Cranny G, Aguiar-Ibanez R, Craig D, Wright K, Berry E, et al. Duplex ultrasonography, magnetic resonance angiography, and computed tomography angiography for diag- nosis and assessment of symptomatic, lower limb peripheral arterial disease: systematic review. BMJ 2007;334:1257.

  318. Hingorani AP, Ascher E, Marks N, Puggioni A, Shiferson A, Tran V, et al. Limitations of and lessons learned from clinical experience of 1,020 duplex arteriography. Vascular 2008;16:147e53.

  319. Затевахин И.И., Цициашвили М.Ш., Матюшкин А.В. Глава 12. Острая артериальная непроходимость. с.183. В кн.: Савельев В.С., Кириенко А.И. Сосудистая хирургия. Национальное руководство. Краткое издание. М.: ГЭОТАР-Медиа, 2015.

  320. O’Connell J.B.,  Rutherford R.B.: Clinical staging of acute limb ischemia as the basis for choice of revascularization method: when and how to intervene. Semin. Vasc. Surg. 2009; 22(1), 5–9.

  321. Plecha F.R., Pories W.J.: Intraoperative angiography in the immediate assessment of arterial reconstruction. Arch. Surg. 1972; 105(6), 902–907.

  322. O’Connell J B, Quiñones-Baldrich W J. Proper evaluation and management of acute embolic versus thrombotic limb ischemia. Semin Vasc Surg. 2009;22(01):10–16.

Приложение А1. Состав рабочей группы по разработке и пересмотру клинических рекомендаций

Члены экспертной группы (в алфавитном порядке):

  1. Абугов С.А., профессор, д.м.н., заведующий отделением рентгенохирургических методов диагностики и лечения ФГБНУ «Российский научный центр хирургии им. академика Б.В. Петровского» Минздрава России., Первый заместитель председателя Российского Научного Общества Специалистов по рентгенэндоваскулярной диагностике и лечению, член Правления Российского общества ангиологов и сосудистых хирургов (РОАиСХ), член правления Московского общества кардиологов (РКО), член The Society for Cardiovascular Angiography and Interventions (SCAI);

  2. Акчурин Р.С. академик РАН, руководитель отделения сердечно-сосудистой хирургии, заместитель генерального директора по хирургии ФГБУ «НМИЦ кардиологии» Минздрава России, Президент Российского Общества ангиологов и сосудистых хирургов (РОАиСХ);

  3. Алекян Б.Г., академик РАН, д.м.н., профессор, заместитель директора по науке и инновационным технологиям ФГБУ «НМИЦ хирургии им. А.В. Вишневского» Минздрава России, Председатель Российского научного общества специалистов по рентгенэндоваскулярной диагностике и лечению;

  4. Аракелян В.С., д.м.н., профессор, руководитель отделения хирургии артериальной патологии ФГБУ «НМИЦ сердечно-сосудистой хирургии им. А.Н. Бакулева» Минздрава России, член правления Российского общества ангиологов и сосудистых хирургов (РОАиСХ), член Ассоциации сердечно-сосудистых хирургов России (АССХ), European Society for Vascular Surgery (ESVS);

  5. Белов Ю.В., академик РАН, директор института кардио-аортальной хирургии ФГБНУ «Российский научный центр хирургии им. академика Б.В. Петровского» Минздрава России, Вице-президент общества ангиологов России, член правления Российского общества ангиологов и сосудистых хирургов (РОАиСХ), член Ассоциации сердечно-сосудистых хирургов России (АССХ), European Society for Vascular Surgery (ESVS), American Association for Thoracic Surgery (AATS);

  6. Бредихин Р.А., д.м.н., профессор, заведующий отделением сосудистой хирургии ГАУЗ «Межрегиональный клинико-диагностический центр», г. Казань, член Исполнительного совета Ассоциации флебологов России (АФР), член правления Российского общества ангиологов и сосудистых хирургов (РОАиСХ), European Society for Vascular Surgery (ESVS);

  7. Бондарчук Д.В., врач-рентгенолог Отдела экспертизы и качества НПКЦ ДиТ ДЗМ «Радиология Москвы», врач высшей категории, врач-рентгенолог отделения лучевой диагностики ФГБУ НМХЦ им. Н.И. Пирогова;

  8. Бурлева Е.П., д.м.н., профессор кафедры общей хирургии ФГБОУ ВО "Уральский государственный медицинский университет", член Исполнительного совета Ассоциации флебологов России (АФР), член Правления Российского общества ангиологов и сосудистых хирургов (РОАиСХ);

  9. Вачев А.Н., профессор, д.м.н., заведующий кафедрой факультетской хирургии Самарского государственного медицинского университета;

  10. Гавриленко А.В., академик РАН, д.м.н., профессор, заведующий отделением хирургии сосудов ФГБНУ «Российский научный центр хирургии им. академика Б.В. Петровского» Минздрава России, член Российского общества хирургов (РОХ), член Ассоциации сердечно-сосудистых хирургов России (АССХ), член Правления Российского общества ангиологов и сосудистых хирургов (РОАиСХ); член Исполнительного совета Ассоциации флебологов России (АФР), European Society for Vascular Surgery (ESVS);

  11. Жолковский А.В., заведующий отделением сосудистой хирургии Ростовской клинической больницы Южного окружного медицинского центра ФМБА России, член Российского научное общество интервенционных кардиоангиологов (РНОИК);

  12. Ерошкин И.А., д.м.н., заведующий отделением РХМДиЛ военного госпиталя Одинцово (25 ЦВКГ РВСН);

  13. Ерошенко А.В., к.м.н., рентгенхирург, сосудистый хирург, руководитель направления периферических интервенционных вмешательств клиники К+31, Москва, член Правления Российского общества ангиологов и сосудистых хирургов (РОАиСХ);

  14. Затевахин И.И., академик РАН, заведующий кафедрой факультетской хирургии педиатрического факультета ГБОУ ВО РНИМУ им. Н.И. Пирогова, президент РОХ;

  15. Завацкий В.В., заведующий отделением сосудистой хирургии ГБУ НИИ СП им Джанелидзе, член РОАиСХ, РОХ, ESVS;

  16. Золкин В.Н., профессор, д.м.н., заместитель главного врача по хирургии ГБУЗ «Городская клиническая больница им. Д.Д. Плетнева Департамента здравоохранения города Москвы», член Ассоциации сердечно-сосудистых хирургов России (АССХ), член Правления Российского общества ангиологов и сосудистых хирургов (РОАиСХ), European Society for Vascular Surgery (ESVS);

  17. Имаев Т.Э., д.м.н., руководитель лаборатории гибридных методов лечения сердечно-сосудистых заболеваний отдела сердечно-сосудистой хирургии ИКК им. А.Л. Мясникова ФГБУ НМИЦ кардиологии МЗ РФ;

  18. Кавтеладзе З.А., профессор, д.м.н., заведующий отделением экстренной сосудистой и рентгенэндоваскулярной хирургии ГКБ им. М.Е. Жадкевича;

  19. Калинин Р.Е., д.м.н., профессор, член Исполнительного совета Ассоциации флебологов России (АФР), член Российского общества хирургов (РОХ), член правления Российского общества ангиологов и сосудистых хирургов (РОАиСХ), член Ассоциации сердечно-сосудистых хирургов России (АССХ), European Society for Vascular Surgery (ESVS);

  20. Казаков Ю.И, профессор, д.м.н., заведующий отделением кардиохирургии (№2) ГБУЗ ТО ОКБ, член Правления Российского общества ангиологов и сосудистых хирургов (РОАиСХ), председатель регионального отделения ассоциации флебологов России (АФР);

  21. Карпенко А.А., профессор, д.м.н., Заведующий научно-исследовательским отделом сосудистой и гибридной хирургии института патологии кровообращения «НМИЦ им. акад. Е.Н. Мешалкина» Минздрава России, член Ассоциации флебологов России (АФР), член Российского общества ангиологов и сосудистых хирургов (РОАиСХ), член Ассоциации сердечно-сосудистых хирургов России (АССХ);

  22. Курьянов П.С., руководитель городского центра диабетической стопы и хирургической инфекции, Городская больница им. Св. Георгия (Санкт-Петербург), член Правления Российского общества ангиологов и сосудистых хирургов (РОАиСХ);

  23. Лобастов К.В., к.м.н., доцент кафедры общей хирургии и лучевой диагностики ФГАОУ ВО Российский Национальный Исследовательский Медицинский Университет им. Н.И. Пирогова Минздрава России, член различных российских и международных флебологических обществ (EVF, IUA, ESVS, АФР, СПВФ);

  24. Максимов А.В., профессор, д.м.н., заведующий отделением сердечно-сосудистой хирургии РКБ МЗ РТ, член правления Российского общества ангиологов и сосудистых хирургов (РОАиСХ), European Society for Vascular Surgery (ESVS);

  25. Матюшкин А.В., профессор, д.м.н., руководитель отделения сосудистой хирургии университетской клиники, член правления Российского общества ангиологов и сосудистых хирургов (РОАиСХ), член Ассоциации сердечно-сосудистых хирургов России (АССХ), European Society for Vascular Surgery (ESVS);

  26. Панков А.С., к.м.н., доцент, врач РХМДЛ отделения рентгенохирургических методов диагностики и лечения ФГБУ "Клиническая больница № 1" УДП РФ, член АФР и CIRSE;

  27. Петросян К.В., д.м.н., руководитель отдела рентгенохирургических методов исследования и лечения сердца и сосудов, заведующий кафедрой рентгеноэндоваскулярных методов диагностики и лечения Института подготовки кадров высшей квалификации и профессионального образования ФГБУ «НМИЦ ССХ им. А.Н. Бакулева»;

  28. Платонов С.А., к.м.н., руководитель отдела эндоваскулярной хирургии ГБУ «СПб НИИ СП им. И.И. Джанелидзе» Санкт-Петербург, Россия.

  29. Сапелкин С.В., профессор, д.м.н., ведущий научный сотрудник отделения сосудистой хирургии ФГБУ «НМИЦ хирургии им. А.В. Вишневского» Минздрава России, член Российского общества хирургов (РОХ), член правления Российского общества ангиологов и сосудистых хирургов (РОАиСХ), European Society for Vascular Surgery (ESVS);

  30. Светликов А.В., д.м.н., руководитель Центра сосудистой хирургии КБ № 122 г. Санкт-Петербурга, член правления Российского общества ангиологов и сосудистых хирургов (РОАиСХ), European Society for Vascular Surgery (ESVS);

  31. Сокуренко Г.Ю., профессор, д.м.н., главный врач клиники № 2 ВЦЭРМ имени А.М. Никифорова МЧС России, член правления Российского общества ангиологов и сосудистых хирургов (РОАиСХ), European Society for Vascular Surgery (ESVS);

  32. Сорока В.В., д.м.н., профессор, член Российского общества ангиологов и сосудистых хирургов (РОАиСХ);

  33. Сучков И.А., профессор, д.м.н., президент Ассоциации флебологов России (АФР), член Российского общества хирургов (РОХ), Российского общества ангиологов и сосудистых хирургов (РОАиСХ), член Ассоциации сердечно-сосудистых хирургов России (АССХ), European Society for Vascular Surgery (ESVS);

  34. Троицкий А.В., профессор, д.м.н., генеральный директор ФНКЦ ФМБА России, член правления Российского общества ангиологов и сосудистых хирургов (РОАиСХ), European Society for Vascular Surgery (ESVS), член Европейской ассоциации кардиоторакальной хирургии (EACTS);

  35. Фокин А.А., профессор, д.м.н., заведующий кафедрой хирургии института дополнительного профессионального образования ФГБОУ ВО ЮУГМУ Минздрава России, член правления Российского общества ангиологов и сосудистых хирургов (РОАиСХ), European Society for Vascular Surgery (ESVS);

  36. Фомин К.Н., к.м.н., врач сердечно-сосудистый хирург, научный сотрудник ГБУ «СПб НИИ СП им. И.И. Джанелидзе», член правления Российского общества ангиологов и сосудистых хирургов (РОАиСХ), European Society for Vascular Surgery (ESVS); 

  37. Хубулава Г.Г., академик РАН, заведующий кафедрой факультетской хирургии с курсами лапароскопической и сердечно-сосудистой с клиникой; главный кардиохирург Санкт-Петербурга и Северо-Западного округа РФ, член Российского общества хирургов (РОХ), член Правления Российского общества ангиологов и сосудистых хирургов (РОАиСХ), European Society for Vascular Surgery (ESVS);

  38. Чарчян Э.Р., профессор РАН, член-корр. РАН, зав. отделением реконструктивно-восстановительной сердечно-сосудистой хирургии ФГБНУ «Российский научный центр хирургии им. академика Б.В. Петровского» Минздрава России, член Правления Российского общества ангиологов и сосудистых хирургов (РОАиСХ), European Society for Vascular Surgery (ESVS);

  39. Чернявский А.М., профессор, д.м.н., генеральный директор Национального медицинского исследовательского центра имени академика Е.Н. Мешалкина, член Правления Российского общества ангиологов и сосудистых хирургов (РОАиСХ), European Society for Vascular Surgery (ESVS);

  40. Черных Н.А., сердечно-сосудистый хирург, заместитель руководителя МАСЦ в НМИЦ ССХ им. А.Н. Бакулева МЗ РФ, член Ассоциации сердечно-сосудистых хирургов России (АССХ), Российского общества ангиологов и сосудистых хирургов (РОАиСХ);

  41. Чупин А.В., д.м.н., заведующий отделением сосудистой хирургии ФГБУ «НМИЦ хирургии им. А.В. Вишневского» Минздрава России, член Правления Российского общества ангиологов и сосудистых хирургов (РОАиСХ), European Society for Vascular Surgery (ESVS);

  42. Шиповский В.Н., профессор, д.м.н., заведующий рентгенохирургическим отделением городской клинической больницы имени Д.Д. Плетнёва;

  43. Шумилина М.В., профессор, д.м.н., заведующий группой ультразвуковых исследований сердечно-сосудистой и органной патологии НМИЦ ССХ им. А.Н. Бакулева МЗ РФ, профессор кафедры кардиологии и функциональной диагностики Института подготовки кадров повышения квалификации и профессионального образования ФГБУ НМИЦ ССХ им. А.Н. Бакулева МЗ, Москва.

Авторский коллектив (в алфавитном порядке):

  • Аракелян В.С.
  • Бурлева Е.П.
  • Золкин В.Н.
  • Калинин Р.Е., Сучков И.А.
  • Курьянов П.С.
  • Матюшкин А.В.
  • Панков А.С.
  • Панов И.О.
  • Платонов С.А.
  • Сапелкин С.В.
  • Черных Н.А.
  • Шумилина М.В.

Ответственный исполнитель: Аракелян Валерий Сергеевич (Москва, ФГБУ «НМИЦ ССХ им. А.Н. Бакулева» Минздрава России)

Ответственный секретарь: Черных Николай Александрович (Москва, ФГБУ «НМИЦ ССХ им. А.Н. Бакулева» Минздрава России)

Все члены Рабочей группы подтвердили отсутствие финансовой поддержки или другого конфликта интересов при составлении данных рекомендаций.

Приложение А2. Методология разработки клинических рекомендаций

Целевая аудитория клинических рекомендаций:

  1. Врач-сердечно-сосудистый хирург;

  2. Врач по рентгенэндоваскулярным диагностике и лечению;

  3. Врач-хирург;

  4. Врач ультразвуковой диагностики;

  5. Студенты медицинских ВУЗов, ординаторы, аспиранты.

Рекомендации основаны на совокупном анализе доказательств, представленных в мировой литературе и полученных в результате клинического применения современных принципов и методов диагностики и лечения варикозной болезни вен нижних конечностей. Основные положения Рекомендаций ранжируются в соответствии с Приказом Министерства здравоохранения РФ от 28 февраля 2019 г. № 103н "Об утверждении порядка и сроков разработки клинических рекомендаций, их пересмотра, типовой формы клинических рекомендаций и требований к их структуре, составу и научной обоснованности включаемой в клинические рекомендации информации”. Рекомендации подготовлены в соответствии с Методическими рекомендациями по проведению оценки научной обоснованности включаемой в клинические рекомендации информации, ФГБУ «Центр экспертизы и контроля качества медицинской помощи» Министерства здравоохранения Российской Федерации, 2019 г.

Таблица 8. Шкала оценки уровней достоверности доказательств (УДД) для методов диагностики (диагностических вмешательств)

УДД

Расшифровка

1

Систематические обзоры исследований с контролем референсным методом или систематический обзор рандомизированных клинических исследований с применением мета-анализа

2

Отдельные исследования с контролем референсным методом или отдельные рандомизированные клинические исследования и систематические обзоры исследований любого дизайна, за исключением рандомизированных клинических исследований, с применением мета-анализа

3

Исследования без последовательного контроля референсным методом или исследования с референсным методом, не являющимся независимым от исследуемого метода или нерандомизированные сравнительные исследования, в том числе когортные исследования

4

Несравнительные исследования, описание клинического случая

5

Имеется лишь обоснование механизма действия или мнение экспертов

Таблица 9. Шкала оценки уровней достоверности доказательств (УДЦ) для методов профилактики, лечения и реабилитации (профилактических, лечебных, реабилитационных вмешательств)

УДД

Расшифровка

1

Систематический обзор РКИ с применением мета-анализа

2

Отдельные РКИ и систематические обзоры исследований любого дизайна, за исключением РКИ, с применением мета-анализа

3

Нерандомизированные сравнительные исследования, в т.ч. когортные исследования

4

Несравнительные исследования, описание клинического случая или серии случаев, исследования «случай-контроль»

5

Имеется лишь обоснование механизма действия вмешательства (доклинические исследования) или мнение экспертов

Порядок обновления клинических рекомендаций.

Механизм обновления клинических рекомендаций предусматривает их систематическую актуализацию – не реже чем один раз в три года, а также при появлении новых данных с позиции доказательной медицины по вопросам диагностики, лечения, профилактики и реабилитации конкретных заболеваний, наличии обоснованных дополнений/замечаний к ранее утверждённым КР, но не чаще 1 раза в 6 месяцев.

Таблица 10. Шкала оценки уровней убедительности рекомендаций (УУР) для методов профилактики, диагностики, лечения и реабилитации (профилактических, диагностических, лечебных, реабилитационных вмешательств)

УУР

Расшифровка

А

Сильная рекомендация (все рассматриваемые критерии эффективности (исходы) являются важными, все исследования имеют высокое или удовлетворительное методологическое качество, их выводы по интересующим исходам являются согласованными)

В

Условная рекомендация (не все рассматриваемые критерии эффективности (исходы) являются важными, не все исследования имеют высокое или удовлетворительное методологическое качество и/или их выводы по интересующим исходам не являются согласованными)

С

Слабая рекомендация (отсутствие доказательств надлежащего качества (все рассматриваемые критерии эффективности (исходы) являются неважными, все исследования имеют низкое методологическое качество и их выводы по интересующим исходам не являются согласованными)

Приложение А3. Справочные материалы, включая соответствие показаний к применению и противопоказаний, способов применения и доз лекарственных препаратов, инструкции по применению лекарственного препарата

  1. Об основах охраны здоровья граждан в Российской Федерации (ФЗ № 323 от 21.11.2011);

  2. Порядок оказания медицинской помощи больным с сердечно-сосудистыми заболеваниями (Приказ Минздрава России № 918н от 15.11.2012);

  3. «О классификации и критериях, используемых при осуществлении медико-социальной экспертизы граждан федеральными государственными учреждениями медико-социальной экспертизы» (Приказ Минздрава России № 1024н от 17 декабря 2015 г.);

  4. Приказ Минздрава России от 28.02.2019 № 103н "Об утверждении порядка и сроков разработки клинических рекомендаций, их пересмотра, типовой формы клинических рекомендаций и требований к их структуре, составу и научной обоснованности, включаемой в клинические рекомендации информации" (Зарегистрировано в Минюсте России 08.05.2019 N 54588);

  5. Приказ Министерства здравоохранения Российской Федерации от 10 мая 2017 г. № 203н "Об утверждении критериев оценки качества медицинской помощи";

  6. Приказ Министерства здравоохранения Российской Федерации от 13 октября 2017 г. № 804н «Об утверждении номенклатуры медицинских услуг»;

  7. Приказ Министерства здравоохранения Российской Федерации от 7 октября 2015 г. № 700н «О номенклатуре специальностей специалистов, имеющих высшее медицинское и фармацевтическое образование»; Приказ Минздрава России от 20.12.2012 № 1183н (ред. от 01.08.2014) «Об утверждении Номенклатуры должностей медицинских работников и фармацевтических работников»;

  8. Приказ Минздрава России от 06.06.2012 № 4н (ред. от 25.09.2014) "Об утверждении номенклатурной классификации медицинских изделий".

  9. Методы ультразвуковой диагностики и индекс регионарного систолического давления при окклюзирующих поражениях артерий конечностей.

Основным количественным показателем степени состоятельности кровоснабжения по разным сегментам конечности, является индекс регионарного систолического давления (ИРСД). Для измерения регионарного систолического давления на 4 уровнях нижней конечности накладываются манжеты, схема расположения которых приведена на рис. 1. Первая манжета (для взрослых – 12 см) накладывается на максимально возможную верхнюю треть бедра. Вторая манжета (для взрослых –12 см) – на нижнюю треть бедра, не захватывая коленного сустава. Третья манжета (10 см) накладывается на границу проксимальной и средней трети голени, т.к. высокое положение (ближе к головке малоберцовой кости) дает ложную величину регионарного давления и соответственно ложноположительный индекс. Четвертая манжета (10 см) накладывается на нижнюю часть голени выше голеностопного сустава.

image.png

Рис. 1. Схема расположения манжет и точки локации артерий при УЗДГ.[66]

ИРСД рассчитывают, как отношение регионарного систолического артериального давления на сегменте конечности к системному систолическому артериальному давлению – наибольшему из двух давлений на плечевых артериях. В норме градиент АД между верхними конечностями составляет не более 5 мм рт. ст., при измерении обычным манометром, и не более 10 мм рт. ст. при измерении механическим тонометром.

При окклюзии подвздошных артерий во время их локации систолический шум не прослушивается. Величина ИРСД при этом зависит от протяженности окклюзии. При локальной окклюзии возможны более высокие индексы давления. Двусторонняя низкая (около 0,6) величина ИРСД косвенно предполагает окклюзию брюшной аорты.

При окклюзии подвздошных артерий и поражении ГБА происходит уменьшение АД на 2 манжете в пределах 5-10 мм рт. ст. и увеличение PI на подколенной артерии. Если окклюзия подвздошных артерий сопровождается окклюзией ПБА, то на 2 манжете регистрируется уменьшение АД более 5 мм рт. ст. и уменьшение PI на ПКА. В случае окклюзии подколенной артерии перепад АД между 2 и 3 манжетами может составить и более 20 мм рт. ст.

Для оценки дистальных отделов ПБА и подколенной артерии сравниваются давления по 2 и 3 манжетам. По 3 манжете берется большее из двух давлений (ИРСД по задней или переднебольшеберцовой артерии).

Если разница АД на 3 манжете по задней или переднебольшеберцовой артериям больше 5 мм рт. ст., то имеется поражение артерии с наименьшим АД в проксимальной трети голени.

Для определения систолического пальцевого давления (СПД) на проксимальные фаланги накладывается пальчиковая манжета. При этом нужно отметить корреляционную зависимость этого показателя от диаметра манжеты – слишком узкие манжеты приводят к завышению СПД [313,314]. По данным Carter S.A. с соавт (1971) СПД в норме в среднем на 13% ниже систолического АД на плече, а средний градиент «Лодыжечного» и «Пальцевого» систолического давления в покое в норме составляет 38±15 мм рт. ст. (от 34 до 46 мм рт. ст.) [315]. По данным Conrad M.C. с соавт. (1964) у большинства здоровых людей эти показатели не отличаются и градиента между плечевым и пальцевым давлениями нет [316]. По данным Шумилиной М.В. с соавт в норме, в клиностазе АД на пальцах в горизонтальном положении пациента ниже лодыжечного давления на 5-10 мм рт. ст. [64–66].

Локация пальцевых артерий производится 8 МГц (10 МГц) датчиком по самой дистальной поверхности. При поражении сосудистого русла, с развитием трофических нарушений, при гиперкератозе, локация концевых артерий затрудняется. В таких случаях локация пальцевых артерий производится у основания пальцев по боковым поверхностям.

Для реконструктивных операций, чрезвычайно важно знать проходимость дугообразной артерии и дорсальных плюсневых артерий (из системы передней большеберцовой), и подошвенной дуги (из системы задней большеберцовой), взаимосвязь между ними, антеградное или ретроградное заполнение каждого артериального русла. Для этого при локации интересующей артерии (с учетом анатомического расположения) производится последовательная компрессия пальцами исследователя проксимальных (при необходимости и дистальных) отделов артерий притока.

Дуплексное сканирование артерий верхних/нижних конечностей

При определении тактики хирургического лечения очень важна структура тромбоза, которая коррелирует с его давностью. Структура поражения оценивается в В-режиме. Свежие тромбозы артерии визуализируются, как гипоэхогенные массы (рис.2), которые могут формироваться на эхопозитивных пристеночных атеросклеротических бляшках.

image.png

image.png

Рис. 2. Относительно свежие тромбозы. А – тромбоз бедренно-подколенного шунта (гомогенная, гипоэхогенная структура тромба). Б – гипоэхогенный, гомогенный тромбоз стента ПБА.

В одном из исследований было продемонстрировано, что у пациентов с ОАН расширение артерии на 0,5 мм на участке выше уровня окклюзии по сравнению с контралатеральной конечностью предполагает наличие эмболической окклюзии, в то время как уменьшение диаметра просвета на 0,5 мм соответствует тромботической окклюзии [44].

При решении вопроса о реконструкции крайне важно оценить протяженность окклюзии, наличие и диаметр проксимальных/дистальных коллатералей. При визуализации коллатералей при поражении артерий голени триплексное сканирование уступает лучевым методам диагностики.

Чувствительность ультразвукового дуплексного ангиосканирования (УЗДАС) при ОАН равна 88% (95% доверительный интервал [ДИ] 80%-98%), а специфичность равна 96% (95% ДИ 89%-99%) в отношении выявления стеноза >50% или окклюзии у пациентов с хронической формой ЗПА [317]. УЗДАС может дать необходимую информацию в 90% случаев, когда рассматривается возможность реваскуляризации пациентов с ОАН и является оптимальным методом визуализации, позволяющим определить полную или неполную обструкцию в общей бедренной, поверхностной бедренной и подколенных артериях, а также сосудистых шунтах [318]. Диагностическая точность при определении стеноза или окклюзии большеберцовых артерий ниже, но ОАН редко вызывается настолько дистально расположенными поражениями.

В ретроспективном анализе 181 пациента с ОИК у 90 пациентов, получавших лечение, основанное на данных дуплекс-УЗИ в качестве единственного метода визуализации, были получены схожие результаты с теми пациентами, которым до операции проводилась ААГ и компьютерная томография-ангиография (КТА) [73].

Приложение Б. Алгоритмы действий врача

Алгоритм действия последовательно складывается из решения основных задач: 1) установить диагноз – ОИК; 2) определить характер окклюзии – эмболия, острый тромбоз, эмболия на фоне хронической артериальной непроходимости (ХАН); 3) оценить степень ишемического повреждения тканей конечности.

Скорость начала необходимого лечения зависит от тяжести ишемии и оценивается по клинической классификации Затевахина И.И. с соавторами (таблица 11) [319]. 

Таблица 11. Клиническая классификация ОИК (Затевахин И.И. с соавт. 2002)

Острая ишемия

Степень ишемии

Клинические признаки

УЗДГ (уровень лодыжки)

 

 

 

 Артерия

 Вена

Не угрожающая

1

Онемение, парестезии, боль

+

+

Угрожающая

2

А

Парез

+

+

Б

Паралич

-

+

В

Субфасциальный отек

-

+

Необратимая

3

А

Дистальная контрактура, некротические дефекты

-

-

Б

Тотальная контрактура, некротические дефекты

-

-

Течение: регрессирующее, стабильное, прогрессирующее

При 1-й степени ишемии и полной уверенности в диагнозе эмболии, стабильном состоянии пациента, необходимо выполнить экстренную реваскуляризацию. В случае острого тромбоза или неясном диагнозе при стабильном течении ишемии необходимости в экстренной операции нет. Есть возможность для обследования пациента, проведения пробного консервативного лечения и выбора окончательного метода лечения будь то простая эмболэктомия, сложная артериальная реконструкция, интратромбальный тромболизис или эндоваскулярное вмешательство (см. табл. 12).

Таблица 12. Тактика лечения, согласно классификации И.И. Затевахина и соавт. (2002) [319].

Степень ишемии

Эмболия

Острый тромбоз/Острый тромбоз?

I

Экстренная или отсроченная до 24 ч. госпитализация для обследования, эмболэктомии и стабилизации общего состояния

Антикоагулянтная или тромболитическая терапия, обследование (ангиография, УЗДГ, УЗДС). В зависимости от динамики заболевания и данных обследования – консервативная терапия, тромболизис, реваскуляризующая операция

    II

А

Экстренная операция

Антикоагулянтная или тромболитическая терапия, ангиография, УЗДС, УЗДГ, тромболизис, РОТ, реваскуляризующая операция в первые 24 ч

Б

Экстренное оперативное лечение

В

Экстренная реваскуляризация + фасциотомия

   III

А

Экстренная реваскуляризация, некрэктомия, отсроченная ампутация

Б

Первичная ампутация

Алгоритм действий при острой ишемии нижних конечностей в виде схемы представлен на рис. 3.

image.pngРисунок 3. Алгоритм принятия решения при острой ишемии конечности приведен.

Ниже представлен алгоритм лечения острой ишемии конечностей согласно стратегии и классификации Резерфода (рис. 4), включая показания к ангиографии, эндоваскулярному и хирургическому лечению.

image.png

Рисунок 4. Алгоритм лечения острой ишемии конечностей согласно классификации Резерфорда [320].

Класс I ишемии не угрожает утратой конечности, и лечение может быть консервативным, особенно у малоподвижных пациентов – иногда симптомы исчезают после антикоагуляции. Тактика ведения аналогична IIА классу: быстрая реваскуляризация после срочной ангиографии, преимущественно эндоваскулярными методами (тромболизис, механическая тромбэктомия). Если они неэффективны, возможна открытая операция.

При ишемии IIВ класса единственным способом сохранения конечности является экстренная реваскуляризация. Наиболее предпочтительным методом считается открытая эмболэктомия, выполняемая через доступ к бедренным артериям, что позволяет проводить баллонный катетер как в аорту, так и в сосуды ниже колена. При эмболических окклюзиях возможна изолированная эмболэктомия, а при тромбозах может потребоваться шунтирование. Если кровоток в артериях стопы не восстановлен, необходима контрольная ангиография [321]. Дистальные тромбы устраняют через доступ к подколенной артерии или с помощью катетер-управляемого тромболизиса.

Ишемия III класса считается необратимой. При УЗИ отсутствуют артериальные и венозные сигналы, наблюдаются ригидность мышц, багрово-цианотичные пятна, глубокая анестезия и паралич. Экстренная эмболэктомия в первые 2 часа может сохранить конечность, но при более поздней реваскуляризации шансы невысоки: высок риск острой почечной недостаточности из-за рабдомиолиза и формирования стойкой контрактуры с последующей ампутацией. Даже при успешном восстановлении кровотока часто развивается компартмент-синдром, требующий профилактической фасциотомии [322].

Приложение В. Информация для пациента

Ниже представлена памятка для пациента, нуждающегося в хирургическом лечении ОИК.

«Уважаемый пациент, у Вас выявлена острая ишемия конечности, требующая срочного оперативного лечения из-за высокого риска потери конечности и возможных жизнеугрожающих осложнений. Перед операцией лечащий врач подробно объяснит её суть и риски. Принятие решения об операции является добровольным. Эта информация поможет Вам подготовиться к беседе с врачом.»

Что такое острая ишемия конечностей?

Это внезапное нарушение кровотока в артериях руки или ноги, вызванное их закупоркой тромбом или эмболом. Такое состояние приводит к резкому снижению поступления крови и кислорода в ткани, что угрожает их жизнеспособности и может привести к серьезным осложнениям.

Чаще всего ОИК развивается на фоне атеросклероза – заболевания, при котором в артериях образуются бляшки, сужающие просвет сосуда. Разрыв такой бляшки может вызвать образование тромба и полную закупорку артерии, что и приводит к острой ишемии.

Что может произойти без лечения?

Без лечения острая ишемия конечности быстро прогрессирует, вызывая разрушение тканей, выраженную интоксикацию и сильный болевой синдром, что может привести к тяжёлым осложнениям со стороны сердечно-сосудистой и других систем организма. Чем дольше откладывается лечение, тем тяжелее степень ишемии и выше риск неблагоприятных последствий.

Экстренная операция – единственный эффективный метод, позволяющий устранить ишемию и вернуть пациента к нормальной жизни.

Как проводится операция?

Операция проводится под общим наркозом или проводниковой анестезией, о рисках анестезии вас проинформирует врач-анестезиолог.

Существует несколько видов вмешательств, основная цель которых – восстановление кровотока по артериям или венозной системе. Выбор метода зависит от степени и длительности ишемии, локализации и причины закупорки, сопутствующих заболеваний, а также ресурсов и опыта специалистов.

Одним из методов лечения является тромболизис – растворение тромба с помощью специальных лекарственных препаратов. Антитромботические средства эффективно разгружают сосуды, разрушая нити фибрина, из которых состоит тромб. Если тромб полностью перекрывает артерию, важно начать лечение в течение нескольких часов, чтобы сохранить функцию конечности.

Эти препараты вводятся непосредственно в сосуд и отличаются от средств, используемых для профилактики сердечно-сосудистых заболеваний.

Ферментные тромболитики применяют для растворения крупных тромбов, особенно у ослабленных или пожилых пациентов. Тромбоз вызывает ишемию – нарушение кровоснабжения и кислородное голодание тканей; оторвавшийся тромб может привести к эмболии жизненно важных сосудов.

Тромболитическая терапия (ТЛТ) – это метод, направленный на восстановление кровотока путём растворения тромба. Основное противопоказание – высокий риск кровотечений в течение предшествующих 6 месяцев, так как ТЛТ может спровоцировать внутренние кровотечения (желудочно-кишечные, лёгочные, маточные, гематурию и др.)

Эндоваскулярная хирургия – современный метод лечения сосудистых заболеваний, при котором воздействие выполняется изнутри сосуда. Процедура проводится под местной анестезией через небольшой прокол, чаще всего в бедренной артерии. Через него вводят проводник, по которому доставляют катетеры и другие инструменты для лечения сосудистой стенки. После вмешательства пациент госпитализируется на несколько дней, первые часы или сутки проводит в палате интенсивной терапии.

Какие методики лечения наиболее часто применяются в эндоваскулярной хирургии?

Баллонная дилатация (ангиопластика) – расширение суженной артерии специальным баллоном. Метод эффективен в отдельных сосудистых зонах (например, подвздошные артерии), но эффект часто кратковременный.

Стентирование – установка в сосуд металлического стента, который поддерживает его просвет и восстанавливает кровоток. Метод малоинвазивен и хорошо переносится, но подходит при локальных, непротяжённых стенозах.

Эндопротезирование – введение в артерию синтетической трубки с саморасправляющимся каркасом, чаще применяется при аневризмах, например, брюшной аорты.

Комбинированная ангиопластика включает баллонное расширение и последующую установку стента для предотвращения рецидива стеноза.

Эндоваскулярные методы характеризуются низким риском осложнений и коротким сроком госпитализации, тогда как открытые операции дают более стойкий результат, но требуют длительного восстановления. Выбор метода лечения индивидуален и зависит от особенностей пациента и опыта врача.

В современной сосудистой хирургии широко применяются «гибридные операции», объединяющие два подхода:

  • Открытую хирургию – радикальную и надёжную,
  • Эндоваскулярные методы – малотравматичные и быстрые.

Комбинация позволяет добиться высокой эффективности и минимальной инвазивности. Дополнительные преимущества:

  1. Возможность выполнения нескольких лечебных этапов в рамках одной операции.

  2. Контроль результатов на каждом этапе с помощью ангиографии.

Наиболее часто гибридный подход применяется при многоуровневом поражении артерий бедра и голени: сначала выполняется шунтирование, затем — эндоваскулярная ангиопластика артерий голени.

Врач обсуждает с вами этапы оперативного вмешательства (будь то открытое, эндоваскулярное или гибридное), однако во время операции может возникнуть необходимость в проведении дополнительных незапланированных этапов.

Какие могут быть осложнения?

В отдельных случаях при тяжелых операциях могут возникать осложнения.

  • Кровотечения и гематомы.
  • Инфекционные осложнения – нагноение, длительное заживление, риск образования келоидных рубцов.
  • Тромбоз глубоких вен с риском тромбоэмболии лёгочной артерии; профилактика – назначение антикоагулянтов (с риском кровотечений).
  • Сдавление нервов и мягких тканей из-за длительной неподвижности – обычно проходит за неделю.
  • Необходимость переливания крови – крайне редкий риск инфицирования.
  • Аллергические реакции на лекарства или контраст – от зуда до редких тяжёлых проявлений.
  • Келоидные рубцы при предрасположенности.

Каковы перспективы лечения?

В большинстве случаев операция приводит к улучшению состояния, устранению жалоб и сохранению опорной функции конечности. Для поддержания результата важно ваше активное участие: полный отказ от курения, соблюдение рекомендованной диеты и коррекция факторов риска, согласованная с лечащим врачом.

На что следует обратить внимание после операции?

Регулярное наблюдение у сосудистого хирурга по месту жительства обязательно: нужно сравнивать состояние до и после операции, проходить контрольные УЗИ и соблюдать все рекомендации. Частота визитов и обследований определяется индивидуально с лечащим врачом.

Неотложное обращение к врачу требуется при:

  • Возвращении или появлении сильной боли в конечности.
  • Нарушении чувствительности, движений, похолодании, онемении или побледнении кожи.
  • Резком уменьшении дистанции безболевой ходьбы.
  • Признаках воспаления или обильного отделяемого из раны.
  • Исчезновении пульса на периферической артерии, если он ранее определялся

Приложение Г1-ГN. Шкалы оценки, вопросники и другие оценочные инструменты состояния пациента, приведенные в клинических рекомендациях

Приложение Г1.

Шкала оценки риска тромбоэмболических осложнений у пациентов с фибрилляцией/трепетанием предсердий

Оригинальное название: CHA2DS2-VASc (Revised Venous Clinical Severity Score, rVCSS)

Источник (официальный сайт разработчиков, публикация с валидацией): Olesen, Jonas Bjerring, et al. Validation of risk stratification schemes for predicting stroke and thromboembolism in patients with atrial fibrillation: nationwide cohort study. Bmj 342 (2011): d124.

Тип: шкала оценки

Назначение: стратификация риска инсульта и системных тромбоэмболических осложнений для определения необходимости антитромботической терапии у пациентов с фибрилляцией/трепетанием предсердий.

Содержание (шаблон):

Фактор риска

Баллы

Инсульт, транзиторная ишемическая атака или артериальная тромбоэмболия в анамнезе

2

Возраст 75 лет

2

Артериальная гипертензия

1

Сахарный диабет

1

Застойная сердечная недостаточность/дисфункция ЛЖ (в частности, ФВ 40%)

1

Сосудистое заболевание (инфаркт миокарда в анамнезе, периферический атеросклероз, атеросклеротические бляшки в аорте)

1

Возраст 65-74 года

1

Женский пол

1

Ключ (интерпретация):

Сумма баллов по шкале CHA2DS2-VASc

Ожидаемая частота инсультов за год

0

0%

1

1,3%

2

2,2%

3

3,2%

4

4,0%

5

6,7%

6

9,8%

7

9,6%

8

6,7%

9

15,2%

Пояснение: нет

Приложение Г2.

Опросник DN4 для диагностики вида боли

Оригинальное название: Douleur Neuropathique 4 questions – DN4

Источник (официальный сайт разработчиков, публикация с валидацией):  Bouhassira D., et al. Comparison of pain syndromes associated with nervous or somatic lesions and development of a new neuropathic pain diagnostic questionnaire (DN4). Pain. 2005;

Тип: опросник

Назначение: диагностика нейропатической боли и определение наличия нейропатического компонента при смешанных болевых синдромах.

Содержание (шаблон):

Вопросы

Ответы

 

 

Да

Нет

ЖАЛОБЫ ПАЦИЕНТОВ

Вопрос 1 - Соответствует ли боль, которую испытывает пациент, одному или нескольким из следующих определений?

1.

Ощущение жжения

 

 

2.

Болезненное ощущение холода

 

 

3.

Ощущение как от ударов током

 

 

Вопрос 2 - Сопровождается ли боль одним или несколькими из следующих симптомов в области ее локализации?

4.

Пощипыванием, ощущением ползания мурашек

 

 

5.

Покалыванием

 

 

6.

Онемением

 

 

7.

Зудом

 

 

ОСМОТР ПАЦИЕНТА

Вопрос 3 - Локализована ли боль в той же области, где осмотр выявляет один или оба следующих симптома:

8.

Пониженная чувствительность к прикосновению

 

 

9.

Пониженная чувствительность к покалыванию

 

 

Вопрос 4 - Можно ли вызвать или усилить боль в области ее локализации?

10.

Проведя в этой области кисточкой

 

 

Сумма баллов (количество ответов «Да»):

 

 

Ключ (интерпретация): если сумма составляет 4 и более баллов, это указывает на то, что боль у пациента является нейропатической, или имеется нейропатический компонент боли (при смешанных ноцицептивно-нейропатических болевых синдромах).

Пояснение: Опросник DN4 предназначен для быстрой дифференциации нейропатической и ноцицептивной боли. Состоит из 10 пунктов, основанных на жалобах пациента и данных осмотра. Применяется для скрининга нейропатических болевых синдромов, оценки динамики и эффективности терапии. Результат ≥4 баллов указывает на наличие нейропатической боли.

Приложение Г3.

Шкала оценки боли у пациентов в отделении интенсивной терапии

Оригинальное название: Critical-Care Pain Observation Tool (CPOT)

Источник (официальный сайт разработчиков, публикация с валидацией): Zhai Y, Cai S, Zhang Y. The Diagnostic Accuracy of Critical Care Pain Observation Tool (CPOT) in ICU Patients: A Systematic Review and Meta-Analysis. J Pain Symptom Manage. 2020 Oct;60(4):847-856.e13. doi: 10.1016/j.jpainsymman.2020.06.006. Epub 2020 Jun 13.

Тип: шкала оценки

Назначение: объективная оценка уровня боли у пациентов отделения интенсивной терапии, включая интубированных больных, для определения необходимости коррекции анальгезии и седации.

Содержание (шаблон):

Параметры

Характеристики

Баллы

Выражение лица

Расслаблено

0

Напряжено

1

Гримаса (напряжение мышц + плотное прикрытие век)

2

Двигательные реакции

Нет, спокоен

0

Защитные

1

Беспокойство, мечется, агрессивен

2

Напряжение мышц верхних конечностей

Нет (расслаблены)

0

Напряжены и ригидны

1

Сильно напряжены и ригидны

2

Речевые реакции или сопротивление вентилятору

Не интубирован, не шумит или разговаривает нормально

0

Не интубирован, вздыхает и стонет

1

Не интубирован, кричит и плачет (рыдает)

2

Интубирован и не сопротивляется вентилятору

0

Интубирован, кашляет, но не сопротивляется вентилятору

1

Интубирован и сопротивляется вентилятору

2

Ключ (интерпретация): для пациентов с оценкой CPOT >2: существует неприемлемый уровень боли. Рассмотрите дальнейшую или альтернативную анальгезию и седацию.

Пояснение: Шкала CPOT применяется для объективной оценки боли у пациентов, которые не могут говорить (например, при интубации или глубокой седации). Она основана на наблюдении за мимикой, двигательными и физиологическими реакциями. Используется в отделениях интенсивной терапии для мониторинга состояния, подбора анальгезии и оценки её эффективности, в том числе при инвазивных процедурах.

Приложение Г4.

Опросник качества жизни (модифицированная версия для России)

Оригинальное название: The Short Form-36 (SF-36)

Источник (официальный сайт разработчиков, публикация с валидацией): Опросник качества жизни) [Белова А.Н., Щепетова О.Н., 2002]

Тип: опросник

Назначение: комплексная оценка физического и психологического состояния пациента, уровня его жизнедеятельности и социального функционирования для определения влияния заболевания и лечения на качество жизни.

Содержание (шаблон):

1. В целом вы бы оценили состояние Вашего здоровья как (обведите одну цифру):

А) Отличное – 1;

Б) Очень хорошее – 2;

Г) Хорошее – 3;

Д) Посредственное – 4;

Е) Плохое – 5.

2. Как бы вы оценили свое здоровье сейчас по сравнению с тем, что было год назад? (обведите одну цифру):

А) Значительно лучше, чем год назад – 1;

Б) Несколько лучше, чем год назад – 2;

В) Примерно так же, как год назад – 3;

Г) Несколько хуже, чем год назад – 4;

Д) Гораздо хуже, чем год назад – 5.

3. Бывало ли за последние 4 недели, что Ваше физическое состояние вызывало затруднения в обычной повседневной деятельности, вследствие чего (обведите одну цифру в каждой строке):

Вопросы

Да

Нет

А

Пришлось сократить количество времени, затрачиваемого на работу или другие дела

1

2

Б

Выполнили меньше, чем хотели

1

2

В

Вы были ограничены в выполнении какого-либо определенного вида работы или другой деятельности

1

2

Г

Были трудности при выполнении своей работы или других дел (например, они потребовали дополнительных усилий)

1

2

4. Бывало ли за последние 4 недели, что Ваше эмоциональное состояние вызывало затруднения в Вашей работе или другой обычной повседневной деятельности, вследствие чего (обведите одну цифру в каждой строке):

Вопросы

Да

Нет

А

Пришлось сократить количество времени, затрачиваемого на работу или другие дела

1

2

Б

Выполнили меньше, чем хотели

1

2

В

Выполняли свою работу или другие дела не так аккуратно, как обычно

1

2

5. Насколько Ваше физическое или эмоциональное состояние в течении последних 4 недель мешало Вам проводить время с семьей, друзьями, соседями или в коллективе? (обведите одну цифру):

А) Совсем не мешало – 1;

Б) Немного – 2;

В) Умеренно – 3;

Г) Сильно – 4;

Д) Очень сильно – 5.

6. Насколько сильную физическую боль Вы испытывали за последние 4 недели? (обведите одну цифру)

А) Совсем не испытывал(а) – 1;

Б) Очень слабую – 2;

В) Слабую – 3;

Г) Умеренную – 4;

Д) Сильную – 5;

Е) Очень сильную – 6.

7. В какой степени боль в течении последних 4 недель мешала Вам заниматься Вашей нормальной работой, включая работу вне дома и по дому? (обведите одну цифру)

А) Совсем не мешала – 1;

Б) Немного – 2;

В) Умеренно – 3;

Г) Сильно – 4;

Д) Очень сильно – 5.

8. Следующие вопросы касаются того, как Вы себя чувствовали и каким было Ваше настроение в течение последних 4 недель. Пожалуйста, на каждый вопрос дайте один ответ, который наиболее соответствует Вашим ощущениям. Как часто в течении последних 4 недель (обведите одну цифру в каждой строке):

Вопросы

Все время

Большую часть времени

Часто

Иногда

Редко

Ни разу

А

Вы чувствовали себя бодрым(ой)?

1

2

3

4

5

6

Б

Вы сильно нервничали?

1

2

3

4

5

6

В

Вы чувствовали себя таким(ой) подавленным(ой), что ничто не могло Вас взбодрить?

1

2

3

4

5

6

Г

Вы чувствовали себя спокойным(ой) и умиротворенным(ой)?

1

2

3

4

5

6

Д

Вы чувствовали себя полным(ой) сил и энергии

1

2

3

4

5

6

Е

Вы чувствовали себя упавшим(ей) духом и печальным(ой)?

1

2

3

4

5

6

Ж

Вы чувствовали себя измученным(ой)?

1

2

3

4

5

6

З

Вы чувствовали себя счастливым(ой)?

1

2

3

4

5

6

И

Вы чувствовали себя уставшим(ей)?

1

2

3

4

5

6

8. Как часто в последние 4 недели Ваше физическое или эмоциональное состояние мешало Вам активно общаться с людьми? Например, когда родственники и друзья пришли в гости и т.п. (обведите одну цифру):

А) Все время – 1;

Б) Большую часть времени – 2;

В) Иногда – 3;

Г) Редко – 4;

Д) Ни разу – 5.

9. Насколько ВЕРНЫМ или НЕВЕРНЫМ представляется по отношению к Вам каждое из нижеперечисленных утверждений? (обведите одну цифру в каждой строке)

Ответы

Определено верно

В основном верно

Не знаю

В основном неверно

Определено неверно

А

Мне кажется, что я более склонен к болезням, чем другие

1

2

3

4

5

Б

Мое здоровье не хуже, чем у большинства моих знакомых

1

2

3

4

5

В

Я ожидаю, что мое здоровье ухудшится

1

2

3

4

5

Г

У меня отличное здоровье

1

2

3

4

5

Ключ (интерпретация): 36 пунктов опросника сгруппированы в восемь шкал. Шкалы группируются в два показателя «физический компонент здоровья» и «психологический компонент здоровья».

Вопрос

Шкала

Общий показатель

3 (А, Б, В, Г, Д, Е,

Ж, З, И, К)

Физическое функционирование

Физический компонент здоровья

4 (А, Б, В, Г)

Ролевое функционирование, обусловленное физическим состоянием

7,8

Интенсивность боли

1,11 (А, Б, В, Г)

Общее состояние здоровья

9 (А, Д, Ж, И)

Жизненная активность

Психологический компонент здоровья

6,10

Социальное функционирование

5 (А, Б, В)

Ролевое функционирование, обусловленное эмоциональным состоянием

9 (Б, В, Г, Е, З)

Психическое здоровье

Пояснение: опросник SF-36 является универсальным инструментом для количественной оценки качества жизни пациентов независимо от нозологии. Он используется в клинических исследованиях, мониторинге эффективности лечения и динамической оценке состояния пациента.

Наши лекторы рекомендуют