yandex track
Клинические рекомендации - Приобретённая патология слёзоотводящих путей - 2025 - МКБ 10

Приобретённая патология слёзоотводящих путей

ID: 992_1
Кодирование по Международной статистической классификации болезней и проблем, связанных со здоровьем: H04.3, H04.4, H04.5, H04.8
Возрастная категория: Взрослые, Дети
Год утверждения: 2025
Пересмотр не позднее: 2027
Дата размещения КР: 23.12.2025
Статус: Действует
Статус применения: Применяется
Статус одобрения НПС: Да
Разработчик клинической рекомендации: Общероссийская общественная организация «Общество офтальмологов России», Общероссийская общественная организация "Ассоциация врачей-офтальмологов", Общероссийская общественная организация «Российское общество ринологов»

Список сокращений

КТ - компьютерная томография (компьютерной томографии лицевого отдела черепа) (А06.03.002)

МРТ - магнитно-резонансная томография (магнитно-резонансная томография лицевого отдела черепа) (А05.03.004)

ННР - нижняя носовая раковина

ННХ - нижний носовой ход

НП - носовая перегородка

НСК - носослезный канал

НСП - носослезный проток

СК - слезный каналец

СМ - слезный мешок

СНР - средняя носовая раковина

СНХ - средний носовой ход

СОП - слезоотводящие пути

СТ - слезная точка

Термины и определения

Слезотечение = эпифора - истечение слезной жидкости наружу за пределы глазной щели

Слезные протоки - комплекс анатомических образований слезоотводящей системы

Атрезия - порок развития, отсутствие отверстия или канала

Дакриостеноз - сужение слезных протоков

Дакриостаз - застой слезы в слезных протоках

Дакриоцеле - увеличение объема слезного протока в результате застоя слезы в слезном мешке (дакриоцистоцеле) или носослезном протоке (дакриодуктоцеле)

Дакриопс - кистовидное расширение выводного протока слезной железы вследствие заращения его устья

Облитерация - заращение или закрытие полостного или трубчатого органа вследствие разрастания ткани (чаще соединительной), идущего со стороны его стенок

Обструкция - ограниченное препятствие по ходу канала или в полости

Зондирование - диагностическая манипуляция, проведение зонда по слезным протокам

Бужирование - лечебно-диагностическая манипуляция, проведение зонда по слезным протокам с перфорированием препятствий

Пиоцеле - скопление гноя в блокированном слезном мешке

Мукоцеле - скопление слизи в блокированном слезном мешке

Эмпиема - активный гнойный процесс в блокированном слезном мешке

Флегмонозный дакриоцистит - распространение гнойно-воспалительного процесса на окружающую слезный мешок клетчатку

Стентирование, интубация - введение интубирующего материала в слезные протоки

Слезный мениск = слезный ручей - скопление слезы между нижним веком и глазным яблоком

1. Краткая информация по заболеванию или состоянию (группы заболеваний или состояний)

Группа заболеваний (состояний) объединены по общему признаку: нарушению слезоотведения с возможным присоединением инфекционного воспаления.

В норме отток слезы происходит по свободным СП за счет насосного действия мышечных волокон, окружающих слезный мешок, и относительно низкого давления воздуха в полости носа при дыхании.

1.1 Определение заболевания или состояния (группы заболеваний или состояний)

Недостаточность слезных протоков – патологическое состояние, проявляющееся задержкой слезооттока по естественным анатомическим путям. Препятствиями для нормального прохождения слезы могут быть: патология слезных точек в виде атрезии, стриктуры, дистопии, заворота или выворота; патология слезных канальцев в виде атрезии, стриктуры, обструкции или облитерации; патология слезного мешка в виде атрезии, стриктуры просвета, обструкции или облитерации; патология носослезного протока в виде атрезии, стриктуры, обструкции или облитерации.

Патологическое состояние СОП может осложняться заболеваниями катарально-воспалительного и гнойно-воспалительного характера в связи с инфицированием застойного содержимого.

При наличии препятствия в НСП и развитии инфекционного воспаления развивается дакриоцистит в острой или хронической форме.

В случае обструкции входа в СМ со стороны СК и выхода со стороны НСП развивается дакриоцеле – кистовидное расширение СМ, заполненного слизью или гноем. Активизация инфекции в СМ может привести к распространению гнойного процесса за пределы СМ в виде флегмоны окружающих тканей с возможным абсцедированием и формированием свища на коже.

1.2 Этиология и патогенез заболевания или состояния (группы заболеваний или состояний)

Воспаление слезных протоков развивается в результате задержки слезооттока и активизации внутрипротоковой инфекции.

Задержка слезооттока может быть обусловлена пороками развития, дистопией анатомических структур, наличием инородных объектов, сужением просвета или заращением слезных протоков.

1.3 Эпидемиология заболевания или состояния (группы заболеваний или состояний)

Заболевания слезоотводящих путей представляют собой значимую медицинскую проблему, затрагивающую широкий спектр пациентов. Их распространенность может варьироваться в зависимости от различных факторов, таких как возраст, пол, географическое положение и сопутствующие заболевания.

По данным различных исследований, заболевания слезоотводящих путей, такие как дакриоцистит и обструкции слезных протоков, встречаются у 5-10% населения. По другим оценкам, около 10-20% людей старше 60 лет могут испытывать различные проблемы, связанные с нарушением оттока слезной жидкости. При этом женщины страдают от заболеваний слезоотводящих путей в несколько раз чаще [1-5].

Заболевания слезоотводящих путей нередко сопутствуют другим состояниям, таким как аллергический ринит, синусит и различные инфекционные процессы. Хронические воспалительные состояния могут усугублять симптомы и увеличивать риск развития вторичных инфекций.

Эпидемиологические данные показывают, что распространенность заболеваний слезоотводящих путей может варьироваться в зависимости от региона и экологии. Например, в районах с высоким уровнем загрязнения окружающей среды или в условиях повышенной влажности наблюдается большее количество случаев воспалительных заболеваний.

1.4 Особенности кодирования заболевания или состояния (группы заболеваний или состояний) по Международной статистической классификации болезней и проблем, связанных со здоровьем

H04.3  Острое и неуточненное воспаление слезных протоков

H04.4  Хроническое воспаление слезных протоков

H04.5  Стеноз и недостаточность слезных протоков

H04.8 Другие болезни слёзного аппарата

1.5 Классификация заболевания или состояния (группы заболеваний или состояний)

Классификация по клиническому проявлению:

Острое и неуточненное воспаление слезных протоков:

  • Дакриоцистит (флегмонозный) острый, подострый или неуточненный
  • Дакриоперицистит острый, подострый или неуточненный
  • Каналикулит слезный острый, подострый или неуточненный

Хроническое воспаление слезных протоков:

Дакриоцистит хронический

Слезные протоки:

  • каналикулит хронический
  • мукоцеле хроническое

Стеноз и недостаточность слезных протоков:

Дакриолит

Выворот слезной точки

Стеноз слезного:

  • канальца
  • протока
  • мешка

Классификация патологии по этиологии:

  1. Аномальная

  2. Сенильная

  3. Травматическая

  4. Механическая

  5. Постморбидная (как осложнение некротических, дегенеративных, онкологических заболеваний)

Классификация патологии по локализации:

  1. Слезных точек

  2. Слезных канальцев

  3. Слезного мешка

  4. Носослезного протока

Классификация патологии по патогенезу:

  1. Распространенная эпителиальная (SJS, пемфигоид и др.)

  2. Воспалительная фиброзно-инфильтративная (хроническое воспаление)

  3. Локальная рубцовая

Классификация патологии по степени ограничения просвета:

  1. Сужение (стриктура)

  2. Заращение (обструкция)

  3. Облитерация

Классификация патологии по прогрессированию:

  1. Стационарная

  2. Прогрессирующая

1.6 Клиническая картина заболевания или состояния (группы заболеваний или состояний)

Клинические проявления зависят от локализации патологии и ее патогенеза.

Дистопия СТ, как выворот, так и заворот, затрудняют попадание слезы в слезные протоки, наблюдается расширение слезного ручья и слезного озера.

Атрезия или облитерация СТ и/или СК и/или всех элементов слезных протоков сопровождаются слезотечением или слезостоянием.

При инфекционном поражении отмечается локальная и/или перифокальная воспалительная реакция с выделением гноя. Количество гноя зависит от места воспаления, величины просвета протоков, агрессивности инфекции. Каналикулит, как правило, проявляется локальным воспалением в пределах канальца и скоплением творожистых масс или конкрементов в его просвете. При этом экспрессия содержимого канальца затруднена, но лаваж по слезным протокам сохраняется.

При дакриоцистите надавливание на область СМ сопровождается выделением слизи и/или гноя из СТ. Как правило, гной обладает сливкообразной консистенцией и имеет желтоватый цвет. В ряде случаев выделения гноя не наблюдается несмотря на пальпаторно определяемое увеличение объема СМ. Это может быть связано с одновременным блокированием как устья канальцев, так и НСП.

Накопление слизи (мукоцеле) и/или гноя (пиоцеле) в СМ его кистовидным расширением может наблюдаться длительное время.

При активизации инфекции в мешке развивается острый гнойный дакриоцистит с покраснением кожи в проекции СМ и постоянным выделением значительного количества гноя из СТ.

В тех случаях, когда устье слезных канальцев закрыто, инфекционное воспаление развивается в полости мешка (эмпиема).

Распространение гнойно-воспалительного процесса за пределы слезного мешка в окружающее клетчаточное пространство (флегмонозный дакриоцистит) обостряет клиническую картину, развиваются выраженный отек вплоть до полного закрытия глазной щели, гиперемия кожи, боль, при этом могут возникать симптомы общей интоксикации, повышение температуры.

Гнойное расплавление стенки слезного мешка происходит, как правило, в сторону поверхности кожи. Клиническая картина характеризуется разлитой гиперемией, выраженным локальным выбуханием, постепенным истончением кожи, в итоге - формированием кожного свища.

2. Диагностика заболевания или состояния (группы заболеваний или состояний) медицинские показания и противопоказания к применению методов диагностики

Диагноз устанавливают на основании:

  • жалоб на слезотечение с выделением гноя из слезных точек или без него;
  • внешнего осмотра с выявлением нарушения анатомии и положения век, слезных точек;
  • нарушения проходимости слезных путей, выявленного при выполнении цветной слезно-носовой пробы;
  • определения физического препятствия в слезных путях, выявленного с помощью зондирования СОП;
  • визуализации прерывания тени контраста в слезных путях при рентгенологическом исследовании с контрастированием СОП (A06.26.004 Контрастная рентгенография слезной железы и слезного протока).

2.1 Жалобы и анамнез

  • Рекомендуется сбор анамнеза и жалоб при патологии глаза (А01.26.001) для всех пациентов со слезотечением [1-5] с целью диагностики заболевания.

Уровень убедительности рекомендаций С (уровень достоверности доказательств – 5)

Комментарии: при сборе жалоб следует уточнить наличие слезотечения, сухости, скопления после сна засохшего экссудата на ресницах, гнойных выделений из слезных точек, отмечают количество выделений и их характер. Отмечают затруднения носового дыхания и совпадение его с усилением слезотечения.

Из анамнеза выясняют давность жалоб, возможные причины, временные совпадения с другими заболеваниями, наличие риносинуситов в прошлом.

2.2 Физикальное обследование

  • Рекомендуется для всех пациентов со слезотечением – внешний осмотр челюстно-лицевой области (А01.07.005), визуальное исследование глаз (А01.26.002) с целью оценки изменения положение век, формы глазной щели, внутреннего угла глаза, слезных точек, движений век [1-9].

Уровень убедительности рекомендаций С (уровень достоверности доказательств – 5) 

  • Рекомендуется всем пациентам при подозрении на патологию слезных протоков проводить пальпацию челюстно-лицевой области (А01.07.006), пальпацию при патологии глаз (А01.26.003) в частности – в проекции слёзного мешка - компрессионная проба с оценкой выделений из слезных точек [1-5].

Уровень убедительности рекомендаций С (уровень достоверности доказательств – 5)

Комментарии: с помощью пальпации определяют положение и мобильность век, изменение объема и консистенции слезного мешка, возможность экспрессии его содержимого. 

  • Рекомендуется всем пациентам с эпифорой – проведение канальцевой пробы (носовой пробы, слезно-носовой пробы) (А02.26.019) с целью проверки проходимости слезных протоков и оценки активного слезооттока [1-5, 10-16, 34].

Уровень убедительности рекомендаций С (уровень достоверности доказательств – 4)

Комментарии: цветная слёзно-носовая проба (проба Веста) заключается в инстилляции красящего раствора (например, флуоресцеина, колларгола и др.) и оценки двух параметров: исчезновения красителя из конъюнктивального мешка (визуальное наблюдение) и появления красителя в полости носа (окрашивание турунды, введенной в нижний носовой ход, риноэндоскопия). В норме красящее вещество проходит из конъюнктивальной полости в полость носа за 5-10 мин.

Двойная проба Веста может быть проведена с целью определения доли ринита в развитии клинической картины. После закапывания сосудосуживающих средств в нос повторяют инстилляцию красящего вещества в конъюнктивальный мешок и сравнивают результат с результатом первой пробы Веста. Уменьшение времени прохождения красящего вещества по слезным протокам в нос свидетельствует о риногенной природе эпифоры.

2.3 Лабораторные диагностические исследования

  • Рекомендуется пациентам с гнойным дакриоциститом при отсутствии эффекта от первично назначенных противомикробных препаратов для местного применения (S01A) широкого спектра действия в течение 2 недель микроскопия содержимого конъюнктивальной полости (А12.26.022), микробиологическое (культуральное) исследование отделяемого конъюнктивы на аэробные и факультативно-анаэробные условно-патогенные микроорганизмы (А26.26.004) с целью идентификации инфекционного микрофлоры и определение чувствительности микроорганизмов к антимикробным химиотерапевтическим препаратам (А26.30.004) [17, 18, 22].

Уровень убедительности рекомендаций С (уровень достоверности доказательств – 5)

2.4 Инструментальные диагностические исследования

  • Рекомендуется всем пациентам с эпифорой биомикроскопия глаза (A03.26.001) с целью оценки формы, положения, размеров слезных точек, состояния конъюнктивы и роговицы, оценки слезной пленки и слезного ручья [1-5].

Уровень убедительности рекомендаций С (уровень достоверности доказательств – 5)

  • Рекомендуется промывание слезных путей (A11.26.004) пациентам с эпифорой нейтральными растворами с целью подтверждения или исключения недостаточности СОП, а также оценки содержимого слезного мешка [1-5, 19-21].

Уровень убедительности рекомендаций С (уровень достоверности доказательств – 4)

Комментарии: промывание слезных протоков проводят через тупоконечную канюлю для промывания слёзных путей (РЗН 2018/7824) нейтральными для слизистого эпителия растворами. Результат промывания оценивают по соотношению антеградного и ретроградного тока промывной жидкости, появлению жидкости в носовой полости, а также по наличию гноя в случае ретроградного тока [1, 2]. 

Возможно, по показаниям, диагностическое зондирование слезных канальцев, активация слезных точек (A16.26.011), зондирование слезно-носового канала (A11.26.005).

Для зондирования канальцев, слезного мешка и носослезного протока используют конические и цилиндрические зонды (РЗН 2024/24284 «Инструмент зондирующий»). Особое внимание обращают на атравматичность процедуры в связи с риском образования ложных ходов, избегая чрезмерных усилий [5, 8, 35, 36].

После расширения слезной точки коническим зондом в исследуемый слезный каналец вводят цилиндрический зонд. При зондировании канальцев необходимо убедиться, что зонд, не встречая по своему ходу мягкотканных препятствий, упирается в медиальную стенку слезного мешка, при этом следует помнить, что формирование «ложного хода» в случае недостаточно деликатного зондирования может создать искаженное представление о результатах исследования.

Процедуру следует выполнять аккуратно, не повреждая слизистую, для чего целесообразно смазать зонд глазной мазью или глазным гелем, а при продвижении зонда по слезному канальцу слегка вращать его. Чтобы зонд не упирался в слизистую оболочку канальца, следует постоянно удерживать веко в слегка натянутом кнаружи положении. После того, как зонд, пройдя по канальцу, упрется во внутреннюю стенку слезного мешка (ощущается в виде костной плотности подлежащей слезной ямки), веко отпускают. Зонд переводят в вертикальное положение и осторожно продвигают вдоль внутренней стенки слезного мешка в направлении верхней части носогубной складки в носослезный проток. При этом зонд проходит в носослезный проток, фиксируясь в нем. Зондировать носослезный проток (особенно взрослым пациентам) целесообразно через верхний слезный каналец. В ходе зондирования оценивают наличие препятствий (в виде сужения или полного стеноза) в слезном канальце или носослезном протоке при продвижении зонда. При нормальной проходимости слезоотводящих путей зонд свободно достигает костной стенки слезной ямки, а затем, по мере его продвижения по носослезному протоку, также не встречает препятствий. В конечном счете зонд упирается в дно нижнего носового хода. На пути зонда возможно появление препятствия как в виде сужения просвета, так и полного заращения исследуемого участка слезоотводящих путей. В таких случаях локализуют удаленность стенозированного участка, замерив длину отрезка зонда, введенного в слезоотводящие пути. Сложности обычно возникают при диагностике стеноза устья слезных канальцев. В таком случае зонд упирается в плотно-эластическое препятствие, как правило, прижатое зондом к кости слезной ямки. Помочь может оттягивание века кнаружи, после чего подозрительный на стеноз участок канальца смещается навстречу зонду и легче обнаруживает себя [1, 23]. 

  • Рекомендуется проведение риноскопии (А03.08.004) пациентам с непроходимостью СОП с целью выявления анатомических особенностей полости носа в зоне расположения слезного мешка и носослезного протока [24].

Уровень убедительности рекомендаций С (уровень достоверности доказательств – 5)

2.5 Иные диагностические исследования

  • Рекомендуется пациентам с анамнестическими сведениями о патологии носа и/или околоносовых пазух, с сопутствующими факторами, инициирующими затруднение носового дыхания, такими как искривление перегородки носа, хронический ринит различной этиологии, заболевания околоносовых пазух и зубочелюстной системы, опухолевые процессы, специфические заболевания, консультация врача-оториноларинголога с целью определения рациональной тактики комплексного лечения [23, 25].

Уровень убедительности рекомендаций С (уровень достоверности доказательств – 5) 

  • Рекомендуется пациентам с нарушением проходимости слёзоотводящих путей в качестве дополнительной аппаратной диагностики с целью уточнения анатомических особенностей носо-орбитальной области и формы слезных протоков, выявления патологических участков  проведение контрастной рентгенографии слёзных путей (А06.26.007) – (дакриоцистографии), компьютерной томографии лицевого отдела черепа (А06.03.002), в том числе с контрастированием слезных протоков, магнитно-резонансная томография лицевого отдела черепа (А05.03.004) [26-29].

Уровень убедительности рекомендаций С (уровень достоверности доказательств – 5)

3. Лечение, включая медикаментозную и немедикаментозную терапии, диетотерапию, обезболивание, медицинские показания и противопоказания к применению методов лечения

Лечение направлено на восстановление проходимости СОП, ликвидацию инфекционного воспаления, формирование обходных путей оттока слезы.

 3.1 Консервативное лечение

  • Рекомендуется пациентам с гнойными выделениями – противоинфенкционная терапия местными противомикробными препаратами (S01A) широкого спектра действия с целью противодействия гнойному воспалению и местных осложнений [76-79].

Уровень убедительности рекомендаций С (уровень достоверности доказательств – 5)

Комментарии: местно в виде инстилляций в конъюнктивальную полость могут применяться:

- фторхинолоны (S01AE):  

офлоксацин** (S01AE01) – закапывают по 1 капле в конъюнктивальный мешок 2-4 раза в сутки не более 14 дней. Применяется у детей с 1 года по 1-2 капли раз в 4-6 часов.

Ципрофлоксацин** - по 1-2 капле 4 раза в день. При тяжелых инфекциях режим дозирования в первые 2 дня может включать инстилляции препарата по 1 или 2 капли каждые 2 часа в период бодрствования. Длительность терапии препаратом по заявленным показаниям не должна превышать 21 дня. Применяется у детей с рождения по 1-2 капли раз в 4 часа.

Левофлоксацин** - по 1-2 капле в пораженный(ые) глаз(а) каждые два часа до 8 раз в сутки в период бодрствования в течение первых 2 суток, затем 4 раза в сутки с 3 по 5-й дни лечения Средняя продолжительность курса терапии составляет 5 дней. Применяется у детей с 1 года по 1-2 капли каждые 2 часа до 8 раз в сутки.

Моксифлоксацин** - по 1 капле 3 раза в день. Длительность курса терапии зависит от тяжести состояния пациента, клинических и бактериологических особенностей инфекционного процесса. Применяется у детей с 1 года по 1 капле 3 раза в день); Курс лечения может продолжаться 7-10 дней.

- антибиотики (S01AA):

нетилмицин (S01FF23) – глазные капли 0,3% – по 1-2 капли 3 раза в день. Применяется у детей с 3 лет по 1-2 капли 3 раза в сутки.

Тобрамицин** (S01AA12) - по 1-2 капли каждые 4 часа в течение при нетяжелом инфекционном процессе. При остром тяжелом инфекционном процессе 2 капли в конъюнктивальный мешок каждые 60 минут, с уменьшением частоты инстилляций препарата по мере уменьшения явлений воспаления. Для профилактики инфекционных осложнений после офтальмологических оперативных вмешательств по 1–2 капли 3–4 раза в день в течение месяца после операции. Длительность лечения зависит от этиологии инфекции и может варьироваться от нескольких дней до нескольких недель. Применяется у детей с 2 мес. - курс лечения 5-10 дней.

Хлорамфеникол назначается по 1 капле 3–4 раза в день, применяется у взрослых и детей с возраста 4 недель. Курс лечения 7-10 дней.

Тетрациклин** в форме глазной мази назначается по 0,5-1 см от 3-4 раза в день. Применяется у взрослых и у детей с 8 лет. Курс лечения может продолжаться 5-7 дней.

Эритромицин в форме глазной мази назначается по 0,5-1 см, закладывая за нижнее веко в виде полоски, 3 раза в день. Продолжительность лечения не должна превышать 14 дней. Применяется у взрослых и у детей с 0 лет.

- другие противомикробные препараты (S01AX):

пиклоксидин (S01AX16) – 2-6 раз в сутки, продолжительность лечения 10 дней; у детей с 0 лет, бензилдиметил-миристоиламино-пропиламмоний (S03AA) по 1 капле до 6 раз в сутки в течение 7–10 дней.

После проведения бактериологического исследования назначают препараты целенаправленного действия на основании определения чувствительности флоры.

Целесообразно пациентам с обострением хронического дакриоцистита при наличии слезных точек и восстановленной проходимости слезных протоков проводить курс промываний слезных путей (А11.26.004) антибактериальными препаратами системного действия (J01) (1-3 сеанса). 

  • Рекомендуется пациентам с накоплением слизи или гноя при отсутствии признаков флегмонозного/абсцедирующего дакриоцистита – компрессия слезного мешка с целью эвакуации содержимого и одновременное местное применение противомикробных препаратов (S01A) [1, 5, 79].

Уровень убедительности рекомендаций С (уровень достоверности доказательств – 5)  

  • Рекомендуется пациентам с признаками острого гнойного дакриоцистита применение антибактериальных препаратов системного действия (J01) с целью профилактики внеочаговых осложнений [1, 32, 33].

Уровень убедительности рекомендаций С (уровень достоверности доказательств – 5) 

  • Рекомендуется пациентам с хроническим гнойным дакриоциститом до назначения хирургического лечения – промывание слёзных путей (А11.26.004) противоинфекционными препаратами с частотой от 1 до 4 раз в месяц с целью [1, 24, 32, 76, 77].

Уровень убедительности рекомендаций С (уровень достоверности доказательств – 5)  

3.2 Хирургическое лечение

  • Рекомендуется пациентам с признаками дакриоцистита/каналикулита при отсутствии долговременного эффекта от консервативного лечения показано хирургическое лечение с целью формирования путей оттока слезы [2, 3, 23, 32].

Уровень убедительности рекомендаций С (уровень достоверности доказательств – 5)

Комментарии: пациентам с эпифорой и недостаточностью слезоотводящих протоков при отсутствии признаков дакриоцистита возможно проведение хирургического лечения, направленное на восстановление слезоотведения с целью уменьшения слезотечения.

Хирургическое лечение слезных точек:

Пациентам с дистопией, сужением или заращением слезных точек и/или канальцев возможно проведение хирургического лечения, направленного на восстановление просвета слезных точек и/или канальцев: A16.26.005 Удаление камней слезных канальцев, A16.26.136 Расщепление слезных точек и канальцев, A16.26.144 Разрез слезных точек и слезных канальцев, A16.26.007.003 Имплантация обтуратора слезной точки, 16.26.007.002 Интубация слезных протоков, A16.26.011 Зондирование слезных канальцев, активация слезных точек, A16.26.020 Устранение энтропиона или эктропиона, A16.26.127.002 Кантопластика медиальная [1, 5, 8, 37-42].

Хирургическое лечение при дислокации слезных точек направлено на восстановление их прилегания к глазному яблоку. В зависимости от причин дислокации, хирургические методы различаются.

При дислокации слезной точки за счет атонии нижнего века операцию производят со стороны тарзальной конъюнктивы. Из конъюнктивы ниже слезной точки выкраивают и иссекают различного размера и конфигурации лоскуты. Края раны зашивают. При дислокациях слезных точек, которые возникают в результате рубцовых изменений кожи век, применяют свободную кожную пластику нижнего века.

При стенозе слезных точек возможно проведение серии бужирований (А16.26.011 зондирование слёзных канальцев, активация слёзных точек) с целью их расширения или применение перфорированной пробки для слезной точки (РЗН 2019/9297 Предустановленнный лакримальный обтуратор слёзных точек) [37]. При неудовлетворительном результате выполняют расширение слезной точки хирургическим путем. Данная операция имеет множество модификаций. Суть их заключается в рассечении сфинктера слезной точки или в рассечение слезной точки с удалением фрагмента внутренней стенки канальца.  При облитерации слезной точки и сохранности слезного канальца формируют новую слезную точку, которая располагается на 1,0-1,5 мм медиальнее места ее предполагаемого нормального расположения [37-42]. 

Хирургическое лечение слезных канальцев

  • Рекомендуется пациентам с каналикулитом хирургическое лечение – вскрытие и санация слезного канальца (A16.26.136 Расщепление слезных точек и канальцев, A16.26.144 Разрез слезных точек и слезных канальцев) с целью купирования гнойного воспаления [1, 3, 38, 43-45].

Уровень убедительности рекомендаций С (уровень достоверности доказательств – 4)

Комментарий: устранение локальных обструкций канальца возможно с помощью курсов бужирования (Зондирование слёзных каналов А16.26.011) цилиндрическими зондами (РЗН 2024/24284). Эффективность лечения зависит от интенсивности рубцевания и протяженности обструкции.

Лечение облитерации канальцев с помощью бужирования, как правило, безрезультатны.

Канальцевые облитерации можно анатомически классифицировать как проксимальные (до 3 мм от слезной точки), среднего уровня (от 3 мм до 6 мм) и дистальные (> 6 мм от слезной точки).

Проксимальную облитерацию слезного канальца можно лечить, выполняя пунктопластику (А16.26.007 пластика слёзных точек и слёзных канальцев): выполняют поперечный разрез в проекции сохранного канальца, отыскивают его просвет и на этом мете формируют слезную точку, иссекая заднюю стенку канальца. В просвет канальца временно устанавливают имплантат (А16.26.007002 Интубация слёзных протоков) [45].

В качестве имплантатов для слёзных канальцев могут быть использованы: микродренажи офтальмологические для коррекции слёзоотводящих путей (РЗС 2020/13101 от 31.12.2020 г.), микродренажи офтальмологических силиконовые (ФСР 2010/07232 от 3.08.2017 г.).

При облитерации средней трети канальца проводят попытку разрушения стриктуры зондами (А16.26.011 Зондирование слёзных канальцев). При отсутствии эффекта от бужирования, возможно, проведение неполного дозированного рассечения канальца (Разрез слезных точек и слезных канальцев А16.26.144), формирование новой слезной точки медиальнее зоны облитерации, протезирование канальца имплантатами (А16.26.007002 Интубация слёзных протоков).

При облитерации дистальной части слезных канальцев свою эффективность показала баллонная дакриопластика (А16.26.007.001 Дилятация слёзных протоков экспандерами) [57-62].

Пластика слёзных точек и слёзных канальцев (А16.26.007), осуществляемая с помощью эндоскопической техники (Система видеоэндоскопическая для диагностики и лечения слёзного канала LAC-29FY РЗН 2017/5868) – дакриоэндоскопия, позволяет проводить реканализацию канальцев с помощью микроэндоскопически контролируемой трепанации, а также дакриоринотомии, микродрельной дакриопластики или лазерной дакриопластики [59, 63-65].  

При невозможности восстановления проходимости слезных канальцев выполняют операцию лакориностомию (А16.26.010.002). 

Пациентам с полным заращением или атрезией слезных канальцев возможно хирургическое лечение путем формирования обходных путей оттока методами: 1) создание анастомоза между конъюнктивальной полостью и слезным мешком/полостью носа; 2) имплантация лакопротеза [8, 67].

A16.26.010 Конъюнктиводакриостомия, конъюнктивориностомия

A16.26.010.001 Лакоцистостомия с постоянной интубацией

A16.26.010.002 Лакориностомия с имплантацией лакопротеза 

Хирургическое лечение носослезного протока

  • Рекомендуется пациентам с сужением носослезного протока или короткой обструкцией расширение протока, реканализация СОП с интубацией - дилатация слезных протоков экспандерами для взрослых (А16.26.007.001) и/или интубация слезных протоков с целью восстановления проходимости СОП у всех пациентов (А16.26.007.002) [48, 51, 54, 55, 57, 58, 62, 68, 83].

Уровень убедительности рекомендаций В (уровень достоверности доказательств – 3)

Лечение абсцедирующего дакриоцистита

  • Рекомендуется пациентам с абсцедирующим дакриоциститом – чрескожное вскрытие абсцесса, санация и дренирование гнойной полости (вскрытие флегмоны слезного мешка, разрез слезных точек и слезных канальцев А16.26.006) с целью купирования гнойного воспаления [5, 30, 79].

Уровень убедительности рекомендаций С (уровень достоверности доказательств – 5)

Дакриоцисториностомия

  • Рекомендуется пациентам с признаками дакриоцистита и отсутствием эффекта от консервативного лечения с целью восстановления проходимости СОП операция дакриоцисториностомия (А16.26.008), которая может быть выполнена наружным или эндоскопическим доступом (дакриоцисториностомия с использованием эндоскопических технологий А16.26.009.001, дакриоцисториностомия с интубацией и использованием эндоскопических технологий А16.26.009.001) [1-5, 23, 24, 32, 35, 74].

Уровень убедительности рекомендаций А (уровень достоверности доказательств – 1)

Комментарий: дакриоцисториностомия наружным доступом проводится после разрешения острого гнойного дакриоцистита.

Дакриоцисториностомия эндоскопическим доступом может быть выполнена даже на фоне активного гнойного дакриоцистита.

В процессе интубации СОП для проведения стента по всем участкам СОП используют различные проводники, входящие в состав лакримальных интубационных наборов (РЗН 2019/9292 от 27.11.2019 г.): полый зонд с леской, систему Ритленга, систему Кроуфорда, Бика, Монока и др.). 

Дакриоцистэктомия

  • Рекомендуется пациентам с рецидивирующим гнойным дакриоциститом и отсутствием эффекта от дакриоцисториностомии или невозможностью дакриоцисториностомии по общему клиническому состоянию – иссечение слезного мешка (дакриоцистэктомия А16.26.009) [75, 80-82].

Уровень убедительности рекомендаций С (уровень достоверности доказательств – 4)

Комментарий: пациентам с осложненным соматическим состоянием, тяжелым нарушением анатомии носо-орбитальной области возможно иссечение слезного мешка без предварительной дакриоцисториностомии. 

3.3 Иное лечение

– не применяется.

4. Медицинская реабилитация и санаторно-курортное лечение, медицинские показания и противопоказания к применению методов медицинской реабилитации, в том числе основанных на использовании природных лечебных факторов

Медицинскую реабилитацию не проводят.

5. Профилактика и диспансерное наблюдение, медицинские показания и противопоказания к применению методов профилактики

Специфических методов профилактики не существует. 

  • Рекомендуется прием (осмотр, консультация) врача-офтальмолога повторный (B01.029.002) пациентов с признаками дакриоцистита, получающих консервативное лечение, для контроля эффективности лечения с целью предупреждения осложнений [76, 77, 78, 79].

Уровень убедительности рекомендаций С (уровень достоверности доказательств – 5)

Комментарии: после первичного осмотра и назначения противомикробных препаратов при острых воспалении или обострении хронического воспаления СОП требуется контроль за эффективностью лечения и возможна коррекция лечения после получения результатов бактериологического исследования назначают препараты целенаправленного действия на основании определения чувствительности флоры.

Целесообразно пациентам с обострением хронического дакриоцистита при наличии слезных точек и восстановленной проходимости слезных протоков проводить курс промываний слезных путей (А11.26.004) антибактериальными препаратами системного действия (J01) (1-3 сеанса). 

  • Рекомендуется прием (осмотр, консультация) врача-офтальмолога повторный (B01.029.002) пациентов с патологией СОП после хирургического лечения с проведением внешнего осмотра челюстно-лицевой области (А01.07.005), визуальное исследование глаз (А01.26.002) [1-6, 23, 24, 32, 35].

Уровень убедительности рекомендаций А (уровень достоверности доказательств – 1)

Комментарий: необходимо наблюдение за состоянием швов, положением интубационного материала, состояние полости носа и области соустья.

Кожные швы снимают на 10-14 сутки.

В течение 1-1.5 месяцев после проведения дакриоцисториностомии регулярно проводится эндориноскопия (А03.08.004.001 Эндоскопическая эндоназальная ревизия полости носа, носоглотки) для проведения санации полости носа в области соустья.

Интубационный материал удаляется через 6 месяцев после интубации слезных путей с последующим промыванием слезных путей (А11.26.004) нейтральными растворами.

Для субъективной оценки выраженности слезотечения у пациентов с эпифорой до и в процессе лечения возможно использование шкалы оценки эпифоры по Мунку (Приложение Г1) [3, 84-90]. 

  • Рекомендуется длительное диспансерное наблюдение - диспансерный приём (осмотр, консультация) врача-офтальмолога (В04.029.001) пациентов с непроходимостью СОП в послеоперационном периоде с целью профилактики рецидивов [1-5, 8, 10].

Уровень убедительности рекомендаций С (уровень достоверности доказательств – 4)

6. Организация оказания медицинской помощи

Врач-педиатр (прием (осмотр, консультация) врача-педиатра участкового первичный B01.031.003), врач-терапевт (прием (осмотр, консультация) врача-терапевта первичный B01.047.001) направляют пациента при наличии жалоб на слезотечение к врачу-офтальмологу офтальмологического консультативного кабинета.

Первичную диагностику осуществляет врач-офтальмолог офтальмологического кабинета.

Малые хирургические вмешательства, в том числе вскрытие и дренирование абсцесса, лечение каналикулита проводит врач-офтальмолог в условиях перевязочной или дневного стационара.

Сложные хирургические вмешательства проводит врач-офтальмолог в условиях офтальмологического стационара.

Показания для госпитализации в офтальмологический стационар: планирование сложного хирургического вмешательства. 

Показания к выписке пациента из офтальмологического стационара: отсутствие осложнений, отсутствие гнойного воспаления.

7. Дополнительная информация (в том числе факторы, влияющие на исход заболевания или состояния)

Дополнительной информации нет.

Критерии оценки качества медицинской помощи

image.png

Список литературы

  1. Школьник С.Ф. Современные подходы к диагностике и лечению заболеваний слезоотводящего тракта. // Практическая медицина, №4 (59), 2012. С. 173 – 176.

  2. Школьник Сергей Филиппович. Малоинвазивные технологии в диагностике и лечении дакриостенозов и воспалительных заболеваний слезоотводящего тракта : Дис. ... доктора медицинских наук: 14.01.07 ; 14.01.03 / Школьник Сергей Филиппович; [Место защиты: Национальный медицинский исследовательский центр Межотраслевой научно-технический комплекс «Микрохирургия глаза» имени академика С.Н. Федорова Министерства здравоохранения Российской Федерации]. — Москва, 2020. — 300 с.

  3. Атькова Е.Л. Системный подход к диагностике и лечению дакриостеноза: специальность 14.00.08 «Глазные болезни»: автореферат диссертации на соискание ученой степени доктора медицинских наук / Атькова Евгения Львовна ; ФГБУ «Московский научно-исследовательский институт глазных болезней им. Гельмгольца». – Москва, 2019. – 41 с. – Место защиты : ФГБНУ Научно-исследовательский институт глазных болезней. – Текст : непосредственный.

  4. Офтальмология: национальное руководство / под ред. С.Э. Аветисова, Е.А. Егорова, Л.К. Мошетовой, В.В. — М.: ГЭОТАР-Медиа, 2008. — 944 с.

  5. Черкунов Б.Ф. Болезни слезных органов: монография / Б.Ф. Черкунов; М-во здравоохранения Рос. Федерации. Департамент здравоохранения администрации Самар. обл., Самар. гос. мед. ун-т. – Самара: ООО Офорт, 2001. – 295 с

  6. Аветисов Э.С. Руководство по детской офтальмологии / Э.С. Аветисов, Е.И. Ковалевский, А.В. Хватова. – М.: Медицина, 1987. – 496 с

  7. Белоглазов В.Г. Ранняя диагностика, клиника и лечение заболеваний слезоотводящей системы у детей: методические рекомендации / В.Г. Белоглазов. – М., 1989. – 12 с.

  8. Малиновский Г.Ф. Практическое руководство по лечению заболеваний слезных органов / Г.Ф. Малиновский, В.В. Моторный. – Минск: Белорусская наука, 2000. – 192 с.

  9. Тейлор Д. Детская офтальмология / / Д. Тейлор, К. Хойт, пер. с англ. под общ. ред. Э.В. Егоровой. – М.: БИНОМ, 2007. – 246 с.

  10. Ali, M.J. Simpl vs complex nasolacrimal dact obstruction: etiology, management and outcomes / M. J. Ali, S. Kamal, A. Gupta, M.H. Ali, M.N. Naik // Int Forum Allergy Rhinol. – 2015. – Feb. – Vol. 5, № 2. – Р.174–177.

  11. Nagaraju G, Samhitha H. R, Kailash P. Chhabria, Rishika H. “Efficacy of Fluorescein Dye Disappearance Test in the Diagnosis of Lacrimal System outflow Obstruction”. Journal of Evidence based Medicine and Healthcare; Volume 2, Issue 10, March 09, 2015; Page: 1377-1386.

  12. Архипова Е.Н. Оптимизация методов исследования заболеваний слезоотводящих путей: Автореф. дис. … канд. мед. наук: 14.01.07 г. М., 2014. – 24 с.

  13. Атькова Е.Л. Современные возможности диагностики нарушений слезопроведения / Е.Л.Атькова, В.Г. Белоглазов, С.А. Эль-Саед, Е.Н. Архипова // Офтальмохирургия. – 2010. – № 1. – С. 58–61.

  14. Конторович Ю.И. К методике проведения канальцевой пробы / Ю.И. Конторович // Вестник офтальмологии. – 1961. – № 2. – С. 53–55.

  15. Чиненов И.М. Усовершенствование методов ранней диагностики и эффективности восстановления нарушений слезоотведения у детей: Автореф. дис. ... канд. мед. наук: 14.00.08. М., 1997. – 22 с.

  16. Шимко Ю.Н. Оптимизация диагностики и лечения патологии слезоотводящей системы на поликлиническом этапе: Автореф. дис… канд. мед. наук: 14.01.07. М., 2011. – 23 с.

  17. Исследование проходимости слезоотводящих путей при патологии полости носа и околоносовых пазух  Мирошниченко А.П., Храппо Н.С., Соловьева Л.В. Практическая медицина. 2016. № 2-2 (94). С. 24-26.

  18. Давыдов Д.В., Иванова З.Г., Юсипова Э.Р., Маресьева Е.П., Джандарова Д.Т., Анцифирова Н.Г. Анализ микробиологических исследований у пациентов с эпифорой // Рефракционная хирургия и офтальмология. – 2004. – Т .4. – № 2. – С.29-31.

  19. Скойбедо И.Е. Методика проведения анестезии при зондировании слезно-носового протока у детей / И.Е. Скойбедо, С.Г. Ефимов, В.Н. Болотников, Ф.С. Королихин, Д.А. Докашенко // Вестник оренбургского государственного университета. – 2015. – Т. 187, № 12. – С. 204–206.

  20. El-Mansoury, J. Results of late probing for congenital nasolacrimal duct obstruction / J. El-Mansoury, J.H. Calhoun, L.B. Nelson, R.D. Harley // Ophthalmology. – 1986. – Vol. 93, № 8. – Р. 1052–1054.

  21. Gupta, A.Buried Probe in Complex Congenital Nasolacrimal Duct Obstructions: Clinical Profiles and Outcomes / A. Gupta, S. Kamal, M.J. Ali, M.N. Naik // Ophthal Plast Reconstr Surg. – 2015. – Jul-Aug. – Vol. – 31, № 4. – Р. 318–320.

  22. Боровских Е.В., Боробова И.М., Егоров В.В. Микробный спектр и чувствительность к антибиотикам микрофлоры, встречающейся у больных с воспалительными заболеваниями // Офтальмологические ведомости. – 2014. – Т. 7. – № 1. – С. 13-18.

  23. Заболевания носа и околоносовых пазух: эндомикрохирургия / Г.З. Пискунов, С.З. Пискунов, В.С. Козлов, А.С. Лопатин. – Москва : Коллекция «Совершенно секретно», 2003. – 208 с.

  24. Белоглазов В.Г. Клинические аспекты эндоназальной хирургии стенозов и непроходимости слезоотводящих путей: специальность 14.00.08 «Глазные болезни» : автореферат диссертации на соискание ученой степени доктора медицинских наук / Белоглазов Владимир Георгиевич. – Москва, 1979.

  25. Сoncha bullosa в практике оториноларинголога. Карпищенко С.А., Лавренова Г.В., Оганян К.А. Российская ринология. 2023. Т. 31. № 3. С. 206-211.

  26. Атькова Е.Л. Диагностическая значимость компьютерной томографии и магнитно-резонансной томографии при дакриостенозах / Е.Л. Атькова, И.С. Федотов, Е.Н. Архипова // Сборник тезисов VIII Всероссийской научно-практической конференции с международным участием «Федоровские чтения – 2009». – М., 2009. – С. 341–342.

  27. Атькова Е.Л. Функциональная мультиспиральная компьютерная томография в диагностике патологии слезоотведения. / Е.Л. Атькова, И.В. Бодрова, Е.Н. Архипова, Н.П. Ставицкая // Тезисы докладов П съезда лучевой диагностики Сибири. – Томск, 2012. – С. 7–8.

  28. Атькова Е.Л. Неинвазивный способ контрастирования слезоотводящих путей при проведении мультиспиральной компьютерной томографии / Е.Л. Атькова, Е.Н. Архипова, Н.П. Ставицкая, Н.Н. Краховецкий // Офтальмологические ведомости. – 2012. – № 2. – С. 35–58.

  29. Moran, C.C.Helican CT with topical water-soluble cantrast media for imaging of the lacrimal drainage apparatus / C.C. Moran, K. Buckwalter, K.S. Caldermeyer, R.R. Smith // AJR Am J Roentgenol. – 1995. – Vol. 164. – P. 995–996.

  30. Астахов Ю.С. Современные методы диагностики и лечения заболеваний слезных органов / Ю.С. Астахов, М.А. Рябова, Н.Ю. Кузнецова, К.А. Дерен // Материалы научно-практической конференции ГУ НИИ глазных болезней РАМН. – М., 2005. – С. 41–45.

  31. Каторгина О.А. Раннее активное консервативное лечение флегмонозного дакриоцистита у детей / О.А. Каторгина, С.Н. Грицюк // Офтальмологический журнал. – 1972. – № 7. – С. 512–514.

  32. Бржеский В.В. Заболевания слезного аппарата / В.В. Бржеский, Ю.С. Астахов, Н.Ю. Кузнецова. – Санкт-Петербург, 2009. – 17 с.

  33. Сефералиева Р.Э. Лечение острого гнойного дакриоцистита методом пункции слезного мешка / Р.Э. Сефералиева // Теоретические и практические аспекты современной медицины : Сборник материалов 95-й Всероссийской научно-практической конференции, посвящённой десятилетию науки и технологий в России, Симферополь, 06 апреля 2023 года. – Симферополь: Федеральное государственное автономное образовательное учреждение высшего образования "Крымский федеральный университет имени В.И. Вернадского" (Медицинская академия имени С.И. Георгиевского - структурное подразделение), 2023. – С. 206-207. – EDN GUPBGR.

  34. Конторович Ю.И. К методике проведения канальцевой пробы / Ю.И. Конторович // Вестник офтальмологии. – 1961. – № 2. – С. 53–55.

  35. Состояние дакриологической помощи на современном этапе / О.Ф. Михеева, С.Ф. Школьник, Н.П. Паштаев, О.А. Волков // Вестник Тамбовского университета. Серия: Естественные и технические науки. – 2017. – Т. 22, № 6-2. – С. 1492-1502. – DOI 10.20310/1810-0198-2017-22-6-1492-1502. – EDN YRNTQH.

  36. Катаев М.Г. Результаты консервативного лечения непроходимости слёзоотводящих путей // 8 съезд офтальмологов Росси: тез.докл. М., 2005, с 648.

  37. Konuk O, Urgancioglu B, Unal M. Long-term success rate of perforated punctal plugs in the management of acquired punctal stenosis. Ophthalmic Plast Reconstr Surg. 2008 Sep-Oct;24(5):399-402. [PubMed]

  38. JONES LT. The cure of epiphora due to canalicular disorders, trauma and surgical failures on the lacrimal passages. Trans Am Acad Ophthalmol Otolaryngol. 1962 Jul-Aug;66:506-24. [PubMed]

  39. Murdock J, Lee WW, Zatezalo CC, Ballin A. Three-Snip Punctoplasty Outcome Rates and Follow-Up Treatments. Orbit. 2015 Jun;34(3):160-3. [PubMed]

  40. Shahid H, Sandhu A, Keenan T, Pearson A. Factors affecting outcome of punctoplasty surgery: a review of 205 cases. Br J Ophthalmol. 2008 Dec;92(12):1689-92. [PubMed]

  41. Hussain RN, Kanani H, McMullan T. Use of mini-monoka stents for punctal/canalicular stenosis. Br J Ophthalmol. 2012 May;96(5):671-3. [PubMed]

  42. Edelstein J, Reiss G. The wedge punctoplasty for treatment of punctal stenosis. Ophthalmic Surg. 1992 Dec;23(12):818-21. [PubMed]

  43. Бастриков Н.И. Болезни слёзных органов и способы их лечения. – Ростов-на-Дону, 2007. – 256 с.

  44. Kaliki S, Ali MJ, Honavar SG, Chandrasekhar G, Naik MN. Primary canaliculitis: clinical features, microbiological profile, and management outcome. Ophthalmic Plast Reconstr Surg. 2012;28:355–60. doi: 10.1097/IOP.0b013e31825fb0cd. [DOI] [PubMed] [Google Scholar]

  45. Liarakos VS, Boboridis KG, Mavrikakis E &Mavrikakis I (2009): Management of canalicular obstructions. Curr Opin Oph-thalmol 20: 395–400.

  46. Nathoo NA, Rath S, Wan D, Buffam F. Trephination for canalicular obstruction: experience in 45 eyes. Orbit. 2013;32:281–84.doi:10.3109/01676830.2013.814685.

  47. Khoubian JF, Kikawwa DO, Gonnering RS. Trephination and silicone stent intubation for the treatment of canalicular obstruction: effect of the level of obstruction. Ophthal Plast Reconstr Surg. 2006;22:248–52. doi:10.1097/01.iop.0000226863.21961.35.

  48. Zadeng Z, Singh M, Singh U. Role of lacrimal canalicular trephination and mini-monoka stent in the management of idiopathic distal canalicular obstructions: our experience of 23 cases. Asia-Pac J Ophthalmol. 2014;3:27–31. doi:10.1097/APO.0000000000000002.

  49. Kong YJ, Choi HS, Jang JW, Kim SJ, Jang SY. Surgical outcome of canalicular trephination combined with endoscopic dacryocystorhinostomy in patients with distal or common canalicular obstruction. Korean J Ophthalmol. 2015;29:368–74. doi:10.3341/ kjo.2015.29.6.368.

  50. Shams PN, Pirbhai S, Selva D. A prospective outcomes study of membranous and solid distal common canalicular obstructions.Eye. 2016;30:621–26. doi:10.1038/eye.2016.11.

  51. Paik JS, Cho W, Yang S. Bicanalicular double silicone stenting in endoscopic dacryocystorhinostomy with lacrimal trephination in distal or common canalicular obstruction. Eur Arch Otorhinolaryngol. 2012;269:1605–11. doi:10.1007/s00405-011-1845-y.

  52. Baek BJ, Hwang GR, Jung DH, Kim IS, Sin JM, Lee HM. Surgical results of endoscopic dacryocystorhinostomy and lacrimal trephination in distal or common canalicular obstruction. Clin Experiment Otorhinolaryngol. 2012;5:101–06. doi:10.3342/ceo.2012.5.2.101.

  53. Haefliger IO, Piffaretti JM. Lacrimal drainage system endoscopic examination and surgery through the lacrimal punctum. Klin Monatsbl Augenheilkd. 2001;218:384–87. doi:10.1055/s-2001-15907.

  54.  Ali MJ. Canalicular and nasolacrimal duct recanalization. In:Ali MJ, editor. Principles and Practice of Lacrimal Surgery. 2nd ed. Singapore: Springer; 2018. p. 349–53

  55. Quaranta-Leoni FM, Fiorino MG, SerricchioF & Quaranta-Leoni F (2020):Management of proximal lacrimal obstruc-tions: a rationale. Acta Ophthalmol https://doi.org/10.1111/aos.14632 [Online ahead ofprint]

  56. Vahdani K & Rose GE (2019): Transcanalic-ular trephination for canalicular block afterdacryocystorhssinostomy. Ophthalmology126: 1589–1591

  57. Zoumalan CI, Maher EA, Lelli GJ Jr, Lisman RD. Balloon canaliculoplasty for acquired canalicular stenosis. Ophthal Plast Reconstr Surg. 2010;26:459–61. doi:10.1097/IOP.0b013e3181eea 303.

  58. Ko GY, Lee DH, Ahn HS, Yoon HK, SungKB & Song HY (2000): Balloon catheterdilation in common canalicular obstructionof the lacrimal system: safety and long-termeffectiveness. Radiology 214: 781–786

  59. Athanasiov PA, Madge S, Kakizaki H & SelvaD (2011): A review of bypass tubes forproximal lacrimal drainage obstruction.Surv Ophthalmol 56: 252–266

  60. Wilhelm KE, Hofer U, Textor HJ, Bóker T, Strunk H, Schild HH. Non-surgical fluoroscopically guided dacryoplasty of common canalicular obstructions. Cardiovasc Intervent Radiol. 2000;23:1–8. 59.

  61. Yang SW, Park HY, Kikkawa DO. Ballooning canaliculoplasty after lacrimal trephination in monocanalicular and common canalicular obstruction. Jpn J Ophthalmol. 2008;52:444–49. doi:10.1007/s10384-008-0598-7

  62. Атькова Е.Л., Ярцев В.Д., Резникова Л.В. Лечение стенозов устья слезных канальцев методом баллонной дакриопластики //РМЖ. Клиническая офтальмология. 2017. № 3. С. 131–134

  63. Steinhauer J, Norda A, Emmerich KH, Meyer-Rúsenberg HW. Laser canaliculoplasty. Ophthalmologe. 2000;97:692–95.

  64. Kuchar A, Novak P, Pieh S, Fink M, Steinkogler FJ. Endoscopic laser recanalization of presaccal canalicular obstruction. Br J Ophthalmol. 1999;83:443–47.

  65. Liarakos VS, Boboridis KG, Mavrikakis E, Mavrikakis I. Management of canalicular obstructions. Curr Opin Ophthalmol. 2009;20:395–400. doi:10.1097/ICU.0b013e32832ec3e0.

  66. Quaranta-Leoni FM, Fiorino MG, SerricchioF & Quaranta-Leoni F (2020):Management of proximal lacrimal obstruc-tions: a rationale. Acta Ophthalmol https://doi.org/10.1111/aos.14632 [Online ahead ofprint]

  67. Восстановление слезоотведения путем операции эндоскопической лакориностомии с лакопротезированием синтетическим биодеградируемым имплантатом / В.А. Ободов, В.А. Кузнецов, М.В. Гилев [и др.] // Отражение. – 2018. – № 1(6). – С. 151-155. – EDN XQHAEP.

  68. Ярцев В.Д. Баллонная дакриопластика при стенозах вертикального отдела слезоотводящих путей (экспериментально-клиническое исследование): Автореф. дис. … канд. мед. наук: 14.01.07. М., 2016. – 24 с.

  69. Красножен В.Н. Применение новых технологий в лечении патологии слезоотводящих путей. — Казань, 2005. — 40 с., ил.

  70. Van Swol JM, Myers WK, Nguyen SA, et al. Revision dacryocystorhinostomy: systematic review and meta-analysis. Orbit 2023;42:1-10. https://doi.org/10.1080/01676830.2022.2109178 10.1080/01676830.2022.2109178 [DOI] [PubMed] [Google Scholar]

  71. Orsolini MJ, Schellini SA, Souza Meneguim RLF, et al. Success of endoscopic dacryocystorhinostomy with or without stents: systematic review and meta-analysis. Orbit 2020;39:258-265. https://doi.org/10.1080/01676830.2019.1677726 10.1080/01676830.2019.1677726 [DOI] [PubMed] [Google Scholar]

  72. Vinciguerra A, Nonis A, Resti AG, et al. Influence of surgical techniques on endoscopic dacryocystorhinostomy: a systematic review and meta-analysis. Otolaryngol Head Neck Surg 2021;165:14-22. https://doi.org/10.1177/0194599820972677 10.1177/0194599820972677 [DOI] [PubMed] [Google Scholar]

  73. Evereklioglu, C., Sener, H., Polat, O.A. et al. Success rate of external, endonasal, and transcanalicular laser DCR with or without silicone stent intubation for NLD obstruction: a network meta-analysis of randomized controlled trials. Graefes Arch Clin Exp Ophthalmol 261, 3369–3384 (2023). https://doi.org/10.1007/s00417-023-06089-y

  74. Ing, E. B., Bedi, H., Hussain, A., Zakrewski, H., Ing, R., Nijhawan, N., … Winn, B. J. (2018). Meta-analysis of randomized controlled trials in dacryocystorhinostomy with and without silicone intubation. Canadian Journal of Ophthalmology. doi:10.1016/j.jcjo.2017.12.006

  75. Boynton, J. R. Role of dacryocysectomy in the management of failed dacryocystorhinostomy associated with chronic dacryocystitis / J. R. Boynton, M. A. Anawis. – Text : immediate // Ophthalmic. Surg. Lasers. – 1996. – Vol. 27, № 2. – P. 133–136.

  76. Егоров Е.А., Оганезова Ж.Г., Ставицкая Т.В. Офтальмофармакология. Руководство для врачей. М.: ГЭОТАР-Медиа, 2025; с. 483-488.

  77. Астахов Ю.С., Николаенко В.П. Офтальмология, Фармакотерапия без ошибок. М.: Е-ното, 2021; с. 335.

  78. Сравнительная оценка эффективности Вигамокса и Тобропта в отношении стафилококков – возбудителей острого бактериального дакриоцистита / Ю.С. Батищева, Л.Е. Федорищева, Н.Г. Ходакова [и др.] // Бюллетень медицинских интернет-конференций. – 2013. – Т. 3, № 3. – С. 701. – EDN PVWIQH.

  79. Аветисов С.Э., Егоров Е.А., Мошетова Л.К., Нероев В.В., Тахчиди Х.П. Офтальмология : национальное руководство. М.: ГЭОТАР-Медиа, 2024; с. 425-429.

  80. Tong, Jessica Y1,2; Selva, Dinesh1,2. Dacryocystectomy: A fibrin glue-assisted subfascial excision. Indian Journal of Ophthalmology 71(5):p 2260-2262, May 2023. | DOI: 10.4103/IJO.IJO_2667_22

  81. Daga J, Ali MJ. Endoscopic endonasal dacryocystectomy. Am J Ophthalmol Case Rep. 2024 Dec 24;37:102244. doi: 10.1016/j.ajoc.2024.102244. PMID: 39811416; PMCID: PMC11732574.

  82. Alam MS, Kundu D. Is dacryocystectomy effective in reducing epiphora? Indian J Ophthalmol. 2022 Dec;70(12):4416-4418. doi: 10.4103/ijo.IJO_972_22. PMID: 36453356; PMCID: PMC9940519.

  83. Бржеский В.В., Чистякова М.Н. Возможности комплексного лечения стенозов носослёзного протока у детей / Русский медицинский журнал, Клиническая офтальмология. – 2010, - Т11- №4. https://www.rmj.ru/articles/oftalmologiya/Vozmoghnosti_kompleksnogo_lecheniya_stenozov_nososleznogo_protoka_u_detey/

  84. Pleyen I., van den Bosch W., Bockholts D., Malder P., Paridaens D. Silicone intubation with or without balloon dacryocystoplasty in acquired partial nasolacrimal duct obstruction // Am. J. Ophthalmol. – 2007. – Vol. 144. – N 5. – P. 776-780.

  85. Pleyen I., Paridaens A. Bicanalicular silicone intubation in acquired partial nasolacrimal duct obstruction // Bull. Soc. Belge Ophthalmol. – 2008. – Vol. 309-310. – P. 23-26.

  86. Shams P.N., Pirbhai A., Selva D. A prospective outcome study of membranous and solid distal common canalicular obstructions // Eye (Lond). – 2016. – Vol. 30. – N 4. – P. 621-626.

  87. Singh S., Ali M.J., Mohamed A. Comparison of outcomes of 3-snip punctoplasty versus simple punctal dilatation with monocanalicular intubation for acquired punctal stenosis // Ophthal. Plast. Reconstr. Surg. – 2018. –Vol. 34. – N 4. –P. 375-377.

  88. Tsai, Ming-Jer & Lin, I-Wen & Lee, Su-Shin & Lai, Chung-Sheng. (2018). Stitch guide technique for bicanalicular nasal intubation in single canalicular laceration reconstruction. The Kaohsiung Journal of Medical Sciences. 34. 10.1016/j.kjms.2018.04.007.

  89. Alam MS, Kundu D. Is dacryocystectomy effective in reducing epiphora? Indian J Ophthalmol. 2022 Dec;70(12):4416-4418. doi: 10.4103/ijo.IJO_972_22. PMID: 36453356; PMCID: PMC9940519.

  90. Sipkova Z, Vonica O, Olurin O, Obi EE, Pearson AR. Assessment of patient-reported outcome and quality of life improvement following surgery for epiphora. Eye (Lond). 2017 Dec;31(12):1664-1671. doi: 10.1038/eye.2017.120. Epub 2017 Jun 16. PMID: 28622317; PMCID: PMC5733284.

Приложение А1. Состав рабочей группы по разработке и пересмотру клинических рекомендаций

  1. Атькова Е.Л. – заведующая отделом патологии слезного аппарата ФГБНУ «Научно-исследовательского института глазных болезней им. М.М. Краснова», доктор медицинских наук. Общероссийская общественная организация «Общество офтальмологов России», Всероссийская общественная организация «Российское общество ринологов».

  2. Бржеский В.В. – заведующий кафедрой офтальмологии ФГБОУ ВО СПбГПМУ, доктор медицинских наук, профессор. Общероссийская общественная организация «Общество офтальмологов России», Общероссийская общественная организация «Ассоциация врачей-офтальмологов».

  3. Захарова М.А. – научный сотрудник отдела реконструктивно-восстановительной окулопластики ФГАУ НМИЦ «Микрохирургия глаза» им. акад. С.Н. Федорова» Минздрава России, кандидат медицинских наук. Общероссийская общественная организация «Общество офтальмологов России».

  4. Карпищенко С.А. – заведующий кафедрой оториноларингологии с клиникой Первого СПГМУ им. акад. И.П. Павлова, доктор медицинских наук, профессор. Всероссийская общественная организация «Российское общество ринологов».

  5. Катаев М.Г. – заведующий отделом реконструктивно-восстановительной окулопластики ФГАУ НМИЦ «Микрохирургия глаза» им. акад. С.Н. Федорова» Минздрава России, профессор кафедры офтальмологии ИНПО, доктор медицинских наук, профессор. Общероссийская общественная организация «Общество офтальмологов России».

  6. Красножен В.Н. – заведующий кафедрой оториноларингологии Казанской государственной медицинской академии, доктор медицинских наук, профессор. Всероссийская общественная организация «Российское общество ринологов».

  7. Куликов А.Н. – начальник кафедры офтальмологии ВМА им. С.М. Кирова, заслуженный врач РФ, доктор медицинских наук, профессор. Общероссийская общественная организация «Общество офтальмологов России».

  8. Порицкий Ю.В. –  доцент кафедры офтальмологии ВМА им. С.М. Кирова, кандидат медицинских наук. Общероссийская общественная организация «Общество офтальмологов России».

  9. Школьник Г.С. – заведующая отделением реконструктивной окулопластической и лазерной хирургии, кандидат медицинских наук, врач-офтальмолог высшей квалификационной категории, Чебоксарский филиал ФГАУ НМИЦ «Микрохирургия глаза» им. акад. С.Н. Федорова» Минздрава России. Общероссийская общественная организация «Общество офтальмологов России».

  10. Ярцев В.Д. – ведущий научный сотрудник отдела патологии слезного аппарата ФГБНУ «Научно-исследовательского института глазных болезней им. М.М. Краснова», доктор медицинских наук. Общероссийская общественная организация «Общество офтальмологов России». Всероссийская общественная организация «Российское общество ринологов».

Конфликт интересов отсутствует.

Приложение А2. Методология разработки клинических рекомендаций

Целевая аудитория данных клинических рекомендаций:

1. Врачи-педиатры

2. Врачи общей практики (семейные врачи)

2. Врачи-офтальмологи

3. Врачи-оториноларингологи

Методы, использованные для сбора/селекции доказательств: поиск в электронных базах данных, анализ современных научных разработок по проблеме приобретённой патологии СОП в России и за рубежом; обобщение практического опыта российских и зарубежных специалистов; библиотечные ресурсы. Описание методов, использованных для сбора/селекции доказательств: доказательной базой для рекомендаций являются публикации, вошедшие в Кохрайновскую библиотеку, базы данных EMBASE и MEDLINE, а также монографии и статьи в ведущих специализированных рецензируемых отечественных медицинских журналах по данной тематике. Глубина поиска составляла 10 лет. Методы, использованные для оценки качества и силы доказательств: консенсус экспертов, оценка значимости в соответствии с рейтинговой схемой. 

Таблица 1. Шкала оценки уровней достоверности доказательств (УДД) для методов диагностики (диагностических вмешательств)

УДД

Расшифровка

1

Систематические обзоры исследований с контролем референтным методом или систематический обзор рандомизированных клинических исследований с применением метаанализа

2

Отдельные исследования с контролем референтным методом или отдельные рандомизированные клинические исследования и систематические обзоры исследований любого дизайна, за исключением рандомизированных клинических исследований, с применением метаанализа

3

Исследования без последовательного контроля референтным методом или исследования с референтным методом, не являющимся независимым от исследуемого метода, или нерандомизированные сравнительные исследования, в том числе когортные исследования

4

Несравнительные исследования, описание клинического случая

5

Имеется лишь обоснование механизма действия или мнение экспертов

Таблица 2. Шкала оценки уровней достоверности доказательств (УДД) для методов профилактики, лечения, медицинской реабилитации в том числе основанных на использовании природных лечебных факторов (профилактических, лечебных, реабилитационных вмешательств)

УДД

 Расшифровка

1

Систематический обзор рандомизированных клинических исследований с применением метаанализа

2

Отдельные рандомизированные клинические исследований и систематические обзоры исследований любого дизайна, за исключением рандомизированных клинических исследований с применением метаанализа

3

Нерандомизированные сравнительные исследования, в т.ч. когортные исследования

4

Несравнительные исследования, описание клинического случая или серии случаев, исследования «случай-контроль»

5

Имеется лишь обоснование механизма действия вмешательства (доклинические исследования) или мнение экспертов

Таблица 3. Шкала оценки уровней убедительности рекомендаций (УУР) для методов профилактики, диагностики, лечения, медицинской реабилитации, в том числе основанных на использовании природных лечебных факторов (профилактических, диагностических, лечебных, реабилитационных вмешательств)

УУР

Расшифровка

А

Сильная рекомендация (все рассматриваемые критерии эффективности (исходы) являются важными, все исследования имеют высокое или удовлетворительное методологическое качество, их выводы по интересующим исходам являются согласованными)

В

Условная рекомендация (не все рассматриваемые критерии эффективности (исходы) являются важными, не все исследования имеют высокое или удовлетворительное методологическое качество и/или их выводы по интересующим исходам не являются согласованными)

С

Слабая рекомендация (отсутствие доказательств надлежащего качества (все рассматриваемые критерии эффективности (исходы) являются неважными, все исследования имеют низкое методологическое качество и их выводы по интересующим исходам не являются согласованными)

Порядок обновления клинических рекомендаций.

Механизм обновления клинических рекомендаций предусматривает их систематическую актуализацию – не реже чем один раз в три года, а также при появлении новых данных с позиции доказательной медицины по вопросам диагностики, лечения, профилактики и реабилитации конкретных заболеваний, наличии обоснованных дополнений/замечаний к ранее утверждённым клиническим рекомендациям, но не чаще 1 раза в 6 месяцев.

Приложение А3. Справочные материалы, включая соответствие показаний к применению и противопоказаний, способов применения и доз лекарственных препаратов, инструкции по применению лекарственного препарата

  1. Актуальные инструкции к лекарственным препаратам, упоминаемым в данных клинических рекомендациях, можно найти на сайте http://grls.rosminzdrav.ru

  2. Международная статистическая классификация болезней и проблем, связанных со здоровьем (10-й пересмотр) (МКБ-10) (версия 2.27 от 02.09.2024 г.)

  3. Приказ Министерства здравоохранения РФ от 13 октября 2017 г. № 804н «Об утверждении номенклатуры медицинских услуг». Приказ Минздрава России от 13.10.2017 № 804н (ред. от 24.09.2020 г., с изм. от 26.10.2022 г.) "Об утверждении номенклатуры медицинских услуг" (Зарегистрировано в Минюсте России 07.11.2017 г. № 48808).

  4. Федеральный закон от 21.11.2011 г. № 323-ФЗ (ред. от 23.07.2025 г.) "Об основах охраны здоровья граждан в Российской Федерации" (с изм. и доп., вступ. в силу с 01.09.2025 г.).

  5. Приказ Минздрава России от 12.11.2012 г. № 902н (ред. от 01.02.2022 г.) "Об утверждении Порядка оказания медицинской помощи взрослому населению при заболеваниях глаза, его придаточного аппарата и орбиты" (Зарегистрировано в Минюсте России 13.12.2012 г. № 26116).

  6. Перечень жизненно необходимых и важнейших лекарственных препаратов для медицинского применения на 2025 год. Распоряжение Правительства РФ от 12.10.2019 № 2406-р (ред. от 15.01.2025 г.) «Об утверждении перечня жизненно необходимых и важнейших лекарственных препаратов на 2025 год, а также перечней лекарственных препаратов для медицинского применения и минимального ассортимента лекарственных препаратов, необходимых для оказания медицинской помощи».

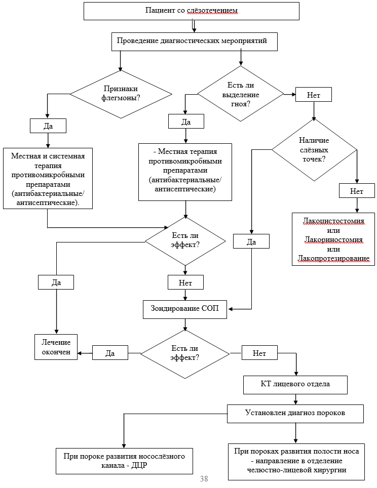
Приложение Б. Алгоритмы действий врача

image.png

Приложение В. Информация для пациента

Жалобы на слезотечение в числе прочих заболеваний глаз могут быть связаны с сужением или заращением слезных протоков. Застой слезы и присоединение инфекции часто сопровождаются появлением гнойных выделений из слезных точек и может привести к тяжелому воспалительному процессу в тканях вокруг слезного мешка – абсцессу или флегмоне слезного мешка, которое требует активных лечебных мероприятий, в том числе, хирургических. Чаще всего патология слезоотводящих путей проявляется хроническим дакриоциститом. Наличие гноя может привести к осложнениям со стороны глаза и является противопоказанием для внутриглазных операций, например, экстракции катаракты. Как правило, для лечения дакриоцистита требуется хирургическое вмешательство. Для выяснения причин слезотечения необходимо тщательное обследование с применением инструментальных методов. Но в ряде случаев слезотечение обусловлено заращением слезных путей и не сопровождается гнойным воспалением. В таких случаях консервативное и хирургическое лечение могут быть неэффективными, но клиническое состояние не представляет угрозы для глаза.

Эффективность консервативного и хирургического лечения зависит от многих факторов, индивидуальных анатомо-физиологических особенностей, активности присоединившейся инфекции, сопутствующих заболеваний.

Приложение Г1-ГN. Шкалы оценки, вопросники и другие оценочные инструменты состояния пациента, приведенные в клинических рекомендациях

Приложение Г1.

Название на русском языке: шкала оценки эпифоры по Мунку

Оригинальное название (если есть): The Munk score for grading of epiphora

Источники: [3, 84-90]

Тип (подчеркнуть): 

Тип: шкала оценки, индекс, вопросник

Назначение: оценка выраженности слезотечения (эпифоры)

Оценочный инструмент, содержание: 

Шкала Munk предполагает градацию степени слезотечения в баллах:

  • 0 баллов — слезотечения нет;
  • 1 балл — редкое слезотечение, требующее вытирания слезы менее 2 раз в день;
  • 2 балла — слезотечение, требующее вытирания слезы 2–4 раза в день;
  • 3 балла — слезотечение, требующее вытирания слезы 5–10 раз в день;
  • 4 балла — слезотечение, требующее вытирания слезы 10 раз в день, или постоянное слезотечение.

Пояснения: значения данной шкалы могут быть использованы для субъективной оценки проведенного лечения у пациентов с эпифорой.

Наши лекторы рекомендуют