МРТ – магнитно-резонансная томография
СР – степень рекомендации
УД – уровень доказательности
УЗИ – ультразвуковое исследование
УЗДГ – ультразвуковая допплерография
МРТ – магнитно-резонансная томография
СР – степень рекомендации
УД – уровень доказательности
УЗИ – ультразвуковое исследование
УЗДГ – ультразвуковая допплерография
Изолированное гидроцеле – это избыточное скопление серозной жидкости между париетальным и висцеральным листком влагалищной оболочки мошонки при облитерированном влагалищном отростке.
Сообщающееся гидроцеле – это избыточное скопление серозной жидкости между париетальным и висцеральным листком влагалищной оболочки мошонки при необлитерированном влагалищном отростке.
Напряженное гидроцеле – это избыточное скопление серозной жидкости между париетальным и висцеральным листком влагалищной оболочки мошонки, приводящее к повышению давления в ее полости. Сопровождается натяжением оболочек мошонки и может вызывать болевой синдром.
Инфицированное гидроцеле (пиоцеле) – сопровождается бактериальным инфицированием полости мошонки.
Киста придатка яичка – доброкачественное полостное образование придатка яичка, заполненное серозной жидкостью.
Сперматоцеле – киста придатка яичка, содержащая сперматозоиды.
Гидроцеле – это избыточное скопление жидкости между париетальным и висцеральным листком влагалищной оболочки мошонки.
Фуникулоцеле (киста семенного канатика) – скопление жидкости по ходу семенного канатика при необлитерированом на его уровне влагалищном отростке [1].
Киста придатка яичка – доброкачественное полостное образование придатка яичка, заполненное серозной жидкостью.
Сперматоцеле – киста придатка яичка, содержащая сперматозоиды.
В практике эти два понятия взаимозаменяемы, так как достоверно дифференцировать их можно только при анализе содержимого кисты [2].
Гидроцеле
Анатомической предпосылкой врожденного гидроцеле является незаращение влагалищного отростка [3]. При неполной облитерации возникает сообщающаяся форма гидроцеле. В случае облитерации на уровне внутреннего пахового кольца и скоплении жидкости в полости мошонки возникает несообщающееся гидроцеле. При остаточной необлитерированной полости на уровне семенного канатика может возникать фуникулоцеле [4].
Приобретенное гидроцеле может быть обусловлено патологической продукцией выпота в серозную полость мошонки.
Предрасполагающими факторами приобретенного гидроцеле могут являться:
- воспалительный процесс,
- травма мошонки,
- перенесенные оперативные вмешательства на органах мошонки и паховой области (варикоцелэктомия, паховое грыжесечение),
- новообразования,
- филяриоз.
Изолированное гидроцеле присутствует преимущественно у подростков и связано с травмой, орхоэпидидимитом, ранее выполненной перевязкой яичковых вен по поводу варикоцеле [5]. Причина возникновения гидроцеле не всегда может быть установлена, тогда предполагается идиопатический характер заболевания [6].
Сперматоцеле
Этиология возникновения сперматоцеле достоверно не известна. Киста может возникать при обструкции в эпидидимальных эфферентных протоках после перенесенного воспалительного процесса или травмы с последующей их дилятацией [7].
Гидроцеле
Достоверных данных о распространенности заболевания у детей нет.
При ультразвуковом обследовании детей от 8 до 36 месяцев частота выявления гидроцеле составляет 2,8% [8]. При профилактических осмотрах детей и подростков частота выявления гидроцеле достигает 0,96% [9].
Сперматоцеле
По данным литературы частота встречаемости кисты придатка яичка у детей составляет от 5 до 20%, увеличиваясь у подростков [10].
N43.0 – гидроцеле осумкованное
N43.1 – инфицированное гидроцеле (можно применить дополнительный код В95-В98 для указания инфекционного агента)
N43.2 – другие формы гидроцеле
N43.3 – гидроцеле неуточненное
N43.4 – сперматоцеле
P83.5 – врожденное гидроцеле
Гидроцеле
Общепринятой классификации гидроцеле и сперматоцеле нет. Из обобщенного анализа литературы представляется целесообразным выделять следующие градации гидроцеле:
1. По генезу:
- врожденное
- приобретенное
А. первичное (идиопатическое)
Б. вторичное (симптоматическое)
2. Наличие сообщения с брюшной полостью
- изолированное
- сообщающееся
3. Течение заболевания
- острое
- хроническое
4. Осложнения
- напряженное
- инфицированное (пиоцеле)
5. Расположение
- одностороннее
- двухстороннее [4,11,12,13].
Сперматоцеле
Общепринятой классификации сперматоцеле нет. Из обобщенного анализа литературы представляется целесообразным выделять следующие градации сперматоцеле:
1. Расположение
- одностороннее
- двухстороннее
2. По количеству
- одиночное
- множественное
3. Осложнения
- инфицированное
- напряженное
- перекрут кисты [14].
Гидроцеле
Отмечается увеличение одной или обеих сторон мошонки (при двухстороннем процессе). Пальпация безболезненна, мошонка имеет мягко-эластическую консистенцию. Яичко можно пропальпировать только при небольшом объеме гидроцеле. При фуникулоцеле пальпируется эластичное образование по ходу семенного канатика. При большом объеме кисты она может распространяться на мошоночную часть семенного канатика и иметь сходство с гидроцеле, при этом яичко будет пальпироваться отдельно от кисты.
При сообщающемся гидроцеле объем жидкости может меняться, увеличиваясь при длительной вертикализации пациента.
Инфицированное гидроцеле сопровождается гиперемией и отеком мошонки, болезненное при пальпации [4,6,15,16].
Сперматоцеле
Киста придатка яичка обычно носит бессимптомный характер. При пальпации можно выявить округлое эластичное безболезненное образование в проекции придатка яичка, чаще всего в области головки придатка. В редких случаях перекрута кисты придатка клиническая картина может включать следующие симптомы: отек, гиперемия мошонки, боль в области придатка яичка. Может отмечаться болезненность при напряженном сперматоцеле. При инфицировании развивается картина воспалительного процесса, имитирующая картину «синдрома острой мошонки» [14,17].
Критерии установления диагноза: диагноз устанавливается на основании сбора анамнеза, жалоб пациента, результатов физикального обследования, данных инструментального обследования.
Гидроцеле
Пациенты могут предъявлять жалобы на увеличение половины мошонки, при выраженном объеме гидроцеле может приводить к растяжению оболочек и кожи мошонки, что приводит к болевому синдрому. При кисте семенного канатика могут быть жалобы на видимое или пальпируемое образование по ходу семенного канатика. При инфицированном гидроцеле отмечают гиперемию и отек мошонки, болевой синдром.
Жалобы при вторичном гидроцеле будут соответствовать основному заболеванию.
Уровень убедительности рекомендаций С (уровень достоверности доказательств – 5)
Сперматоцеле
Уровень убедительности рекомендаций С (уровень достоверности доказательств – 5)
Комментарий: обычно пациенты с кистой придатка яичка не предъявляют жалоб и заболевание часто выявляется при обследовании по поводу иной патологии органов мошонки. В редких случаях перекрута кисты придатка жалобы будут характерны для синдрома острой мошонки [2].
Гидроцеле
Уровень убедительности рекомендаций С (уровень достоверности доказательств – 5)
Уровень убедительности рекомендаций С (уровень достоверности доказательств – 5)
Комментарий: при достаточном скоплении жидкости пальпация яичка может быть затруднительна. Вторичное гидроцеле будет сопровождаться симптомами основного заболевания (орхит, эпидидимит, перекрут яичка).
Сперматоцеле
Уровень убедительности рекомендаций С (уровень достоверности доказательств – 5)
Комментарий: киста придатка яичка чаще располагается в области головки придатка в виде округлого безболезненного образования.
Специфических лабораторных тестов для диагностики заболевания нет. При вторичном гидроцеле на фоне воспалительных заболеваниях органов мошонки возможно увеличение лейкоцитов [18].
Гидроцеле
Уровень убедительности рекомендаций С (уровень достоверности доказательств – 5)
Комментарий: при выполнении ультразвукового исследования органов мошонки необходимо оценить количество жидкости, ее характер, наличие сообщения с брюшной полостью. Также необходимо исключить наличие паховой грыжи. При вторичном гидроцеле проводится диагностика основного заболевания [1,11].
Сперматоцеле
Уровень убедительности рекомендаций С (уровень достоверности доказательств – 4)
Комментарий: ультразвуковое исследование органов мошонки является основным методом инструментальной диагностики кисты придатка яичка. При этом оценивается структура яичка и придатка, размер кисты, ее расположение [2,19].
Уровень убедительности рекомендаций С (уровень достоверности доказательств – 4)
Уровень убедительности рекомендаций С (уровень достоверности доказательств – 4)
Гидроцеле
Уровень убедительности рекомендаций С (уровень достоверности доказательств – 4)
Комментарии: оперативное лечение врожденного гидроцеле ранее возраста 12 месяцев может быть проведено в случае сочетании с паховой грыжей, при напряженном или инфицированном гидроцеле.
Сперматоцеле
Уровень убедительности рекомендаций С (уровень достоверности доказательств – 5)
Комментарий: в ряде случаев возможна инволюция кисты придатка яичка [26].
Гидроцеле
Уровень убедительности рекомендаций С (уровень достоверности доказательств – 4)
Комментарий: основным принципом хирургического лечения сообщающегося гидроцеле является перевязка влагалищного отростка на уровне внутреннего пахового кольца доступом через паховый канал (принцип Росса) или лапароскопическим доступом. Не сообщающегося – иссечение оболочек яичка.
Уровень убедительности рекомендаций С (уровень достоверности доказательств – 4)
Уровень убедительности рекомендаций С (уровень достоверности доказательств – 4)
Комментарий: в настоящее время нет убедительных доказательств преимущества использования при сообщающемся гидроцеле лапароскопического или пахового доступов, в связи с аналогичными результатами оба метода могут быть использованы с равной эффективностью [31,32].
Лапароскопическое ушивание вагинального отростка брюшины и видеоассистированное лигирование вагинального отростка брюшины может применяться при сочетании сообщающегося гидроцеле с паховой грыжей, двухстороннем сообщающимся гидроцеле, сочетании сообщающегося гидроцеле с контралатеральной паховой грыжей [32,33,34].
Уровень убедительности рекомендаций С (уровень достоверности доказательств – 4)
Уровень убедительности рекомендаций С (уровень достоверности доказательств – 4)
Комментарий: как правило, наличие данных жалоб и симптомов соответствует у подростка объему гидроцеле не менее 40-50 миллилитров.
Уровень убедительности рекомендаций С (уровень достоверности доказательств – 4)
Комментарий: основными применяемыми в настоящее время методиками при несообщающемся гидроцеле являются: Бергмана, Винкельмана, Лорда. При операции Винкельмана влагалищная оболочка выворачивается и ушивается позади придатка яичка. Операция Бергмана предполагает иссечение части влагалищной оболочки. Она предпочтительна при гидроцеле с большим объемом. При операции Лорда проводится гофрирование влагалищной оболочки с помощью швов [5,13,36].
Уровень убедительности рекомендаций С (уровень достоверности доказательств – 5)
Уровень убедительности рекомендаций C (уровень достоверности доказательств – 4)
Уровень убедительности рекомендаций C (уровень достоверности доказательств – 5)
После иссечения гидроцеле, вне зависимости от его формы, возможны следующие осложнения:
- гематома,
- местная инфекция в области послеоперационной раны,
- повреждение элементов семенного канатика,
- ятрогенный крипторхизм,
- повреждение нижних эпигастральных или наружных подвздошных сосудов [31,36].
Уровень убедительности рекомендаций C (уровень достоверности доказательств – 4)
Сперматоцеле
Уровень убедительности рекомендаций С (уровень достоверности доказательств – 4)
Уровень убедительности рекомендаций С (уровень достоверности доказательств – 5)
Комментарий: дефект придатка после удаления кисты ушивается узловыми швами [2].
Склеротерапия при сперматоцеле у детей не применяется так как нет сведений об эффективности и безопасности ее использования [2,14].
После иссечения кисты придатка яичка возможны следующие осложнения:
- гематома мошонки,
- местная инфекция в области послеоперационной раны.
Уровень убедительности рекомендаций C (уровень достоверности доказательств – 5)
Не предусмотрено.
Гидроцеле
Уровень убедительности рекомендаций С (уровень достоверности доказательств – 4)
Уровень убедительности рекомендаций С (уровень достоверности доказательств – 4)
Сперматоцеле
Уровень убедительности рекомендаций С (уровень достоверности доказательств – 4)
Показания для госпитализации в медицинскую организацию:
1) Плановая госпитализация: для оперативного лечения;
2) Госпитализация по экстренные показания: при развитии осложнений, болевом синдроме.
Показания к выписке пациента из медицинской организации:
1) Выписка пациента возможна на 1-7 сутки после оперативного лечения при удовлетворительном состоянии пациента, отсутствие признаков инфицирования послеоперационной раны, гипертермии, отсутствии ишемии яичка;
2) Пациенты могут быть выписаны из стационара с последующим наблюдением в амбулаторном режиме согласно рекомендациям.
Не предусмотрено.

Patil, V., Shetty, S. M., & Das, S. (2015). Common and Uncommon Presentation of Fluid within the Scrotal Spaces. Ultrasound international open, 1(2), E34–E40. https://doi.org/10.1055/s-0035-1555919
Boscarelli A, Bellini T. Epididymal cyst in children. Eur J Pediatr. 2021;180(9):2723-2729. doi:10.1007/s00431-021-04080-5
Brainwood, M., Beirne, G., & Fenech, M. (2020). Persistence of the processus vaginalis and its related disorders. Australasian journal of ultrasound in medicine, 23(1), 22–29.https://doi.org/10.1002/ajum.12195
Patoulias I, Koutsogiannis E, Panopoulos I, Michou P, Feidantsis T, Patoulias D. Hydrocele in Pediatric Population. Acta Medica (Hradec Kralove). 2020;63(2):57-62. doi:10.14712/18059694.2020.17
Koutsoumis, G., Patoulias, I., & Kaselas, C. (2014). Primary new-onset hydroceles presenting in late childhood and pre-adolescent patients resemble the adult type hydrocele pathology. Journal of pediatric surgery, 49(11), 1656–1658. https://doi.org/10.1016/j.jpedsurg.2014.05.020
Cimador, M., Castagnetti, M., & De Grazia, E. (2010). Management of hydrocele in adolescent patients. Naturereviews. Urology, 7(7), 379–385. https://doi.org/10.1038/nrurol.2010.80
O'Kelly F, McAlpine K, Abdeen N, Keays MA, Guerra LA, Leonard MP. The futility of continued surveillance of epididymal cysts - A study of the prevalence and clinico-demographics in pre- vs. post-pubertal boys. Can Urol Assoc J. 2019;13(12):E398-E403. doi:10.5489/cuaj.5667
Jedrzejewski, G., Wozniak, M. M., Madej, T., Kryza, R., Zielonka-Lamparska, E., & Wieczorek, A. P. (2012). The differences in testicular volumes in boys 8-36 months old with undescended, retractile and hydrocele testis--usefulness of scrotal screening ultrasound. Early human development, 88(3), 185–189. https://doi.org/10.1016/j.earlhumdev.2011.07.023.
Гресь А. А., Шмыгира М. Б. Урологические заболевания у мальчиков и подростков при целевых профилактических осмотрах // Урология и нефрология. – 1992 – №4-6. – С. 40-41
Messina M., Fusi G., Ferrara F., Bindi E., Pellegrino C., Molinaro F., Angotti R.: A rare cause of acute scrotum in a child: torsion of an epididymal cyst. Case report and review of the literature. Pediatr Med Chir. 2019 Jun 21; 41 (1). doi: 10.4081/pmc.2019.210
Rafailidis V, Varelas S, Apostolopoulou F, Rafailidis D. Nonobliteration of the Processus Vaginalis: Sonography of Related Abnormalities in Children. J Ultrasound Med. 2016;35(4):805-818. doi:10.7863/ultra.15.04060
Sagar, J., Kumar, S., Mondal, D., & Shah, D. K. (2006). Idiopathic infected hydrocele in a toddler: a case report with review. TheScientificWorldJournal, 6, 2396–2398.https://doi.org/10.1100/tsw.2006.371
Кадыров З. А. Обзор методов лечения гидроцеле / З. А. Кадыров, С. Д. Шихов // Андрология и генитальная хирургия. – 2013. – Т. 14, № 3. – С. 6-11.
Bleve C, Conighi ML, Bucci V, Costa L, Chiarenza SF. Torsion of huge epididymal cyst in a 16-year-old boy: case report and review of the literature. Pediatr Med Chir. 2018;40(1):10.4081/pmc.2018.162. Published 2018 May 29. doi:10.4081/pmc.2018.162
Terentiev, V., Dickman, E., Zerzan, J., & Arroyo, A. (2015). Idiopathic infant pyocele: a case report and review of the literature. The Journal of emergency medicine, 48(4), e93–e96. https://doi.org/10.1016/j.jemermed.2014.07.038
Chang, Y. T., Lee, J. Y., Wang, J. Y., Chiou, C. S., & Chang, C. C. (2010). Hydrocele of the spermatic cord in infants and children: its particular characteristics. Urology, 76(1), 82–86. https://doi.org/10.1016/j.urology.2010.02.062
Messina M, Fusi G, Ferrara F, et al. A rare cause of acute scrotum in a child: torsion of an epididymal cyst. Case report and review of the literature. Pediatr Med Chir. 2019;41(1):10.4081/pmc.2019.210. Published 2019 Jun 21. doi:10.4081/pmc.2019.210
Trojian, T. H., Lishnak, T. S., & Heiman, D. (2009). Epididymitis and orchitis: an overview. American family physician, 79(7), 583–587
Niedzielski J, Miodek M, Krakós M. Epididymal cysts in childhood - conservative or surgical approach? PolPrzeglChir. 2012;84(8):406-410. doi:10.2478/v10035-012-0068-2
Schlup, S., Hanquinet, S., Dumont, M., Jéquier, S., & Bugmann, P. (2002). MRI and MRA of a giant hydrocoele in an infant. Pediatric radiology, 32(12), 885–887. https://doi.org/10.1007/s00247-002-0767-7
Gulum, M., Cece, H., Yeni, E., Savas, M., Ciftci, H., Karakas, E., Celik, H., & Yagmur, I. (2012). Diffusion-weighted MRI of the testis in hydrocele: a pilot study. Urologia internationalis, 89(2), 191–195. https://doi.org/10.1159/000339132
Кадыров З. А., Ишонаков Х. С., Матар А. А. Возможности лучевых методов в диагностике гидроцеле //Андрология и генитальная хирургия. – 2006. – Т. 7. – №. 2. – С. 40-45.
Чураянц В. В., Ковалев В. А., Королева С. В. Магнитно-резонансная диагностика заболеваний органов мошонки //Медицинская визуализация. – 2006. – №. 1. – С. 90-97.
Acer-Demir, T., Ekenci, B. Y., Özer, D., Turanoğlu, M. A., Haberal, K. C., Bilgin, E. B., & Hiçsönmez, A. (2018). Natural History and Conservative Treatment Outcomes for Hydroceles: A Retrospective Review of One Center's Experience. Urology, 112, 155–160. https://doi.org/10.1016/j.urology.2017.10.003
Christensen, T., et al. New onset of hydroceles in boys over 1 year of age. Int J Urol, 2006. 13: 1425. https://pubmed.ncbi.nlm.nih.gov/17083397
Fernández-Ibieta M, Villalon-Ferrero F, Ramos-García JL. Benign Scrotal Tumor in a Pediatric Patient: Epididymal Cyst. Case Rep Urol. 2018; 2018:1635635. Published 2018 Jun 20. doi:10.1155/2018/1635635
Wilson, J. M., Aaronson, D. S., Schrader, R., & Baskin, L. S. (2008). Hydrocele in the pediatric patient: inguinal or scrotal approach? The Journal of urology, 180(4 Suppl), 1724–1728. https://doi.org/10.1016/j.juro.2008.03.111
Gadelkareem R.A. (2018) Abdominoscrotal hydrocele: A systematic review and proposed clinical grading. African Journal of Urology. 24(2):83-92 DOI:10.1016/j.afju.2018.01.00
International Pediatric Endosurgery Group. IPEG Guidelines for Inguinal Hernia and Hydrocele. J Laparoendosc Adv Surg Tech A. 2010;20(2):x-xiv. doi:10.1089/lap.2010.9998
Никуленков А. Б., Ракевич М. В., Насыр Р. В., Разсамакина П. К., Дегтярев Ю. Г. Абдомино-скротальное гидроцеле: операционная тактика у детей. Медицинский журнал. 2024;(2):108-113. https://doi.org/10.51922/1818-426X.2024.2.108
Pogorelić Z, Stanić P, Bašković M. Comparison of Percutaneous Internal Ring Suturing (PIRS) versus Open Ligation of the Patent Processus Vaginalis for the Treatment of Communicating Pediatric Hydrocele. Children (Basel). 2024;11(4):437. Published 2024 Apr 5. doi:10.3390/children11040437
Esposito, C., Escolino, M., Turrà, F., Roberti, A., Cerulo, M., Farina, A., Caiazzo, S., Cortese, G., Servillo, G., & Settimi, A. (2016). Current concepts in the management of inguinal hernia and hydrocele in pediatric patients in laparoscopic era. Seminars in pediatric surgery, 25(4), 232–240. https://doi.org/10.1053/j.sempedsurg.2016.05.006
Коган М. И., Сизонов В. В., Макаров А. Г. Сравнение лапароскопического и открытого методов лечения при патологии влагалищного отростка брюшины. Вестник урологии. 2016;(3):28-40. doi:10.21886/2308-6424-2016-0-3-28-40
Elhaddad A, Awad M, Shehata SM, Shehata MA. Laparoscopic management of infantile hydrocele in pediatric age group. Pediatr Surg Int. 2022;38(4):581-587. doi:10.1007/s00383-022-05064-8
Naji H, Ingolfsson I, Isacson D, Svensson JF. Decision making in the management of hydroceles in infants and children. Eur J Pediatr. 2012;171(5):807-810. doi:10.1007/s00431-011-1628-x
Tsai, L., Milburn, P. A., Cecil, C. L., 4th, Lowry, P. S., & Hermans, M. R. (2019). Comparison of Recurrence and Postoperative Complications Between 3 Different Techniques for Surgical Repair of Idiopathic Hydrocele. Urology, 125, 239–242. https://doi.org/10.1016/j.urology.2018.12.004
Cai W, Liu C, Xu L, Wu Q, Kuang T, Lin X. Epididymal cysts in children: frequency, clinical characteristics, and management strategies. Front Pediatr. 2024;12:1455866. doi:10.3389/fped.2024.1455866
Niedzielski J, Miodek M, Krakós M. Epididymal cysts in childhood - conservative or surgical approach?. Pol Przegl Chir. 2012;84(8):406-410. doi:10.2478/v10035-012-0068-2
Козырев Герман Владимирович – доктор медицинских наук, профессор кафедры детской хирургии и урологии-андрологии им. Л.П. Александрова, ВГАОУ ВО «Первый МГМУ им. И. М. Сеченова» Миндрава России (Сеченовский Университет), директор Ассоциации Специалистов Детских Урологов – Андрологов (АСДУА).
Щедров Дмитрий Николаевич – д.м.н., доцент кафедры урологии с нефрологией ФГБОУ ВО «ЯГМУ» Минздрава России, заведующий отделением детской уроандрологии ГБУЗ ЯО «Областная детская клиническая больница», г. Ярославль.
Гарова Дарья Юрьевна – к.м.н., детский уролог-андролог ГБКУЗ ЯО «Центральная городская больница», г. Ярославль.
Харчилава Реваз Ревазович – к.м.н., директор Учебного центра врачебной практики “Praxi Medica” ФГАОУ ВО «Первый МГМУ им. И. М. Сеченова» (Сеченовский университет), г. Москва.
Конфликт интересов: отсутствует.
Целевая аудитория данных клинических рекомендаций:
Врачи-детские урологи-андрологи
Врачи-детские хирурги
Врачи-педиатры
Таблица 1. Шкала оценки уровней достоверности доказательств (УДД) для методов диагностики (диагностических вмешательств)
УДД | Расшифровка |
|---|---|
1 | Систематические обзоры исследований с контролем референсным методом или систематический обзор рандомизированных клинических исследований с применением мета-анализа |
2 | Отдельные исследования с контролем референсным методом или отдельные рандомизированные клинические исследования и систематические обзоры исследований любого дизайна, за исключением рандомизированных клинических исследований, с применением мета-анализа |
3 | Исследования без последовательного контроля референсным методом или исследования с референсным методом, не являющимся независимым от исследуемого метода или нерандомизированные сравнительные исследования, в том числе когортные исследования |
4 | Несравнительные исследования, описание клинического случая |
5 | Имеется лишь обоснование механизма действия или мнение экспертов |
Таблица 2. Шкала оценки уровней достоверности доказательств (УДД)для методов профилактики, лечения и реабилитации (профилактических, лечебных, реабилитационных вмешательств)
УДД | Расшифровка |
|---|---|
1 | Систематический обзор РКИ с применением мета-анализа |
2 | Отдельные РКИ и систематические обзоры исследований любого дизайна, за исключением РКИ, с применением мета-анализа |
3 | Нерандомизированные сравнительные исследования, в т.ч. когортные исследования |
4 | Несравнительные исследования, описание клинического случая или серии случаев, исследования «случай-контроль» |
5 | Имеется лишь обоснование механизма действия вмешательства (доклинические исследования) или мнение экспертов |
Таблица 3. Шкала оценки уровней убедительности рекомендаций(УУР) для методов профилактики, диагностики, лечения и реабилитации (профилактических, диагностических, лечебных, реабилитационных вмешательств)
УУР | Расшифровка |
|---|---|
A | Сильная рекомендация (все рассматриваемые критерии эффективности (исходы) являются важными, все исследования имеют высокое или удовлетворительное методологическое качество, их выводы по интересующим исходам являются согласованными) |
B | Условная рекомендация (не все рассматриваемые критерии эффективности (исходы) являются важными, не все исследования имеют высокое или удовлетворительное методологическое качество и/или их выводы по интересующим исходам не являются согласованными) |
C | Слабая рекомендация (отсутствие доказательств надлежащего качества (все рассматриваемые критерии эффективности (исходы) являются неважными, все исследования имеют низкое методологическое качество и их выводы по интересующим исходам не являются согласованными) |
Порядок обновления клинических рекомендаций.
Механизм обновления клинических рекомендаций предусматривает их систематическую актуализацию – не реже чем один раз в три года, а также при появлении новых данных с позиции доказательной медицины по вопросам диагностики, лечения, профилактики и реабилитации конкретных заболеваний, наличии обоснованных дополнений/замечаний к ранее утверждённым КР, но не чаще 1 раза в 6 месяцев.
Нет информации.

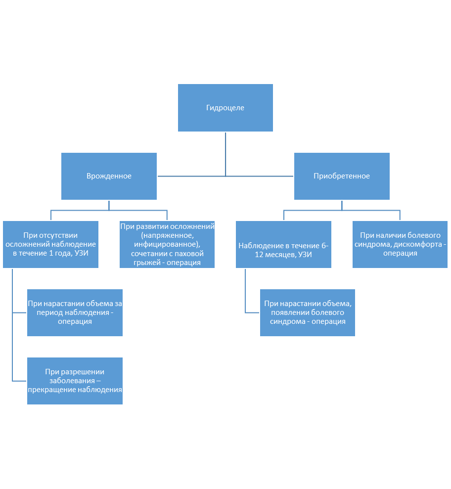
Гидроцеле – патологическое скопление серозной жидкости между париетальным и висцеральным листком влагалищной оболочки мошонки. Это состояние может быть врожденным и приобретенным. Фуникулоцеле (киста семенного канатика) возникает, когда избыточное скопление серозной жидкости располагается по ходу семенного канатика.
Врожденное гидроцеле обусловлено сохранением сообщения между полостью мошонки, паховым каналом и брюшной полостью. Оно диагностируется у 1-2% новорожденных. Может быть одно- и двухсторонним. При этом отмечается увеличение одной или обеих сторон мошонки. Пальпация безболезненна, мошонка имеет мягко-эластическую консистенцию. Объем жидкости может меняться, увеличиваясь при длительной вертикализации. При фуникулоцеле пальпируется эластичное образование по ходу семенного канатика.
Состояние требует наблюдения детского уролога-андролога. Врожденное гидроцеле в большинстве случаев проходит спонтанно в течение первого года жизни и не требует только динамического наблюдения. Оперативное вмешательство может потребоваться в следующих случаях:
- инфицировании гидроцеле,
- напряженном гидроцеле, которое приводит к повышенному давлению в полости мошонки,
- нарастании объема жидкости за период наблюдения,
- сочетании с паховой грыжей,
- сочетании с иными заболеваниями мошонки на стороне поражения.
Приобретенное гидроцеле возникает преимущественно у подростков. Причинами его возникновения могут быть перенесенные воспалительные заболевания органов мошонки, травма, перенесенные оперативные вмешательства на органах мошонки и паховом канале, также причина может быть не установлена. При первичном выявлении требуется наблюдение детского уролога андролога в течение 6-12 месяцев, проведение УЗИ органов мошонки. Операция показана при наличии болевого синдрома, дискомфорта вызванного увеличением половины мошонки. После операции и выписке из стационара показано амбулаторно наблюдение детского уролога-андролога.
Сперматоцеле (киста придатка яичка) – доброкачественное жидкостное образование придатка яичка. Обычно не имеет симптомов и чаще выявляется при обследовании по поводу иных заболеваний органов мошонки или на профилактическом осмотре. При диагностировании заболевания показано наблюдение детского уролога-андролога и выполнение УЗИ органов мошонки. Возможна инволюция кисты с течением времени. При значительном размере кисты, ее активном росте, болевом синдроме, ее инфицировании или перекруте необходимо оперативное лечение, при котором образование удаляется.
После операции и выписке из стационара показано амбулаторно наблюдение детского уролога-андролога.
Не применяются.